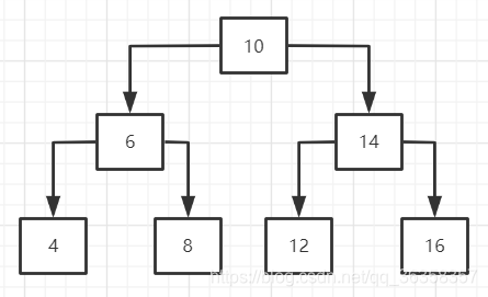
题目:将二叉搜索树换成双向链表
思路:利用树的中序遍历(左根右),再利用两个“快慢”指针,pLast比pCur慢一步,通过这两个指针建立双向链表


BinaryTreeNode* Convert(BinaryTreeNode* pRootOfTree)
{
BinaryTreeNode *pLastNodeInList = nullptr;
ConvertNode(pRootOfTree, &pLastNodeInList);
// pLastNodeInList指向双向链表的尾结点,
// 我们需要返回头结点
BinaryTreeNode *pHeadOfList = pLastNodeInList;
while(pHeadOfList != nullptr && pHeadOfList->m_pLeft != nullptr)
pHeadOfList = pHeadOfList->m_pLeft;
return pHeadOfList;
}
void ConvertNode(BinaryTreeNode* pNode, BinaryTreeNode** pLastNodeInList)
{
if(pNode == nullptr)
return;
BinaryTreeNode *pCurrent = pNode;
if (pCurrent->m_pLeft != nullptr)
ConvertNode(pCurrent->m_pLeft, pLastNodeInList);
pCurrent->m_pLeft = *pLastNodeInList;
if(*pLastNodeInList != nullptr)
(*pLastNodeInList)->m_pRight = pCurrent;
*pLastNodeInList = pCurrent;
if (pCurrent->m_pRight != nullptr)
ConvertNode(pCurrent->m_pRight, pLastNodeInList);
}

268

被折叠的 条评论
为什么被折叠?



