1. 双环控制的原理
DCDC电源一般要求能工作在恒压和恒流两种模式,在控制上有两种常用的实现方式:一种是采用并联式双环控制,在系统中建立两个独立的电压环和电流环。这种控制方式简单稳定,容易设计,稳定时只工作在某个单环控制下,两个控制环不会互相干扰,可以保证很好的恒压和恒流精度。另一种是采用级联式双环控制,当系统工作在恒压模式下时是用双环控制,工作在恒流模式下是用单环控制。
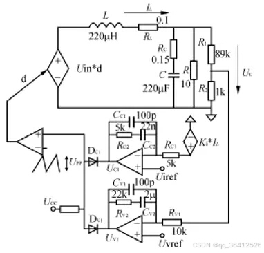
并联式双环控制如下图

使用两个并联的单环分别实现电路的恒压和恒流功能,电压环PI调节器输出和电流环PI调节器输出均通过一个二极管接到三角波比较器的正输入端,电路工作时,若电压环PI调节器输出UV1小于电流环PI调节器输出UC1,则DV1导通,电路工作在电压环控制模式;反之DC1导通,电路工作在电流环控制模式。这种控制方式下,在稳定工作时,电压环和电流环只有一个环在工作,不会互相干扰。但由于电压环和电流环的调节器输出端接在一起,在恒压和恒流两种工作模式切换过程中,会形成相互干扰,导致电路工作不稳定。
级联式双环控制,如下图

电压环和电流环串联起来,同样也能实现电路恒压和恒流两种工作方式。当D3导通时,电路工作在恒流模式,此时,电压环不起作用,电路相当于单环控制。当D3截止时,电路工作在恒压模式下,电路采用级联双环控制,电流环作为电压环的内环,电压环PI调节器的输出UV2作为电流环PI调节器的电流基准信号。这种控制方式解决了电路的限流问题,使电路具有最快的限流响应速度
作者:英飞凌
链接:https://www.zhihu.com/question/375074259/answer/2189395991
来源:知乎
著作权归作者所有。商业转载请联系作者获得授权,非商业转载请注明出处。
2.软件实现
双环控制的好处在于在可以同时控制两个物理量(电压和电流),不会出现过压或过流。单环控制只控制一个物理量(比如电压单环控制,只控制电压,电流不受控),在启动过程中可能会烧坏设备。
以下是并联式双环控制的关键代码:
//参考电流值
dcctl_sDCCtl.sf14Iref = MIN(dcctl_sf14MaxDcPwrCur,dcctl_sDCCtl.sf14Iref);
dcctl_sDCCtl.sf14Iref = MIN(dcctl_sDCCtl.sf14Irefmax,dcctl_sDCCtl.sf14Iref);
//电流环
sf14PwmDutyI = DcCtlIdc_Reg (av_sDc.sf14BuckCurOut, dcctl_sDCCtl.sf14Iref, av_sDc.sf14BuckVout);
//参考电压值
dcctl_sDCCtl.sf14Uref = MIN(dcctl_sDCCtl.sf14Uref,sf14PwmDutyI);
dcctl_sDCCtl.sf14Uref = MIN(dcctl_sDCCtl.sf14Uref,dcctl_sDCCtl.sf14Urefmax);
//电压环
sf14PwmDutyU = DcCtlBus_Reg (av_sDc.sf14BuckVout, dcctl_sDCCtl.sf14Uref, sf14CurDuty);
//pwm周期(频率)
sf14CurDuty = sf14PwmDutyU;
sf14CurDuty = MIN(sf14CurDuty,sf14SlowStartDuty);
/* Give out the PWM duty for different string mode */
if (ecan_u16ecanTestMode)
u16PWMFull = ((((CPU_CLK /1000/ dcctl_sDCCtl.sf14FreqUpLimit)>>1) - 1));//开环
else
u16PWMFull = S32F14_TO_S32(sf14CurDuty);//闭环
//设置pwm周期
EPwm1Regs.TBPRD = u16PWMFull; // Period = 1600 TBCLK counts
EPwm2Regs.TBPRD = u16PWMFull; // Period = 1600 TBCLK counts
EPwm1Regs.CMPA.half.CMPA = u16PWMFull>>1; // adjust duty for output EPWM3A
EPwm2Regs.CMPA.half.CMPA = u16PWMFull>>1; // adjust duty for output EPWM3A
其中PID控制器函数DcCtlIdc_Reg ,DcCtlBus_Reg ,使用增量式PID算法实现,还有软启动过程等,源代码下载地址:
链接:https://pan.baidu.com/s/1G_Qdq75Bo_2ApGOCBiN71w?pwd=84w0
提取码:84w0
1万+

被折叠的 条评论
为什么被折叠?



