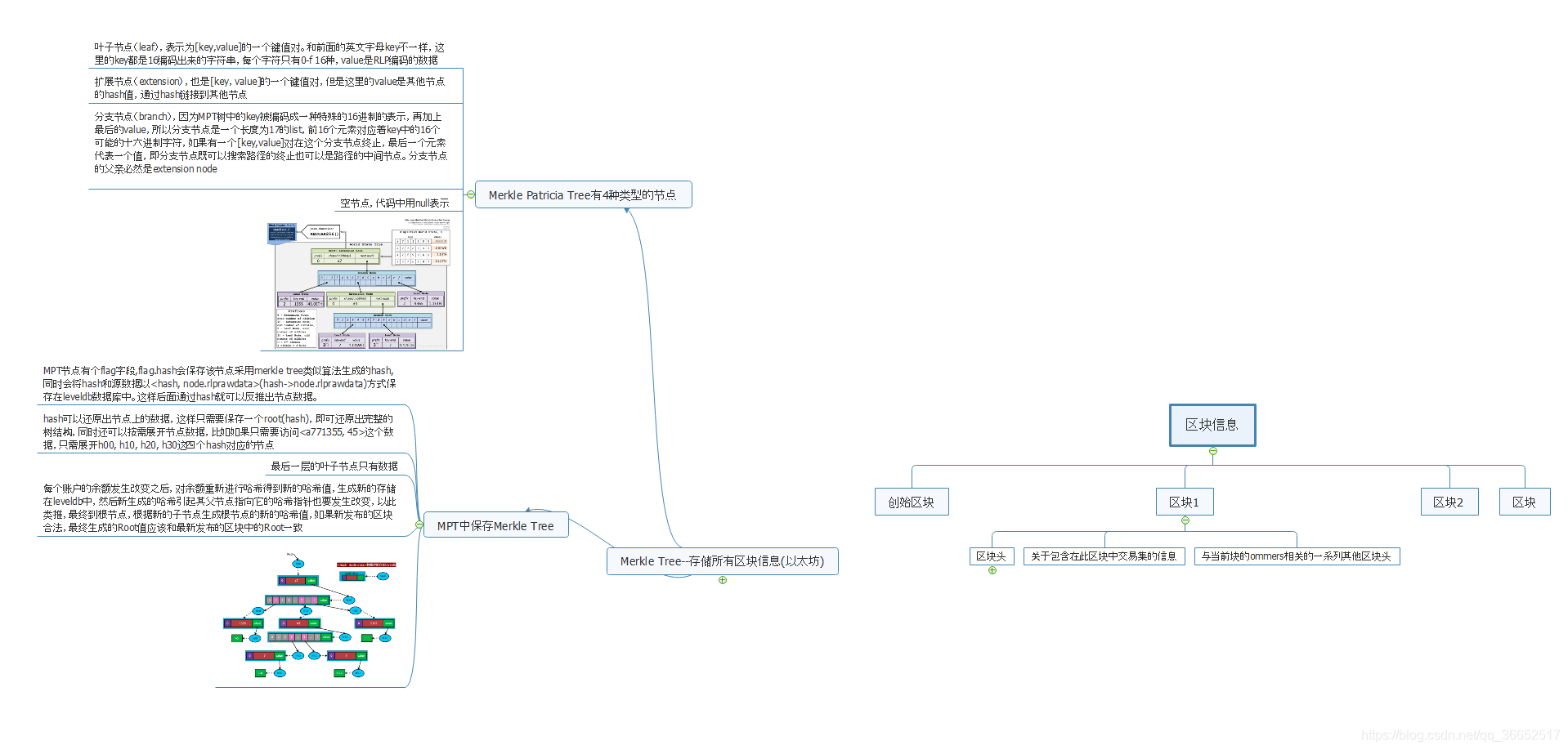
一图总结:区块信息

本文提供了一张图表,全面总结了区块信息的关键要素,包括Merkle树、区块头等内容,为理解区块链技术提供了直观视角。

摘要生成于 C知道 ,由 DeepSeek-R1 满血版支持, 前往体验 >

一图总结:区块信息

xmind
blockinfo.xmind
summary
summary
merkle_tree
merkle_tree
info
info
block_header_1
block_header_1
block_header_2
block_header_2

评论
添加红包

请填写红包祝福语或标题

红包个数最小为10个

红包金额最低5元

当前余额3.43前往充值 >
需支付:10.00
成就一亿技术人!
领取后你会自动成为博主和红包主的粉丝 规则
hope_wisdom
发出的红包
实付
使用余额支付
点击重新获取
扫码支付
钱包余额 0

抵扣说明:

1.余额是钱包充值的虚拟货币,按照1:1的比例进行支付金额的抵扣。
2.余额无法直接购买下载,可以购买VIP、付费专栏及课程。

余额充值