
今天推荐一本书《掌控习惯》,本书的核心思想,是认为习惯分为四个部分,提示、渴求、反应和奖励。在培养习惯时只要遵守的四条简单规则就能成功:
(1)让它显而易见;
(2)让它有吸引力;
(3)让它简便易行;
(4)让它令人愉悦。
但书中有些观点实际是错的,我的 100 天行动的规则中也有这四条规律,但阐述的方式跟书中有些区别。

习惯是自我提高的复利,你的习惯的效果也会随着你不断地重复而倍增。很难在短难内看到效果,但随着时间的延长,效果越来越好。
特别是当你坚持使用微习惯时,影响会慢慢增加。习惯是把双刃剑。坏习惯令你江河日下,好习惯使你天天向上,两种进程都能轻而易举地发生。

潜能蓄积期
熟练掌握某种技能需要足够的耐心。圣安东尼奥马刺队是NBA历史上最成功的球队之一,他们的更衣室里挂着社会改革家雅各布·里斯(Jacob Riis)的名言:“每当我感到无能为力时,我就会去看石匠凿石头,也许他凿了100次,但石头上没有出现裂缝的迹象。然而,在他凿到第101次时,那块石头裂成了两半。我知道这不是最后那次凿击造成的,而是此前连续凿击的结果。”

你的努力跟结果之后,并不会实时反馈,结果的显示往往滞后,有时经常要几个月甚至几年后才看到效果。
在培训习惯的过程中,要忘记目标,专注于体系。
一定设定具体的、切实可行的目标。
体系和目标有什么不同?
目标是关于你想要达到的结果,而体系是涉及导致这些结果的过程。
目标的意义在于确定大方向,但体系会促进你的进步。假如你为目标绞尽脑汁,却对体系设计关注不足的话,就会出现一些问题。
习惯的循环
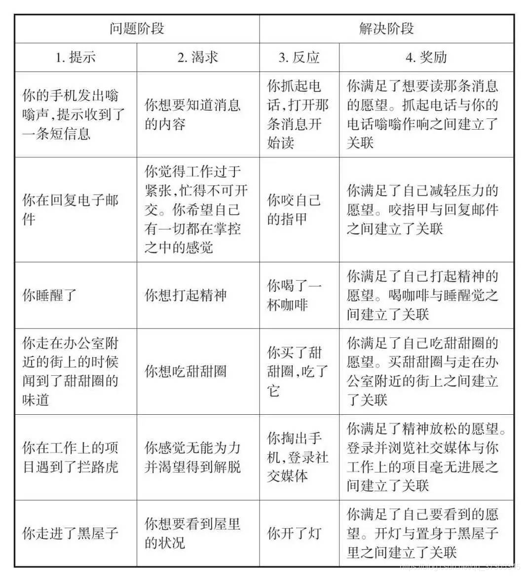
养成习惯的过程可以分为四个简单的步骤:提示、渴求、反应和奖励

首先,是提示。这个提示触发你的大脑启动某种行为举止。这是预测回报的零碎信息。
其次是渴求,也是每个习惯背后的动力。没有某种程度的动机或欲望——不渴望改变——我们也就没有采取行动的理由。
第三步是回应。回应是你的实际习惯,它的形式可分为思想上或行动上的。反应发生与否取决于你有多大的动力,以及所要采取的行动难易程度。如果一个特定的行动需要你付出超预期的体力或脑力,那么你不会去做。你的反应也取决于你的能力。这听起来很简单,但是只有当你有能力做到的时候,习惯才会出现。
最后,回应会带来回报。获得奖励是每个习惯的最终目标。提示的作用是让你注意到奖励的存在。渴求是想要得到奖励,回应则是获得奖励。我们追求奖励是因为它们有两个目的:(1)满足我们的需求;(2)它们对我们有教益。
将这四个步骤分成两个阶段:问题阶段和解决阶段。问题阶段包括提示和渴求,也就是当你意识到有些事情需要改变的时候。解决方案阶段包括反应和奖励,也就是当你采取行动并实现你想要的改变的时候。
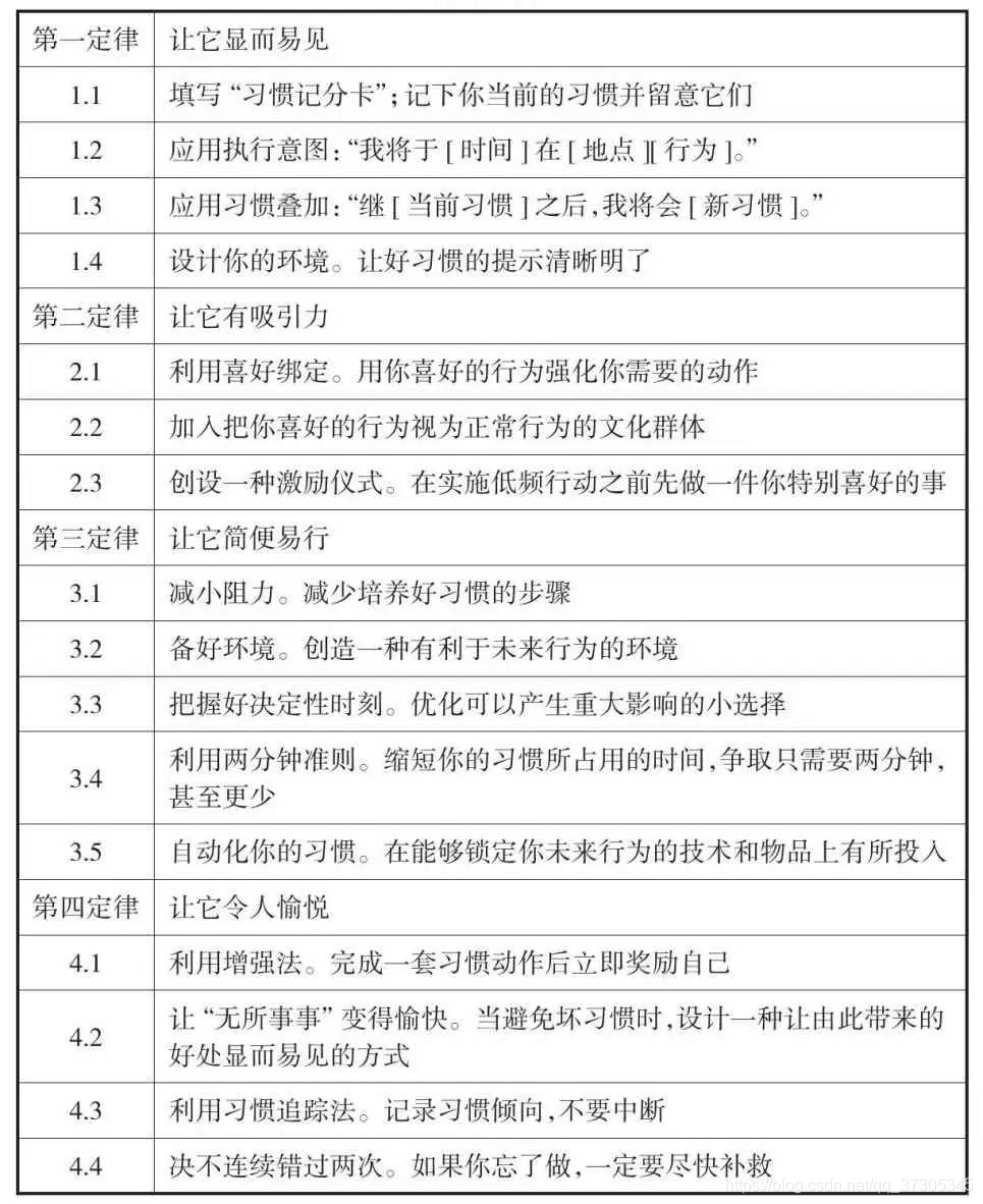
第一定律 让它显而易见
习惯记分卡
可以注意到一个机会并采取行动,而不需要有意识地关注它。这就是习惯具备效用的原因。
随着习惯的形成,你的行为会受到你的自发和下意识的头脑的支配。你会身不由己地陷入旧的模式而不自知。除非有人明确指出,否则你可能不会注意到:每当你笑的时候,都会用手捂住嘴;在提问之前先道歉;或者你有接别人话茬儿的习惯。你重复这些模式的次数越多,你就越不太可能质疑自己在做什么以及为什么要这样做。
在我们的日常生活中,很多习惯已经形成下意识反应,比如:开车、锁门、看手机等等。
行为转变的过程总是始于自觉。在你想改变习惯之前,你需要首先了解它。
一种行为的自动化程度越高,我们就越不可能有意识地去想它。
通过说出你的行动,指差确认将你的意识程度从下意识的习惯状态提升到警觉的水平。
习惯记分卡是个简单的练习,你可以用它来深入了解你的行为。
我们的个人生活需要一个“指差确认”系统。这就是习惯记分卡的由来,这是一个简单的练习,你可以用它来更好地了解你的行为。要创建自己的记分卡,就要先列出你的日常习惯。

培养新习惯的最佳方式:执行意图
人们就何时、何处、具体做什么制定出具体计划后,就会更有可能贯彻执行。很多人都想改掉他们的习惯,但因为缺乏这些明确的细节而不了了之。我们会告诉自己“我会吃得更健康”或者“我会写得更多”,但是我们从来没有明确说出会在何时何地采取这些行动。我们只是任其自然,希望我们会“记得去做”,或者心血来潮时再去做。
而 WOOP 执行意图会彻底消除模棱两可的说法,比如“我想做得更多”或“我想更有成效”或“我应该投票”,并将它们转化为切实可行的计划。
例子:
我将在[时间]和[地点]做[事]。
冥想。早晨7点,我将在厨房冥想1分钟。
学习。下午6点,我将在卧室学20分钟西班牙语。
健身。下午5点,我将在本地健身房锻炼1个小时。
婚姻。早晨8点,我会在厨房给我的伴侣沏杯茶。
明确你想要什么并且具体化你实现的路径,将有助于你摒弃妨碍你进步、分散注意力,或让你偏离正轨的事情。
建立新习惯的最佳方法之一是确定你已有的习惯,然后把你的新行为叠加在上面。这叫作习惯叠加
习惯叠加公式是:
“继[当前习惯]之后,我将[新习惯]。”
例如:
冥想。每天早上我倒完咖啡后,我会沉思1分钟。
健身。脱下上班穿的鞋后,我会立即换上我的运动装。
环境比动力更重要
每个习惯都是由提示引发的,我们更有可能注意到显眼的提示。不幸的是,我们生活和工作的环境常常使得我们更容易不去做某些事,因为缺乏明显的提示来触发那种行为。
创造鲜明的视觉提示会把你的注意力引向你想要的举动。
这里有几个方法可以用来改造你的环境,凸显你偏好的提示:
如果你想记得每天晚上吃药,把药瓶直接放在浴室靠近水龙头的台面上。
如果你想增加练习吉他的次数,把你的吉他架摆放在客厅的中央。
如果你想记得发更多的感谢便笺,就在书桌上放一沓便笺纸。
如果你想多喝水,每天早上装满几个水瓶,放在房子各处显眼的位置。
如果你想让习惯成为你生活中的重要组成部分,就让提示成为你生活环境中的重要组成部分。最持久的行为通常有多种提示。
可以训练自己把特定的习惯和特定的环境联系起来。
自我控制的秘密
你可以改掉一个习惯,但是你不太可能忘记它。一旦某种习惯被深深地刻在了你的大脑沟回里,它几乎再也不可能被完全清除——即使它们很长一段时间不起作用。
消除坏习惯的最实用的方法之一是避免接触引起它的提示。
如果你觉得似乎完不成任何工作,试着把手机放到另一个房间过几个小时。
如果你一直觉得自己做得不够,那就别再关注会引发嫉妒和羡慕之情的社交媒体账号。
如果你看电视的时间太长,把电视机移出卧室。
如果你买了太多的电子产品,就别再阅读涉及最新科技产品的文章。
如果你沉湎于电子游戏,每次玩过之后,拔掉控制器的插头,把它放进壁橱里。
第二定律 让它有吸引力
使习惯不可抗拒
让它有吸引力。面前的机会越有吸引力,养成习惯的可能性就越大。
如果你想提高某种行为发生的概率,那么你需要让它具备吸引力。
习惯是多巴胺驱动的反馈回路。当多巴胺浓度上升时,我们采取行动的动机也会变得更强烈。
正是对奖励的期待,而不是奖励本身,促使我们采取行动。预期越高,多巴胺峰值越大。
喜好绑定是让习惯更具吸引力的一种方式。具体做法就是将你喜好的高频动作与你需要做的低频动作搭配在一起。

习惯叠加+绑定喜好公式的表述如下:
1.继[当前习惯]之后,我将[我需要的习惯]。
2.继[我需要的习惯]之后,我将[我想要的习惯]。
你特别想看新闻,但是你需要表达更多的感激之情:
1.我早上得到咖啡后,将说一件发生于昨日并令我感动的事(需要)。
2.在我说过令我感激的那件事后,我将可以读新闻(喜好)。
你特别想看体育比赛,但是你需要拨打销售电话:
1.午休回来后,我将要给三个潜在客户打电话(需要)。
2.在我给三个潜在客户打电话后,我会上娱乐体育节目电视网查看比赛近况(喜好)。
亲友所起的作用
我们倾向于培养被我们的文化推崇的习惯,因为我们强烈地渴望融入并属于这个部落。
我们倾向于模仿三个社会群体的习惯:亲近的人(家人和朋友)、所在群体(我们所归属的部落)和有权势的人(有地位和威望的)。
为了培养更好的习惯,你能做得最有效的事情之一是加入一种文化,在这种文化中,(1)你想要的行为是正常的行为,(2)你已经和这个群体有一些共同之处。
部落的正常行为往往压倒个人期望的行为。大多数时候,我们宁愿跟众人一起犯错,也不愿特立独行坚持真理。
如果一个行为能为我们赢得认可、尊重和赞扬,我们就会认为它很有吸引力。
消除你坏习惯的根源
行为转变的第二定律的反用是让它缺乏吸引力。
每种行为都有表层的渴求和更深层的动机。
你的习惯是解决古老欲望的现代方法。
你习惯的原因实际上是他们之前的预测。这种预测会产生一种感觉。
强调避免坏习惯所换来的好处,让坏习惯不再有吸引力。
当我们将习惯与积极的感受相关联,习惯就有了吸引力;反之,则没有吸引力。在开始培养难度较大的习惯之前,先做些你喜欢的事情来创造一种激励仪式。
比如,泛泛而论,你就想感觉更快乐。找到让你真正开心的事,如抚摸你的狗或者洗个泡泡浴,然后在做你喜欢的事情之前,创建一个你每次都要做的简短的例行程序。也许你可以做三次深呼吸,然后微笑一下。
深呼吸三次、微笑、拍拍狗,如此往复。
最终,你会把这种深呼吸+微笑的例行模式与心情愉快联系起来。它成为一个提示,意味着你感觉快乐。一旦确立了这种关联,你可以在任何需要改变情绪状态时加以应用。工作压力太大?做三次深呼吸,然后微笑。生活不如意?做三次深呼吸,然后微笑。一旦养成了习惯,相关的提示会引发渴望,即使它与最初的情形毫无关系。
第三定律 让它简便易行
慢步前行,但决不后退
所有习惯都遵循类似的演变轨迹,从刻苦练习到行动自如,这一过程被称为自动性。

在开始时(A点),一个习惯动作需要极大的努力和专注才能完成。在重复几次后(B点),它变得容易了一些,但是仍然需要有意为之。经过足够的练习(C点),习惯成自然,无须有意为之。
习惯的形成是一个行为通过重复逐渐变得更加自动化的过程。
习惯的培养不在于时间长短,而在于重复的次数。在我的 100 天行动中有一个 100 次法则,努力先完成 100 次,你就会更容易达成下一步的行动。
最省力法则
创造一个环境,尽可能让人们便于做正确的事。
降低与良好行为相关的阻力。阻力小,习惯就容易养成。
增加与不良行为相关的阻力。阻力大,习惯就难以养成。
预备好你的环境,使未来的行动更容易。
如果你想做一份健康的早餐,把长柄小烧锅放在炉子上,把烹饪喷雾剂放在厨房台面上,并在前一天晚上摆好你需要的所有盘子和器皿。你早上醒来时,做早餐就会很容易。
想画更多的画吗?把你的铅笔、钢笔、笔记本和绘图工具放在桌面上,触手可及。
想锻炼身体吗?提前准备好你的健身装、运动鞋、运动包和水瓶。
想改善你的饮食吗?周末清洗并切好一堆水果和蔬菜,分装在容器里,这样你就可以在整个星期内随时吃到健康食品。
这些都使你可以比较轻松自如地养成好习惯。
你也可以反过来做,按照有利于戒除不良行为的方式预备你的环境。例如,如果你觉得自己看电视过多,那么每次看完后都拔掉电源插头。只有当你能大声说出你想看的节目的名字时,才把它插回去。这种做法带来的麻烦足以防止你漫无目的地看电视。
如果这样做还不行,那就更进一步。每次看完电视就拔下电源插头,并取出遥控器里的电池,这样一来,下次再看时至少需要额外的10秒钟才能打开电视。如果你真的是顽冥不化,每次看完电视后,就把电视机从客厅搬到壁橱里。这样的话,只有当你真的想看某个节目的时候,你才会把它搬出来。一件事做起来越麻烦,你就越不可能想要继续做。
怎样利用两分钟规则停止
习惯可以在几秒钟内完成,但会持续影响你在接下来的几分钟或几个小时的行为。
许多习惯发生在决定性的时刻,每时每刻的选择就像岔路口,你的选择最终会导致卓有成效,或者一事无成的一天。
两分钟规则规定:“当你开始培养一种新习惯时,它所用时间不应超过两分钟。”
你会发现几乎任何习惯都可以缩减为两分钟的版本:
“每晚睡前阅读”变成“读一页”。
“做30分钟瑜伽”变成“拿出我的瑜伽垫”。
“复习功课”变成“打开我的笔记”。
“整理衣物”变成“折叠一双袜子”。
“跑3英里”变成“系好我的跑鞋鞋带”。
一种程序的开始阶段越是仪式化,你就越有可能进入做大事所需的注意力高度集中的状态。
习惯优化前先要实现标准化。你不能改善一个不存在的习惯。
100 天行动对应的辅助规则是 20 秒法则,让你的习惯在 20 秒内开始。
实现习惯成自然
行为转变第三定律的反面就是让它难以施行。
承诺机制是你当前做出的一个选择,它锁定了未来更好的行为。
锁定未来行为的终极途径是自动化你的习惯,实际上就是形成条件反馈,让一切自动完成。
一次性选择,比如买张好床垫或加入自动储蓄计划,是一种单次行动,可以让你的未来习惯自动化,并随着时间的推移带来越来越多的回报。
使用技术自动化你的习惯是保证正确行为的最可靠和有效的途径。
例子包括:
药物:处方药可以自动补缺。
个人理财:员工可以通过自动扣薪的方式为退休储蓄。
烹饪:送餐服务等于替代你去了菜市场。
生产力:网站拦截器可以阻止你浏览社交媒体。
第四定律 让它令人愉悦

行为转变的基本准则
行为转变的第四条定律是让它令人愉悦。
当体验令人愉悦时,我们更有可能重复一种行为。
人脑进化为优先考虑即时奖励而不是延迟奖励。
行为转变的基本准则:重复有即时回报的行为;避免受即时惩罚的动作。
要保持一个习惯,你需要有即时成就感,即使它体现在细微之处。
你要让希望回避的习惯变得可见。开立一个储蓄账户,并注明这个账户专门用于将来买你特别想要的东西,比如皮夹克。“每次你放弃购买一件物品时,就把相应数额的钱存入这个账户。早晨没买咖啡?存入5美元。上个月没给奈飞账户续费?存入10美元。这就像是你为自己创建了一个忠诚计划。看到自己省钱买皮夹克的即时回报比放弃购物的感觉好得多。如此一来,即便你什么都没买,依然能感到很满足。
行为转变的前三条定律——让它显而易见,让它有吸引力,让它简便易行——提高了这种行为当即发生的概率。行为转变的第四定律——让它令人愉悦——提高了这种行为得以重复的可能性。
每天保持好习惯
习惯追踪法是衡量你是否养成了习惯的简单方法,比如在日历上打叉。
习惯追踪法和其他视觉度量形式可以清晰无误地证明你取得的进步,从而让你对自己培养习惯的进程感到满意。
不要中断培养习惯的进程,要坚持不懈。
绝不错过两次。如果你错过了一天,试着尽快恢复固有的做事节奏。
仅仅因为你能测量一些东西并不意味着它们最重要。
习惯契约
行为转变第四定律倒过来用就是让它令人厌恶。
如果不良习惯附加着令人痛苦或不愉快的感受,我们就不太可能重复它。
问责伙伴可以对无所事事带来即时成本。我们非常在意别人对我们的看法,极不情愿感受别人的鄙视。
习惯契约可被用来增加任何行为的社会成本,它使得违背承诺的代价公开而痛苦。

其它
金发女孩准则
金发女孩准则指出,人们在处理其能力可及的事务时积极性最高。
成功的最大威胁不是失败,而是倦怠。
随着习惯成为常规,它们变得不那么有趣,也不那么令人满意。我们开始感到无聊。
每个人受到激励时都能努力工作。但当工作不那么令人兴奋时,仍能继续奋进的则是人中佼佼者。
专业人员依照既定计划行事,毫不动摇;业余爱好者则随波逐流,任性而为。
本书介绍习惯养成的四大核心法则:显而易见、有吸引力、简便易行和令人愉悦。通过实例解析如何运用这些法则培养良好习惯,克服坏习惯,逐步实现自我提升。
228

被折叠的 条评论
为什么被折叠?



