参考文件来源:AN4488: STM32F4xxxx MCU 硬件开发入门
1 电源方案
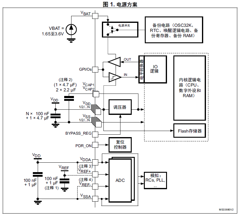
1.1基本符号含义
1.2独立 A/D 转换器电源和参考电压
为了提高转换精度, ADC 配有独立电源引脚,可以单独滤波并屏蔽 PCB 上的噪声。
ADC 电压源从单独的 VDDA 引脚输入。
VSSA 引脚提供了独立的电源接地连接
在所有情况下, VSSA 引脚应该外部连接到相同的供电地,而不是 VSS。
在具有 100 个或更多引脚的封装上
为了确保测量低电压时具有更高的精度,用户可以在 VREF+上连接单独的 ADC 外部参考电压输入。VREF+上的电压的取值范围是从 (VDDA-1.2V) 到 VDDA(最小值为1.7V)。
当存在 Vref- 引脚时 (取决于封装),VREF- 必须从外部连至 VSSA。
在具有少于 100 个引脚的封装上
当 VREF+ 引脚和 VREF- 引脚没有引出时,它们内部连至 ADC 电源电压 (VDDA) 和地 (VSSA)。
1.3电池备份
为了在 VDD 关闭后保留备份寄存器的内容,可以将 VBAT 引脚连接到电池或其它电源供电的可选备用电压。
VBAT 引脚还为 RTC 单元供电,因此即使当主数字供电 (VDD)关闭时 RTC 也能工作。
VBAT 电源的开关由复位模块中内置的掉电复位 (PDR)电路进行控制。
若应用中没有使用外部电池,则强烈建议将 VBAT 外部连至 VDD。
2 PCB电源部分连接
芯片为STM32F405RGT6

被折叠的 条评论
为什么被折叠?



