
图片来源:《图解 HTTP》
总体来说分为一下几个过程:
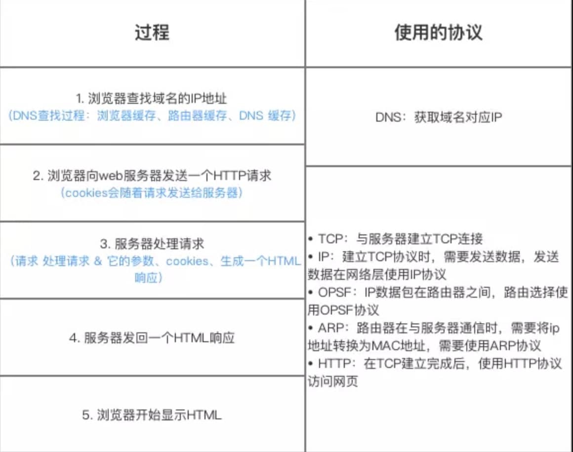
1.DNS解析
2.TCP链接
3.发送HTTP请求
4.服务器处理请求并返回HTTP报文
5.浏览器解析渲染页面
6.连接结束

图片来源:《图解 HTTP》
总体来说分为一下几个过程:
1.DNS解析
2.TCP链接
3.发送HTTP请求
4.服务器处理请求并返回HTTP报文
5.浏览器解析渲染页面
6.连接结束
7822
1万+
1万+

被折叠的 条评论
为什么被折叠?