一、搭建Spring源码环境
1.1 声明式事务
plugins { id 'java' } group 'org.springframework' version '5.0.21.BUILD-SNAPSHOT' sourceCompatibility = 1.8 repositories { mavenCentral() } dependencies { compile project(':spring-context') compile project(':spring-aspects') compile project(':spring-tx') compile project(':spring-jdbc') testCompile group: 'junit', name: 'junit', version: '4.12' compile group: 'mysql', name: 'mysql-connector-java', version: '5.1.6' }gradle依赖
配置步骤:
1.开启事务管理器
2.指定数据源
3.绑定事务管理器与数据源
// 代替xml配置类
@Configuration // 配置类
@ComponentScan(basePackages = "com.best") // 组件扫描
@EnableTransactionManagement // 开启事务管理
public class TxConfig {
// 创建数据库连接池,指定数据源
@Bean
public DataSource dataSource() {
DriverManagerDataSource dataSource = new DriverManagerDataSource();
dataSource.setDriverClassName("com.mysql.jdbc.Driver");
dataSource.setUrl("jdbc:mysql://localhost:3306/user_db?characterEncoding=utf8");
dataSource.setUsername("root");
dataSource.setPassword("root");
return dataSource;
}
// 创建JdbcTemplate对象
@Bean
public JdbcTemplate getJdbcTemplate(DataSource dataSource) {
//到IOC容器种根据类型找到dataSource
JdbcTemplate jdbcTemplate = new JdbcTemplate();
//注入dataSource
jdbcTemplate.setDataSource(dataSource);
return jdbcTemplate;
}
// 创建事务管理器,事务管理器与数据源绑定
@Bean
public DataSourceTransactionManager getDataSourceTransactionManager(DataSource dataSource) {
DataSourceTransactionManager transactionManager = new DataSourceTransactionManager();
transactionManager.setDataSource(dataSource);
return transactionManager;
}
}
public interface UserDao {
//多钱
void addMoney();
//少钱
void reduceMoney();
}
@Repository
public class UserDaoImpl implements UserDao {
@Autowired
private JdbcTemplate jdbcTemplate;
//lucy转账100给mary
//少钱
@Override
public void reduceMoney() {
String sql = "update t_account set money=money-? where username=?";
jdbcTemplate.update(sql, 100, "lucy");
}
//多钱
@Override
public void addMoney() {
String sql = "update t_account set money=money+? where username=?";
jdbcTemplate.update(sql, 100, "mary");
}
}
@Service
public class UserService {
//注入dao
@Autowired
private UserDao userDao;
//转账的方法
//@Transactional(rollbackFor = Exception.class)
public void accountMoney() {
try {
// 第一步 开启事务
// 第二步 进行业务操作
// lucy少100
userDao.reduceMoney();
// 模拟异常 NullPointerException
String str = null;
str.toLowerCase();
// mary多100
userDao.addMoney();
// 第三步 没有发送异常,提交事务
} catch (Exception e) {
// 第四步 出现异常,事务回滚
// TransactionAspectSupport.currentTransactionStatus().setRollbackOnly();
e.printStackTrace();
}
}
}
1.2 编程式事务
public class SpringTransactionExample {
private static String url = "jdbc:mysql://localhost:3306/spring_transaction?useSSL=false&characterEncoding=utf-8&autoReconnect=true";
private static String user = "root";
private static String password = "root";
public static void main(String[] args) {
// 获取数据源
final DataSource ds = new DriverManagerDataSource(url, user, password);
// 编程式事务
final TransactionTemplate template = new TransactionTemplate();
// 设置事务管理器
template.setTransactionManager(new DataSourceTransactionManager(ds));
template.execute(new TransactionCallback<Object>() {
@Override
public Object doInTransaction(TransactionStatus transactionStatus) {
Connection conn = DataSourceUtils.getConnection(ds);
Object savePoint = null;
try {
{
// 插入
PreparedStatement prepare = conn.prepareStatement("insert into person(id, name) values (?, ?)");
prepare.setString(1, "1");
prepare.setString(2, "1111");
prepare.executeUpdate();
}
// 设置保存点,回滚的化,不会回滚保存点之前的操作
savePoint = transactionStatus.createSavepoint();
{
// 插入
PreparedStatement prepare = conn.prepareStatement("insert into person(id, name) values (?, ?)");
prepare.setString(1, "2");
prepare.setString(2, "222");
prepare.executeUpdate();
}
{
// 更新
PreparedStatement prepare = conn.prepareStatement("update person set name = ? where id = ?");
prepare.setString(1, "jak");
prepare.setInt(2, 6);
prepare.executeUpdate();
// 模拟异常
int i = 1 / 0;
}
} catch (SQLException e) {
e.printStackTrace();
} catch (Exception e) {
System.out.println("更新失败");
if (savePoint != null) {
// 回滚到保存点
transactionStatus.rollbackToSavepoint(savePoint);
} else {
transactionStatus.setRollbackOnly();
}
}
return null;
}
});
}
}
二、声明式事务源码分析

申明式事务整体调用过程,可以抽出2条线:
1.使用代理模式,生成代理增强类。
2.根据代理事务管理配置类,配置事务的织入,在业务方法前后进行环绕增强,增加一些事务的相关操作。例如获取事务属性、提交事务、回滚事务。
过程如下图:
申明式事务使用@Transactional这种注解的方式,那么我们就从springboot 容器启动时的自动配置载入(spring boot容器启动详解)开始看。在/META-INF/spring.factories中配置文件中查找,如下图:
载入2个关于事务的自动配置类:
org.springframework.boot.autoconfigure.transaction.TransactionAutoConfiguration,
org.springframework.boot.autoconfigure.transaction.jta.JtaAutoConfiguration,
jta咱们就不看了,看一下TransactionAutoConfiguration这个自动配置类:
@Configuration
@ConditionalOnClass(PlatformTransactionManager.class)
@AutoConfigureAfter({ JtaAutoConfiguration.class, HibernateJpaAutoConfiguration.class,
DataSourceTransactionManagerAutoConfiguration.class,
Neo4jDataAutoConfiguration.class })
@EnableConfigurationProperties(TransactionProperties.class)
public class TransactionAutoConfiguration {
@Bean
@ConditionalOnMissingBean
public TransactionManagerCustomizers platformTransactionManagerCustomizers(
ObjectProvider<List<PlatformTransactionManagerCustomizer<?>>> customizers) {
return new TransactionManagerCustomizers(customizers.getIfAvailable());
}
@Configuration
@ConditionalOnSingleCandidate(PlatformTransactionManager.class)
public static class TransactionTemplateConfiguration {
private final PlatformTransactionManager transactionManager;
public TransactionTemplateConfiguration(
PlatformTransactionManager transactionManager) {
this.transactionManager = transactionManager;
}
@Bean
@ConditionalOnMissingBean
public TransactionTemplate transactionTemplate() {
return new TransactionTemplate(this.transactionManager);
}
}
@Configuration
@ConditionalOnBean(PlatformTransactionManager.class)
@ConditionalOnMissingBean(AbstractTransactionManagementConfiguration.class)
public static class EnableTransactionManagementConfiguration {
@Configuration
@EnableTransactionManagement(proxyTargetClass = false)
@ConditionalOnProperty(prefix = "spring.aop", name = "proxy-target-class", havingValue = "false", matchIfMissing = false)
public static class JdkDynamicAutoProxyConfiguration {
}
@Configuration
@EnableTransactionManagement(proxyTargetClass = true)
@ConditionalOnProperty(prefix = "spring.aop", name = "proxy-target-class", havingValue = "true", matchIfMissing = true)
public static class CglibAutoProxyConfiguration {
}
}
}
TransactionAutoConfiguration这个类主要看:
1.2个类注解
@ConditionalOnClass(PlatformTransactionManager.class)
即类路径下包含PlatformTransactionManager这个类时这个自动配置生效,这个类是spring事务的核心包,肯定引入了。
@AutoConfigureAfter({ JtaAutoConfiguration.class, HibernateJpaAutoConfiguration.class, DataSourceTransactionManagerAutoConfiguration.class, Neo4jDataAutoConfiguration.class }),
这个配置在括号中的4个配置类后才生效。
2. 2个内部类
TransactionTemplateConfiguration事务模板配置类:
@ConditionalOnSingleCandidate(PlatformTransactionManager.class)
当能够唯一确定一个PlatformTransactionManager bean时才生效。
@ConditionalOnMissingBean
如果没有定义TransactionTemplate bean生成一个。
EnableTransactionManagementConfiguration开启事务管理器配置类:
@ConditionalOnBean(PlatformTransactionManager.class)
当存在PlatformTransactionManager bean时生效。
@ConditionalOnMissingBean(AbstractTransactionManagementConfiguration.class)
当没有自定义抽象事务管理器配置类时才生效。(即用户自定义抽象事务管理器配置类会优先,如果没有,就用这个默认事务管理器配置类)
EnableTransactionManagementConfiguration支持2种代理方式:
1.JdkDynamicAutoProxyConfiguration:
@EnableTransactionManagement(proxyTargetClass = false),即proxyTargetClass = false表示是JDK动态代理支持的是:面向接口代理。
@ConditionalOnProperty(prefix = "spring.aop", name = "proxy-target-class", havingValue = "false", matchIfMissing = false),即spring.aop.proxy-target-class=false时生效,且没有这个配置不生效。
2.CglibAutoProxyConfiguration:
@EnableTransactionManagement(proxyTargetClass = true),即proxyTargetClass = true标识Cglib代理支持的是子类继承代理。
@ConditionalOnProperty(prefix = "spring.aop", name = "proxy-target-class", havingValue = "true", matchIfMissing = true),即spring.aop.proxy-target-class=true时生效,且没有这个配置默认生效。
注意了,默认没有配置,走的Cglib代理。说明@Transactional注解支持直接加在类上。


事务这块有两套模式:
一套是AspectJ,一套是Proxy
proxyTargetClass:是选择JDK动态代理还是CGLIB代理模式


好吧,看了这么多配置类,终于到了@EnableTransactionManagement这个注解了。
@Target(ElementType.TYPE)
@Retention(RetentionPolicy.RUNTIME)
@Documented
@Import(TransactionManagementConfigurationSelector.class)
public @interface EnableTransactionManagement {
//proxyTargetClass = false表示是JDK动态代理支持接口代理。true表示是Cglib代理支持子类继承代理。
boolean proxyTargetClass() default false;
//事务通知模式(切面织入方式),默认代理模式(同一个类中方法互相调用拦截器不会生效),可以选择增强型AspectJ
AdviceMode mode() default AdviceMode.PROXY;
//连接点上有多个通知时,排序,默认最低。值越大优先级越低。
int order() default Ordered.LOWEST_PRECEDENCE;
}
重点看类注解@Import(TransactionManagementConfigurationSelector.class)
TransactionManagementConfigurationSelector类图如下:
如上图所示,TransactionManagementConfigurationSelector继承自AdviceModeImportSelector实现了ImportSelector接口。
public class TransactionManagementConfigurationSelector extends AdviceModeImportSelector<EnableTransactionManagement> {
/**
* Returns {@link ProxyTransactionManagementConfiguration} or
* {@code AspectJTransactionManagementConfiguration} for {@code PROXY}
* and {@code ASPECTJ} values of {@link EnableTransactionManagement#mode()},
* respectively.
*/
@Override
protected String[] selectImports(AdviceMode adviceMode) {
switch (adviceMode) {
case PROXY:
// 装配两个Bean
// AutoProxyRegistrar和ProxyTransactionManagementConfiguration
return new String[] {AutoProxyRegistrar.class.getName(),
ProxyTransactionManagementConfiguration.class.getName()};
case ASPECTJ:
// 装配AspectJTransactionManagementConfigurationBean
return new String[] {
TransactionManagementConfigUtils.TRANSACTION_ASPECT_CONFIGURATION_CLASS_NAME};
default:
return null;
}
}
}
如上图,最终会执行selectImports方法导入需要加载的类,我们只看proxy模式下,载入了AutoProxyRegistrar、ProxyTransactionManagementConfiguration2个类。
AutoProxyRegistrar:给容器中注册一个InfrastructureAdvisorAutoProxyCreator组件,利用后置处理器机制在对象创建以后,包装对象,返回一个代理对象(增强器),代理对象执行方法利用拦截器链进行调用;
ProxyTransactionManagementConfiguration:就是一个配置类,定义了事务增强器。
@Override
public void registerBeanDefinitions(AnnotationMetadata importingClassMetadata, BeanDefinitionRegistry registry) {
boolean candidateFound = false;
Set<String> annTypes = importingClassMetadata.getAnnotationTypes();
for (String annType : annTypes) {
AnnotationAttributes candidate = AnnotationConfigUtils.attributesFor(importingClassMetadata, annType);
if (candidate == null) {
continue;
}
Object mode = candidate.get("mode");
Object proxyTargetClass = candidate.get("proxyTargetClass");
if (mode != null && proxyTargetClass != null && AdviceMode.class == mode.getClass() &&
Boolean.class == proxyTargetClass.getClass()) {
candidateFound = true;
if (mode == AdviceMode.PROXY) {
// 代理模式
AopConfigUtils.registerAutoProxyCreatorIfNecessary(registry);
if ((Boolean) proxyTargetClass) {
// 如果是CGLIB子类代理模式
AopConfigUtils.forceAutoProxyCreatorToUseClassProxying(registry);
return;
}
}
}
}
}
}
@Nullable
public static BeanDefinition registerAutoProxyCreatorIfNecessary(
BeanDefinitionRegistry registry, @Nullable Object source) {
return registerOrEscalateApcAsRequired(InfrastructureAdvisorAutoProxyCreator.class, registry, source);
}
代理模式:AopConfigUtils.registerAutoProxyCreatorIfNecessary(registry);
最终调用的是:registerOrEscalateApcAsRequired(InfrastructureAdvisorAutoProxyCreator.class, registry, source);
InfrastrutureAdvisorAutoProxyCreator:基础构建增强自动代理构造器
@Nullable
private static BeanDefinition registerOrEscalateApcAsRequired(
Class<?> cls, BeanDefinitionRegistry registry, @Nullable Object source) {
Assert.notNull(registry, "BeanDefinitionRegistry must not be null");
// 如果当前注册器包含internalAutoProxyCreator
if (registry.containsBeanDefinition(AUTO_PROXY_CREATOR_BEAN_NAME)) {
BeanDefinition apcDefinition = registry.getBeanDefinition(AUTO_PROXY_CREATOR_BEAN_NAME);
if (!cls.getName().equals(apcDefinition.getBeanClassName())) {
// 如果当前类不是internalAutoProxyCreator
int currentPriority = findPriorityForClass(apcDefinition.getBeanClassName());
int requiredPriority = findPriorityForClass(cls);
// 如果下标大于已存在的内部自动代理构造器,index越小,优先级越高,
// InfrastructureAdvisorAutoProxyCreator index=0,requiredPriority最小,不进入
if (currentPriority < requiredPriority) {
apcDefinition.setBeanClassName(cls.getName());
}
}
// 直接返回
return null;
}
// 如果当前注册器不包含internalAutoProxyCreator,则把当前类作为根定义
RootBeanDefinition beanDefinition = new RootBeanDefinition(cls);
beanDefinition.setSource(source);
beanDefinition.getPropertyValues().add("order", Ordered.HIGHEST_PRECEDENCE);
beanDefinition.setRole(BeanDefinition.ROLE_INFRASTRUCTURE);
registry.registerBeanDefinition(AUTO_PROXY_CREATOR_BEAN_NAME, beanDefinition);
return beanDefinition;
}
private static int findPriorityForClass(Class<?> clazz) {
return APC_PRIORITY_LIST.indexOf(clazz);
}
/**
* Stores the auto proxy creator classes in escalation order.
*/
private static final List<Class<?>> APC_PRIORITY_LIST = new ArrayList<>(3);
static {
// Set up the escalation list...
APC_PRIORITY_LIST.add(InfrastructureAdvisorAutoProxyCreator.class);
APC_PRIORITY_LIST.add(AspectJAwareAdvisorAutoProxyCreator.class);
APC_PRIORITY_LIST.add(AnnotationAwareAspectJAutoProxyCreator.class);
}
如上代码,由于InfrastructureAdvisorAutoProxyCreator这个类在list中第一个index=0,requiredPriority最小,不进入,所以没有重置beanClassName,啥都没做,返回null.
那么增强代理类何时生成呢?
InfrastructureAdvisorAutoProxyCreator类图如下:
如上图所示,看2个核心方法:InstantiationAwareBeanPostProcessor接口的postProcessBeforeInstantiation实例化前+BeanPostProcessor接口的postProcessAfterInitialization初始化后
InfreastructureAdvisorAutoProxyCreator继承了AbstractAdvisorAutoProxyCreator,然后,又继承了AbstractAutoProxyCreator,最终会是一个BeanPostProcessor。
在AbstractAutoProxyCreator方法里面,实现了postProcessAfterInitialization,得到一个代理类
AbstractAutoProxyCreator#postProcessBeforeInstantiation
@Override
public Object postProcessBeforeInstantiation(Class<?> beanClass, String beanName) throws BeansException {
Object cacheKey = getCacheKey(beanClass, beanName);
if (!StringUtils.hasLength(beanName) || !this.targetSourcedBeans.contains(beanName)) {
// 如果已经存在直接返回
if (this.advisedBeans.containsKey(cacheKey)) {
return null;
}
// 是否基础构件(基础构建不需要代理):Advice、Pointcut、Advisor、AopInfrastructureBean这四类都算基础构建
if (isInfrastructureClass(beanClass) || shouldSkip(beanClass, beanName)) {
// 添加进advisedBeans ConcurrentHashMap<k=Object,v=Boolean>标记是否需要增强实现,这里基础构建bean不需要代理,都置为false,
// 供后面postProcessAfterInitialization实例化后使用。
this.advisedBeans.put(cacheKey, Boolean.FALSE);
return null;
}
}
// Create proxy here if we have a custom TargetSource.
// Suppresses unnecessary default instantiation of the target bean:
// The TargetSource will handle target instances in a custom fashion.
TargetSource targetSource = getCustomTargetSource(beanClass, beanName);
// TargetSource是spring aop预留给我们用户自定义实例化的接口,如果存在TargetSource就不会默认实例化,
// 而是按照用户自定义的方式实例化,咱们没有定义,不进入
if (targetSource != null) {
if (StringUtils.hasLength(beanName)) {
this.targetSourcedBeans.add(beanName);
}
Object[] specificInterceptors = getAdvicesAndAdvisorsForBean(beanClass, beanName, targetSource);
Object proxy = createProxy(beanClass, beanName, specificInterceptors, targetSource);
this.proxyTypes.put(cacheKey, proxy.getClass());
return proxy;
}
return null;
}
通过追踪,由于InfrastructureAdvisorAutoProxyCreator是基础构建类,
advisedBeans.put(cacheKey, Boolean.FALSE)
添加进advisedBeans ConcurrentHashMap<k=Object,v=Boolean>标记是否需要增强实现,这里基础构建bean不需要代理,都置为false,供后面postProcessAfterInitialization实例化后使用。
我们再看postProcessAfterInitialization源码如下:
AbstractAutoProxyCreator#postProcessAfterInitialization
@Override
public Object postProcessAfterInitialization(@Nullable Object bean, String beanName) throws BeansException {
// 获取当前bean的key: 如果beanName不为空,则以beanName为key, 如果为FactoryBean类型,
// 前面还会添加$符号,如果beanName为空,则以当前bean对应的class为key
if (bean != null) {
Object cacheKey = getCacheKey(bean.getClass(), beanName);
// 判断当前bean是否正在被代理,如果正在被代理则不进行封装
if (this.earlyProxyReferences.remove(cacheKey) != bean) {
// 如果它需要被代理,则需要封装指定的bean
return wrapIfNecessary(bean, beanName, cacheKey);
}
}
return bean;
}
protected Object wrapIfNecessary(Object bean, String beanName, Object cacheKey) {
// 如果已经处理过,直接返回
// 如果是用户自定义获取实例,不需要增强处理,直接返回
if (StringUtils.hasLength(beanName) && this.targetSourcedBeans.contains(beanName)) {
return bean;
}
// 这里advisedBeans缓存了已经进行了代理的bean,如果缓存中存在,则可以直接返回
// 查询map缓存,标记过false,不需要增强直接返回
if (Boolean.FALSE.equals(this.advisedBeans.get(cacheKey))) {
return bean;
}
// 这里isInfrastructureClass()用于判断当前bean是否为Spring系统自带的bean,自带的bean是不用进行代理的;
// shouldSkip()则用于判断当前bean是否应该被略过
// 判断一遍springAOP基础构建类,标记过false,不需要增强直接返回
if (isInfrastructureClass(bean.getClass()) || shouldSkip(bean.getClass(), beanName)) {
// 对当前bean进行缓存
this.advisedBeans.put(cacheKey, Boolean.FALSE);
return bean;
}
// Create proxy if we have advice.
// 获取当前bean的Advices和Advisors;
// 返回匹配当前 bean 的所有的 advisor、advice、interceptor
// 获取增强List<Advisor> advisors
Object[] specificInterceptors = getAdvicesAndAdvisorsForBean(bean.getClass(), beanName, null);
// 对当前bean的代理状态进行缓存
// 如果存在增强
if (specificInterceptors != DO_NOT_PROXY) {
// 对当前bean的代理状态进行缓存
// 标记增强为TRUE,表示需要增强实现
this.advisedBeans.put(cacheKey, Boolean.TRUE);
// 根据获取到的Advices和Advisors为当前bean生成代理对象
// 创建代理...创建代理...创建代理...
// 生成增强代理类
Object proxy = createProxy(
bean.getClass(), beanName, specificInterceptors, new SingletonTargetSource(bean));
// 缓存生成的代理bean的类型,并且返回生成的代理bean
this.proxyTypes.put(cacheKey, proxy.getClass());
return proxy;
}
// 如果不存在增强,标记false,作为缓存,再次进入提高效率
this.advisedBeans.put(cacheKey, Boolean.FALSE);
return bean;
}
// 注意看这个方法的几个参数
// 第三个参数携带了所有的advisors
// 第四个参数targetSource携带了真实实现的信息
protected Object createProxy(Class<?> beanClass, @Nullable String beanName,
@Nullable Object[] specificInterceptors, TargetSource targetSource) {
// 给bean定义设置暴露属性
if (this.beanFactory instanceof ConfigurableListableBeanFactory) {
AutoProxyUtils.exposeTargetClass((ConfigurableListableBeanFactory) this.beanFactory, beanName, beanClass);
}
// 创建代理工厂
// 创建 ProxyFactory 实例
ProxyFactory proxyFactory = new ProxyFactory();
// 获取当前类中相关属性
proxyFactory.copyFrom(this);
// 决定对于给定的bean是否应该使用targetClass而不是它的接口代理,检查proxyTargetClass设置以及preserverTarget
// 在 schema-based 的配置方式中,我们介绍过,如果希望使用 CGLIB 来代理接口,可以配置
// proxy-target-class="true",这样不管有没有接口,都使用 CGLIB 来生成代理:
// <aop:config proxy-target-class="true">......</aop:config>
if (!proxyFactory.isProxyTargetClass()) {
// 判断是 使用jdk动态代理 还是cglib代理
if (shouldProxyTargetClass(beanClass, beanName)) {
proxyFactory.setProxyTargetClass(true);
}
else {
// 添加代理接口
// 点进去稍微看一下代码就知道了,主要就两句:
// 1. 有接口的,调用一次或多次:proxyFactory.addInterface(ifc);
// 2. 没有接口的,调用:proxyFactory.setProxyTargetClass(true);
evaluateProxyInterfaces(beanClass, proxyFactory);
}
}
// 构建增强器
// 这个方法会返回匹配了当前 bean 的 advisors 数组
// 对于本文的例子,"userServiceImpl" 和 "OrderServiceImpl" 到这边的时候都会返回两个 advisor
// 注意:如果 specificInterceptors 中有 advice 和 interceptor,它们也会被包装成 advisor,进去看下源码就清楚了
Advisor[] advisors = buildAdvisors(beanName, specificInterceptors);
proxyFactory.addAdvisors(advisors);
// 设置要代理的类
proxyFactory.setTargetSource(targetSource);
// 空方法,留给子类拓展用,典型的spring的风格,喜欢处处留后路
customizeProxyFactory(proxyFactory);
// 控制代理工厂被配置之后,是否还允许修改通知,默认值是false
proxyFactory.setFrozen(this.freezeProxy);
if (advisorsPreFiltered()) {
proxyFactory.setPreFiltered(true);
}
// 真正创建代理对象
return proxyFactory.getProxy(getProxyClassLoader());
}
到此为止我们分析完了代理类的构造过程。
ProxyTransactionManagementConfiguration
下面来看ProxyTransactionManagementConfiguration:
@Configuration
@Role(BeanDefinition.ROLE_INFRASTRUCTURE)
public class ProxyTransactionManagementConfiguration extends AbstractTransactionManagementConfiguration {
// 定义事务增强器
@Bean(name = TransactionManagementConfigUtils.TRANSACTION_ADVISOR_BEAN_NAME)
@Role(BeanDefinition.ROLE_INFRASTRUCTURE)
public BeanFactoryTransactionAttributeSourceAdvisor transactionAdvisor() {
BeanFactoryTransactionAttributeSourceAdvisor advisor = new BeanFactoryTransactionAttributeSourceAdvisor();
// 设置事务属性源
advisor.setTransactionAttributeSource(transactionAttributeSource());
// 设置事务拦截器TransactionInterceptor
advisor.setAdvice(transactionInterceptor());
if (this.enableTx != null) {
// 设置顺序
advisor.setOrder(this.enableTx.<Integer>getNumber("order"));
}
return advisor;
}
// 定义基于注解的事务属性资源
@Bean
@Role(BeanDefinition.ROLE_INFRASTRUCTURE)
public TransactionAttributeSource transactionAttributeSource() {
return new AnnotationTransactionAttributeSource();
}
// 定义事务拦截器
@Bean
@Role(BeanDefinition.ROLE_INFRASTRUCTURE)
public TransactionInterceptor transactionInterceptor() {
TransactionInterceptor interceptor = new TransactionInterceptor();
interceptor.setTransactionAttributeSource(transactionAttributeSource());
if (this.txManager != null) {
interceptor.setTransactionManager(this.txManager);
}
return interceptor;
}
}
public interface TransactionAttributeSource {
@Nullable
TransactionAttribute getTransactionAttribute(Method method, @Nullable Class<?> targetClass);
}
核心方法:transactionAdvisor()事务织入
定义了一个advisor,设置事务属性、设置事务拦截器TransactionInterceptor、设置顺序。核心就是事务拦截器TransactionInterceptor。
TransactionInterceptor使用通用的spring事务基础架构实现“声明式事务”,继承自TransactionAspectSupport类(该类包含与Spring的底层事务API的集成),实现了MethodInterceptor接口。Spring类图如下:
事务拦截器的拦截功能就是依靠实现了MethodInterceptor接口,熟悉spring的同学肯定很熟悉MethodInterceptor了,这个是Spring的方法拦截器,主要看invoke方法:
@Override
@Nullable
public Object invoke(MethodInvocation invocation) throws Throwable {
// Work out the target class: may be {@code null}.
// The TransactionAttributeSource should be passed the target class
// as well as the method, which may be from an interface.
// 获取我们的代理对象的class属性
Class<?> targetClass = (invocation.getThis() != null ? AopUtils.getTargetClass(invocation.getThis()) : null);
// Adapt to TransactionAspectSupport's invokeWithinTransaction...
// 以事务的方式调用目标方法
// 调用TransactionAspectSupport的 invokeWithinTransaction方法
return invokeWithinTransaction(invocation.getMethod(), targetClass, invocation::proceed);
}
如上图TransactionInterceptor复写MethodInterceptor接口的invoke方法,并在invoke方法中调用了父类TransactionAspectSupport的invokeWithinTransaction()方法,源码如下:
@Nullable
protected Object invokeWithinTransaction(Method method, @Nullable Class<?> targetClass,
final InvocationCallback invocation) throws Throwable {
// If the transaction attribute is null, the method is non-transactional.
// 获取我们的事务属性源对象
TransactionAttributeSource tas = getTransactionAttributeSource();
// 通过事务属性源对象获取到当前方法的事务属性信息
// 如果transaction attribute为空,该方法就是非事务(非编程式事务)
final TransactionAttribute txAttr = (tas != null ? tas.getTransactionAttribute(method, targetClass) : null);
// 获取我们配置的事务管理器对象
final PlatformTransactionManager tm = determineTransactionManager(txAttr);
// 获取连接点的唯一标识 类名+方法名
final String joinpointIdentification = methodIdentification(method, targetClass, txAttr);
// 声明式事务处理:如果事务属性为空 或者 非回调偏向的事务管理器
if (txAttr == null || !(tm instanceof CallbackPreferringPlatformTransactionManager)) {
// Standard transaction demarcation with getTransaction and commit/rollback calls.
// 创建TransactionInfo
TransactionInfo txInfo = createTransactionIfNecessary(tm, txAttr, joinpointIdentification);
Object retVal;
try {
// This is an around advice: Invoke the next interceptor in the chain.
// This will normally result in a target object being invoked.
// 这里就是一个环绕增强,在这个proceed前后可以自己定义增强实现
// 执行被增强方法
retVal = invocation.proceedWithInvocation();
}
catch (Throwable ex) {
// target invocation exception
// 异常回滚
// 根据事务定义的,该异常需要回滚就回滚,否则提交事务
completeTransactionAfterThrowing(txInfo, ex);
throw ex;
}
finally {
// 清除事务信息,恢复线程私有的老的事务信息
// 清空当前事务信息,重置为老的
cleanupTransactionInfo(txInfo);
}
// 成功后提交,会进行资源储量,连接释放,恢复挂起事务等操作
// 返回结果之前提交事务
commitTransactionAfterReturning(txInfo);
return retVal;
}
else {
// 编程式事务处理
Object result;
final ThrowableHolder throwableHolder = new ThrowableHolder();
// It's a CallbackPreferringPlatformTransactionManager: pass a TransactionCallback in.
try {
result = ((CallbackPreferringPlatformTransactionManager) tm).execute(txAttr, status -> {
TransactionInfo txInfo = prepareTransactionInfo(tm, txAttr, joinpointIdentification, status);
try {
return invocation.proceedWithInvocation();
}
catch (Throwable ex) {
if (txAttr.rollbackOn(ex)) {
// A RuntimeException: will lead to a rollback.
// 如果该异常需要回滚
if (ex instanceof RuntimeException) {
// 如果是运行时异常返回
throw (RuntimeException) ex;
}
else {
// 如果是其它异常都抛ThrowableHolderException
throw new ThrowableHolderException(ex);
}
}
// 如果不需要回滚
else {
// A normal return value: will lead to a commit.
// 定义异常,最终就直接提交事务了
throwableHolder.throwable = ex;
return null;
}
}
finally {
// 清空当前事务信息,重置为老的
cleanupTransactionInfo(txInfo);
}
});
}
catch (ThrowableHolderException ex) {
throw ex.getCause();
}
catch (TransactionSystemException ex2) {
// 上抛异常
if (throwableHolder.throwable != null) {
logger.error("Application exception overridden by commit exception", throwableHolder.throwable);
ex2.initApplicationException(throwableHolder.throwable);
}
throw ex2;
}
catch (Throwable ex2) {
if (throwableHolder.throwable != null) {
logger.error("Application exception overridden by commit exception", throwableHolder.throwable);
}
throw ex2;
}
// Check result state: It might indicate a Throwable to rethrow.
if (throwableHolder.throwable != null) {
throw throwableHolder.throwable;
}
return result;
}
}
如上图,我们主要看第一个分支,申明式事务,核心流程如下:
1.createTransactionIfNecessary():如果有必要,创建事务
2.InvocationCallback的proceedWithInvocation():InvocationCallback是父类的内部回调接口,子类中实现该接口供父类调用,子类TransactionInterceptor中invocation.proceed()。回调方法执行
3.异常回滚completeTransactionAfterThrowing()
1.createTransactionIfNecessary():
protected TransactionInfo createTransactionIfNecessary(@Nullable PlatformTransactionManager tm,
@Nullable TransactionAttribute txAttr, final String joinpointIdentification) {
// If no name specified, apply method identification as transaction name.
// 如果还没有定义名字,把连接点的id定义成事务的名称
if (txAttr != null && txAttr.getName() == null) {
txAttr = new DelegatingTransactionAttribute(txAttr) {
@Override
public String getName() {
return joinpointIdentification;
}
};
}
TransactionStatus status = null;
if (txAttr != null) {
if (tm != null) {
// 根据事务属性获取事务TransactionStatus,大道归一,都是调用PlatformTransactionManager.getTransaction()
status = tm.getTransaction(txAttr);
}
else {
if (logger.isDebugEnabled()) {
logger.debug("Skipping transactional joinpoint [" + joinpointIdentification +
"] because no transaction manager has been configured");
}
}
}
// prepareTransactionInfo(),构造一个TransactionInfo事务信息对象,绑定当前线程:ThreadLocal<TransactionInfo>
return prepareTransactionInfo(tm, txAttr, joinpointIdentification, status);
}
核心就是:
1)getTransaction(),根据事务属性获取事务TransactionStatus,大道归一,都是调用PlatformTransactionManager.getTransaction()。
2)prepareTransactionInfo(),构造一个TransactionInfo事务信息对象,绑定当前线程:ThreadLocal<TransactionInfo>。
2.invocation.proceed()回调业务方法:
最终实现类是ReflectiveMethodInvocation,类图如下:
如上图,ReflectiveMethodInvocation类实现了ProxyMethodInvocation接口,但是ProxyMethodInvocation继承了3层接口...ProxyMethodInvocation->MethodInvocation->Invocation->Joinpoint
Joinpoint:连接点接口,定义了执行接口:Object proceed() throws Throwable; 执行当前连接点,并跳到拦截器链上的下一个拦截器。
Invocation:调用接口,继承自Joinpoint,定义了获取参数接口: Object[] getArguments();是一个带参数的、可被拦截器拦截的连接点。
MethodInvocation:方法调用接口,继承自Invocation,定义了获取方法接口:Method getMethod(); 是一个带参数的可被拦截的连接点方法。
ProxyMethodInvocation:代理方法调用接口,继承自MethodInvocation,定义了获取代理对象接口:Object getProxy();是一个由代理类执行的方法调用连接点方法。
ReflectiveMethodInvocation:实现了ProxyMethodInvocation接口,自然就实现了父类接口的的所有接口。获取代理类,获取方法,获取参数,用代理类执行这个方法并且自动跳到下一个连接点。
下面看一下proceed方法源码:
@Override
@Nullable
public Object proceed() throws Throwable {
// We start with an index of -1 and increment early.
// 从索引为-1的拦截器开始调用,并按序递增,如果拦截器链中的拦截器迭代调用完毕,开始调用target的函数,这个函数是通过反射机制完成的
// 具体实现在AopUtils.invokeJoinPointUsingReflection方法中
// 启动时索引为-1,唤醒连接点,后续递增
if (this.currentInterceptorIndex == this.interceptorsAndDynamicMethodMatchers.size() - 1) {
return invokeJoinpoint();
}
// 获取下一个要执行的拦截器,沿着定义好的interceptorOrInterceptionAdvice链进行处理
Object interceptorOrInterceptionAdvice =
this.interceptorsAndDynamicMethodMatchers.get(++this.currentInterceptorIndex);
if (interceptorOrInterceptionAdvice instanceof InterceptorAndDynamicMethodMatcher) {
// Evaluate dynamic method matcher here: static part will already have
// been evaluated and found to match.
// 这里对拦截器进行动态匹配的判断,这里是对pointcut触发进行匹配的地方,如果和定义的pointCut匹配,那么这个advice将会得到执行
// 这里进行动态方法匹配校验,静态的方法匹配早已经校验过了(MethodMatcher接口有两种典型:动态/静态校验)
InterceptorAndDynamicMethodMatcher dm =
(InterceptorAndDynamicMethodMatcher) interceptorOrInterceptionAdvice;
if (dm.methodMatcher.matches(this.method, this.targetClass, this.arguments)) {
return dm.interceptor.invoke(this);
}
else {
// Dynamic matching failed.
// Skip this interceptor and invoke the next in the chain.
// 如果不匹配,那么proceed会被递归调用,直到所有的拦截器都被运行过为止
// 动态匹配失败,跳过当前拦截,进入下一个(拦截器链)
return proceed();
}
}
else {
// It's an interceptor, so we just invoke it: The pointcut will have
// been evaluated statically before this object was constructed.
// 普通拦截器,直接调用拦截器,将this作为参数传递以保证当前实例中调用链的执行
return ((MethodInterceptor) interceptorOrInterceptionAdvice).invoke(this);
}
}
咱们这里最终调用的是((MethodInterceptor) interceptorOrInterceptionAdvice).invoke(this);就是TransactionInterceptor事务拦截器回调 目标业务方法
3.completeTransactionAfterThrowing()
最终调用AbstractPlatformTransactionManager的rollback(),提交事务commitTransactionAfterReturning()最终调用AbstractPlatformTransactionManager的commit()
protected void completeTransactionAfterThrowing(@Nullable TransactionInfo txInfo, Throwable ex) {
if (txInfo != null && txInfo.getTransactionStatus() != null) {
if (logger.isTraceEnabled()) {
logger.trace("Completing transaction for [" + txInfo.getJoinpointIdentification() +
"] after exception: " + ex);
}
if (txInfo.transactionAttribute != null && txInfo.transactionAttribute.rollbackOn(ex)) {
try {
// 最终调用AbstractPlatformTransactionManager的rollback()
txInfo.getTransactionManager().rollback(txInfo.getTransactionStatus());
}
catch (TransactionSystemException ex2) {
logger.error("Application exception overridden by rollback exception", ex);
ex2.initApplicationException(ex);
throw ex2;
}
catch (RuntimeException | Error ex2) {
logger.error("Application exception overridden by rollback exception", ex);
throw ex2;
}
}
else {
// We don't roll back on this exception.
// Will still roll back if TransactionStatus.isRollbackOnly() is true.
try {
// 最终调用AbstractPlatformTransactionManager的commit()
txInfo.getTransactionManager().commit(txInfo.getTransactionStatus());
}
catch (TransactionSystemException ex2) {
logger.error("Application exception overridden by commit exception", ex);
ex2.initApplicationException(ex);
throw ex2;
}
catch (RuntimeException | Error ex2) {
logger.error("Application exception overridden by commit exception", ex);
throw ex2;
}
}
}
}
总结:
可见不管是编程式事务,还是声明式事务,最终源码都是调用事务管理器的PlatformTransactionManager接口的3个方法:
- getTransaction
- commit
- rollback
下一节我们就来看看这个事务管理如何实现这3个方法。
事务核心源码
先看下核心类图:
如上提所示,PlatformTransactionManager顶级接口定义了最核心的事务管理方法,下面一层是AbstractPlatformTransactionManager抽象类,实现了PlatformTransactionManager接口的方法并定义了一些抽象方法,供子类拓展。最后下面一层是2个经典事务管理器:
1.DataSourceTransactionmanager,即JDBC单数据库事务管理器,基于Connection实现,
2.JtaTransactionManager,即多数据库事务管理器(又叫做分布式事务管理器),其实现了JTA规范,使用XA协议进行两阶段提交。
我们这里只看基于JDBC connection的DataSourceTransactionmanager源码。
在这之前先大概看下事务属性
事务接口架构
Spring事务属性
Spring事务状态
PlatformTransactionManager接口
public interface PlatformTransactionManager {
// 获取事务状态
TransactionStatus getTransaction(TransactionDefinition definition) throws TransactionException;
// 事务提交
void commit(TransactionStatus status) throws TransactionException;
// 事务回滚
void rollback(TransactionStatus status) throws TransactionException;
}
1.getTransaction获取事务

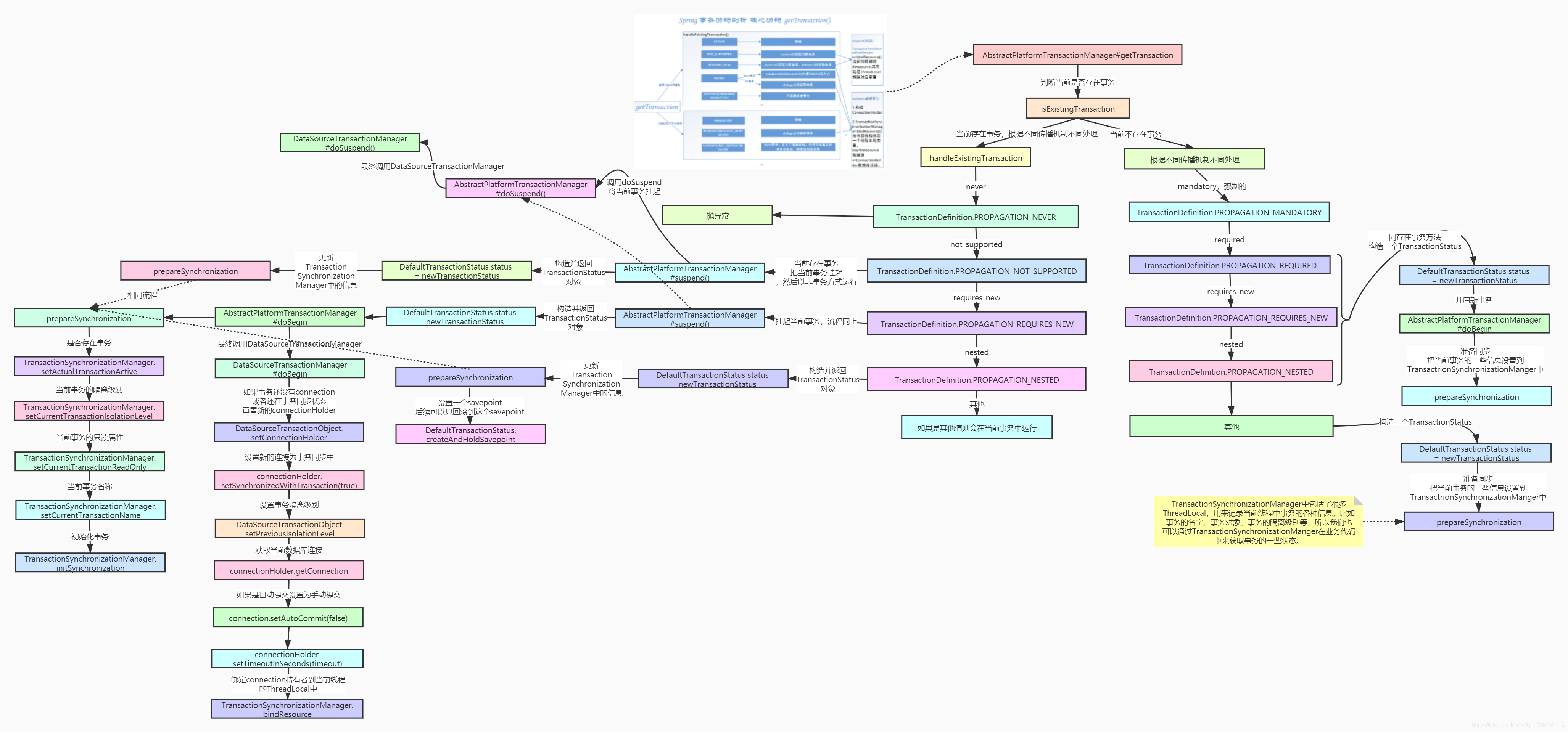
AbstractPlatformTransactionManager实现了getTransaction()方法如下:
AbstractPlatformTransactionManger#getTransaction
@Override
public final TransactionStatus getTransaction(@Nullable TransactionDefinition definition) throws TransactionException {
Object transaction = doGetTransaction();
// Cache debug flag to avoid repeated checks.
boolean debugEnabled = logger.isDebugEnabled();
if (definition == null) {
// Use defaults if no transaction definition given.
definition = new DefaultTransactionDefinition();
}
// 如果当前已经存在事务
if (isExistingTransaction(transaction)) {
// Existing transaction found -> check propagation behavior to find out how to behave.
// 根据不同传播机制不同处理
return handleExistingTransaction(definition, transaction, debugEnabled);
}
// Check definition settings for new transaction.
// 超时不能小于默认值
if (definition.getTimeout() < TransactionDefinition.TIMEOUT_DEFAULT) {
throw new InvalidTimeoutException("Invalid transaction timeout", definition.getTimeout());
}
// No existing transaction found -> check propagation behavior to find out how to proceed.
// 当前不存在事务,传播机制=mandatory(支持当前事务,没事务报错),报错
if (definition.getPropagationBehavior() == TransactionDefinition.PROPAGATION_MANDATORY) {
throw new IllegalTransactionStateException(
"No existing transaction found for transaction marked with propagation 'mandatory'");
}
// 当前不存在事务,传播机制=required/required_new/nested,这三种情况,需要新开启事务,且加上事务同步
else if (definition.getPropagationBehavior() == TransactionDefinition.PROPAGATION_REQUIRED ||
definition.getPropagationBehavior() == TransactionDefinition.PROPAGATION_REQUIRES_NEW ||
definition.getPropagationBehavior() == TransactionDefinition.PROPAGATION_NESTED) {
SuspendedResourcesHolder suspendedResources = suspend(null);
if (debugEnabled) {
logger.debug("Creating new transaction with name [" + definition.getName() + "]: " + definition);
}
try {
// 是否需要新开启同步 // 开启
boolean newSynchronization = (getTransactionSynchronization() != SYNCHRONIZATION_NEVER);
DefaultTransactionStatus status = newTransactionStatus(
definition, transaction, true, newSynchronization, debugEnabled, suspendedResources);
// 开启新事务
doBegin(transaction, definition);
// 准备同步
prepareSynchronization(status, definition);
return status;
}
catch (RuntimeException | Error ex) {
resume(null, suspendedResources);
throw ex;
}
}
else {
// Create "empty" transaction: no actual transaction, but potentially synchronization.
// 当前不存在事务,且传播机制=propagation_supports/propagation_not_supported/propagation_never,
// 这三种情况,创建“空”事务:没有实际事务,但可能是同步。
// 警告:有隔离级别但是并没有定义实际的事务初始化
if (definition.getIsolationLevel() != TransactionDefinition.ISOLATION_DEFAULT && logger.isWarnEnabled()) {
logger.warn("Custom isolation level specified but no actual transaction initiated; " +
"isolation level will effectively be ignored: " + definition);
}
boolean newSynchronization = (getTransactionSynchronization() == SYNCHRONIZATION_ALWAYS);
return prepareTransactionStatus(definition, null, true, newSynchronization, debugEnabled, null);
}
}
如上图,源码分成了2条处理线,
1.当前已存在事务:isExistingTransaction()判断是否存在事务,存在事务handleExistingTransaction()根据不同传播机制不同处理
2.当前不存在事务: 不同传播机制不同处理
handleExistingTransaction()源码如下:
AbstractPlatformTransactionManager#handleExistingTransaction
private TransactionStatus handleExistingTransaction(
TransactionDefinition definition, Object transaction, boolean debugEnabled)
throws TransactionException {
// 1.never(不支持当前事务;如果当前事务存在,抛出异常)报错
if (definition.getPropagationBehavior() == TransactionDefinition.PROPAGATION_NEVER) {
throw new IllegalTransactionStateException(
"Existing transaction found for transaction marked with propagation 'never'");
}
// 2.not_supported(不支持当前事务,现有同步将被挂起)挂起当前事务
if (definition.getPropagationBehavior() == TransactionDefinition.PROPAGATION_NOT_SUPPORTED) {
if (debugEnabled) {
logger.debug("Suspending current transaction");
}
Object suspendedResources = suspend(transaction);
boolean newSynchronization = (getTransactionSynchronization() == SYNCHRONIZATION_ALWAYS);
return prepareTransactionStatus(
definition, null, false, newSynchronization, debugEnabled, suspendedResources);
}
// 3.requires_new挂起当前事务,创建新事务
if (definition.getPropagationBehavior() == TransactionDefinition.PROPAGATION_REQUIRES_NEW) {
if (debugEnabled) {
logger.debug("Suspending current transaction, creating new transaction with name [" +
definition.getName() + "]");
}
// 挂起当前事务
SuspendedResourcesHolder suspendedResources = suspend(transaction);
try {
// 创建新事务
boolean newSynchronization = (getTransactionSynchronization() != SYNCHRONIZATION_NEVER);
DefaultTransactionStatus status = newTransactionStatus(
definition, transaction, true, newSynchronization, debugEnabled, suspendedResources);
doBegin(transaction, definition);
prepareSynchronization(status, definition);
return status;
}
catch (RuntimeException | Error beginEx) {
resumeAfterBeginException(transaction, suspendedResources, beginEx);
throw beginEx;
}
}
// 4.nested嵌套事务
if (definition.getPropagationBehavior() == TransactionDefinition.PROPAGATION_NESTED) {
if (!isNestedTransactionAllowed()) {
throw new NestedTransactionNotSupportedException(
"Transaction manager does not allow nested transactions by default - " +
"specify 'nestedTransactionAllowed' property with value 'true'");
}
if (debugEnabled) {
logger.debug("Creating nested transaction with name [" + definition.getName() + "]");
}
// 是否支持保存点:非JTA事务走这个分支。AbstractPlatformTransactionManager默认是true,JtaTransactionManager复写了该方法false,
// DataSourceTransactionManager没有复写,还是true
if (useSavepointForNestedTransaction()) {
// Create savepoint within existing Spring-managed transaction,
// through the SavepointManager API implemented by TransactionStatus.
// Usually uses JDBC 3.0 savepoints. Never activates Spring synchronization.
DefaultTransactionStatus status =
prepareTransactionStatus(definition, transaction, false, false, debugEnabled, null);
// 创建保存点
status.createAndHoldSavepoint();
return status;
}
else {
// Nested transaction through nested begin and commit/rollback calls.
// Usually only for JTA: Spring synchronization might get activated here
// in case of a pre-existing JTA transaction.
// JTA事务走这个分支,创建新事务
boolean newSynchronization = (getTransactionSynchronization() != SYNCHRONIZATION_NEVER);
DefaultTransactionStatus status = newTransactionStatus(
definition, transaction, true, newSynchronization, debugEnabled, null);
doBegin(transaction, definition);
prepareSynchronization(status, definition);
return status;
}
}
如上图,当前线程已存在事务情况下,新的不同隔离级别处理情况:
1.NERVER:不支持当前事务;如果当前事务存在,抛出异常:"Existing transaction found for transaction marked with propagation 'never'"
2.NOT_SUPPORTED:不支持当前事务,现有同步将被挂起:suspend()
3.REQUIRES_NEW挂起当前事务,创建新事务:1)suspend()
2)doBegin()
4.NESTED嵌套事务1)非JTA事务:createAndHoldSavepoint()创建JDBC3.0保存点,不需要同步
2) JTA事务:开启新事务,doBegin()+prepareSynchronization()需要同步
这里有几个核心方法:挂起当前事务suspend()、开启新事务doBegin()。
suspend()源码如下:
AbstractPlatformTransactionManager#suspend
@Nullable
protected final SuspendedResourcesHolder suspend(@Nullable Object transaction) throws TransactionException {
// 1.当前存在同步
if (TransactionSynchronizationManager.isSynchronizationActive()) {
List<TransactionSynchronization> suspendedSynchronizations = doSuspendSynchronization();
try {
Object suspendedResources = null;
if (transaction != null) {
// 事务不为空,挂起事务
suspendedResources = doSuspend(transaction);
}
// 解除绑定当前事务各种属性:名称、只读、隔离级别、是否是真实的事务.
String name = TransactionSynchronizationManager.getCurrentTransactionName();
TransactionSynchronizationManager.setCurrentTransactionName(null);
boolean readOnly = TransactionSynchronizationManager.isCurrentTransactionReadOnly();
TransactionSynchronizationManager.setCurrentTransactionReadOnly(false);
Integer isolationLevel = TransactionSynchronizationManager.getCurrentTransactionIsolationLevel();
TransactionSynchronizationManager.setCurrentTransactionIsolationLevel(null);
boolean wasActive = TransactionSynchronizationManager.isActualTransactionActive();
TransactionSynchronizationManager.setActualTransactionActive(false);
return new SuspendedResourcesHolder(
suspendedResources, suspendedSynchronizations, name, readOnly, isolationLevel, wasActive);
}
catch (RuntimeException | Error ex) {
// doSuspend failed - original transaction is still active...
doResumeSynchronization(suspendedSynchronizations);
throw ex;
}
}
// 2.没有同步,但事务不为空,挂起事务
else if (transaction != null) {
// Transaction active but no synchronization active.
Object suspendedResources = doSuspend(transaction);
return new SuspendedResourcesHolder(suspendedResources);
}
// 3.没有同步,但事务为空,什么都不用做
else {
// Neither transaction nor synchronization active.
return null;
}
}
doSuspend(),挂起事务,AbstractPlatformTransactionManager抽象类doSuspend()会报错:不支持挂起,如果具体事务执行器支持就复写doSuspend(),DataSourceTransactionManager实现如下:
DataSourceTransactionManager#doSuspend
protected Object doSuspend(Object transaction) throws TransactionException {
// AbstractPlatformTransactionManager抽象类doSuspend()会报错:不支持挂起,如果具体事务执行器支持就复写doSuspend()
throw new TransactionSuspensionNotSupportedException(
"Transaction manager [" + getClass().getName() + "] does not support transaction suspension");
}
@Override
protected Object doSuspend(Object transaction) {
DataSourceTransactionObject txObject = (DataSourceTransactionObject) transaction;
// 把当前事务的connectionHolder数据库连接持有者清空。
txObject.setConnectionHolder(null);
// 当前线程解绑datasource
return TransactionSynchronizationManager.unbindResource(obtainDataSource());
}
挂起DataSourceTransactionManager事务的核心操作就是:
1.把当前事务的connectionHolder数据库连接持有者清空。
2.当前线程解绑datasource.其实就是ThreadLocal移除对应变量(TransactionSynchronizationManager类中定义的private static final ThreadLocal<Map<Object, Object>> resources = new NamedThreadLocal<Map<Object, Object>>("Transactional resources");)
TransactionSynchronizationManager事务同步管理器,该类维护了多个线程本地变量ThreadLocal,如下图:
public abstract class TransactionSynchronizationManager {
private static final Log logger = LogFactory.getLog(TransactionSynchronizationManager.class);
// 事务资源:map<k,v> 两种数据对。
// 1.会话工厂和会话k=SqlSessionFactory v=SqlSessionHolder
// 2.数据源和连接k=DataSource v=ConnectionHolder
private static final ThreadLocal<Map<Object, Object>> resources =
new NamedThreadLocal<>("Transactional resources");
// 事务同步
private static final ThreadLocal<Set<TransactionSynchronization>> synchronizations =
new NamedThreadLocal<>("Transaction synchronizations");
// 当前事务名称
private static final ThreadLocal<String> currentTransactionName =
new NamedThreadLocal<>("Current transaction name");
// 当前事务的只读属性
private static final ThreadLocal<Boolean> currentTransactionReadOnly =
new NamedThreadLocal<>("Current transaction read-only status");
// 当前事务的隔离级别
private static final ThreadLocal<Integer> currentTransactionIsolationLevel =
new NamedThreadLocal<>("Current transaction isolation level");
// 是否存在事务
private static final ThreadLocal<Boolean> actualTransactionActive =
new NamedThreadLocal<>("Actual transaction active");
...
}
DataSourceTransactionManager#doBegin
@Override
protected void doBegin(Object transaction, TransactionDefinition definition) {
DataSourceTransactionObject txObject = (DataSourceTransactionObject) transaction;
Connection con = null;
try {
// 如果事务还没有connection或者connection在事务同步状态,重置新的connectionHolder
if (!txObject.hasConnectionHolder() ||
txObject.getConnectionHolder().isSynchronizedWithTransaction()) {
Connection newCon = obtainDataSource().getConnection();
if (logger.isDebugEnabled()) {
logger.debug("Acquired Connection [" + newCon + "] for JDBC transaction");
}
// 重置新的connectionHolder
txObject.setConnectionHolder(new ConnectionHolder(newCon), true);
}
//设置新的连接为事务同步中
txObject.getConnectionHolder().setSynchronizedWithTransaction(true);
con = txObject.getConnectionHolder().getConnection();
// conn设置事务隔离级别,只读
Integer previousIsolationLevel = DataSourceUtils.prepareConnectionForTransaction(con, definition);
txObject.setPreviousIsolationLevel(previousIsolationLevel);
// Switch to manual commit if necessary. This is very expensive in some JDBC drivers,
// so we don't want to do it unnecessarily (for example if we've explicitly
// configured the connection pool to set it already).
// 如果是自动提交切换到手动提交
if (con.getAutoCommit()) {
txObject.setMustRestoreAutoCommit(true);
if (logger.isDebugEnabled()) {
logger.debug("Switching JDBC Connection [" + con + "] to manual commit");
}
con.setAutoCommit(false);
}
// 如果只读,执行sql设置事务只读
prepareTransactionalConnection(con, definition);
// 设置connection持有者的事务开启状态
txObject.getConnectionHolder().setTransactionActive(true);
int timeout = determineTimeout(definition);
if (timeout != TransactionDefinition.TIMEOUT_DEFAULT) {
// 设置超时秒数
txObject.getConnectionHolder().setTimeoutInSeconds(timeout);
}
// Bind the connection holder to the thread.
// 绑定connection持有者到当前线程
if (txObject.isNewConnectionHolder()) {
TransactionSynchronizationManager.bindResource(obtainDataSource(), txObject.getConnectionHolder());
}
}
catch (Throwable ex) {
if (txObject.isNewConnectionHolder()) {
DataSourceUtils.releaseConnection(con, obtainDataSource());
txObject.setConnectionHolder(null, false);
}
throw new CannotCreateTransactionException("Could not open JDBC Connection for transaction", ex);
}
}
如上图,开启新事务的准备工作doBegin()的核心操作就是:
1.DataSourceTransactionObject“数据源事务对象”,设置ConnectionHolder,再给ConnectionHolder设置各种属性:自动提交、超时、事务开启、隔离级别。
2.给当前线程绑定一个线程本地变量,key=DataSource数据源 v=ConnectionHolder数据库连接。
2.commit提交事务
一、讲解源码之前先看一下资源管理类:
SqlSessionSynchronization是SqlSessionUtils的一个内部类,继承自TransactionSynchronizationAdapter抽象类,实现了事务同步接口TransactionSynchronization。
类图如下:
TransactionSynchronization接口定义了事务操作时的对应资源的(JDBC事务那么就是SqlSessionSynchronization)管理方法:
1 // 挂起事务 2 void suspend(); 3 4 // 唤醒事务 4 void resume(); 5 6 void flush(); 7 8 // 提交事务前 9 void beforeCommit(boolean readOnly); 10 11 // 提交事务完成前 12 void beforeCompletion(); 13 14 // 提交事务后 15 void afterCommit(); 16 17 // 提交事务完成后 18 void afterCompletion(int status);后续很多都是使用这些接口管理事务。
二、 commit提交事务

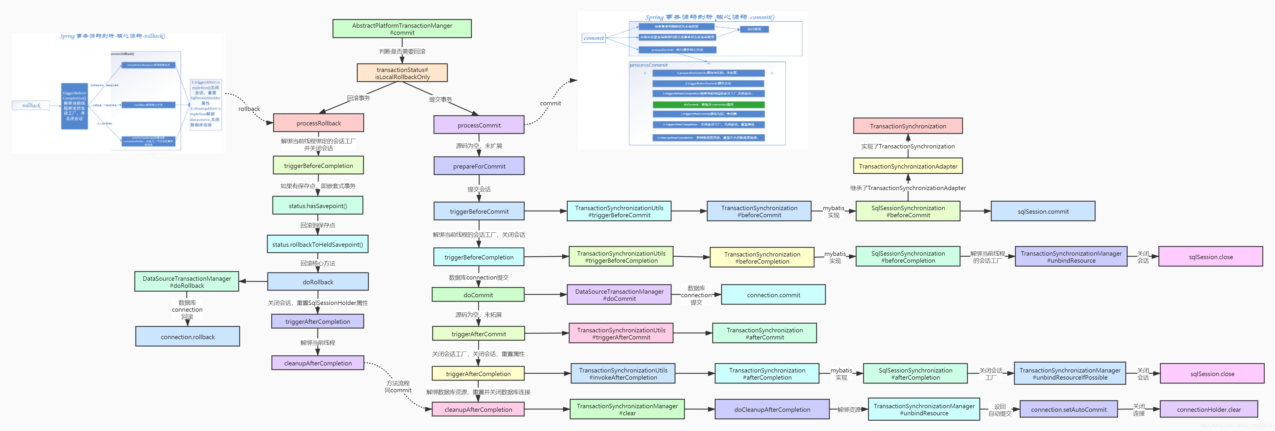
AbstractPlatformTransactionManager的commit源码如下:
AbstractPlatformTransactionManger#commit
@Override
public final void commit(TransactionStatus status) throws TransactionException {
// 如果事务已完结,报错,无法再次提交
if (status.isCompleted()) {
throw new IllegalTransactionStateException(
"Transaction is already completed - do not call commit or rollback more than once per transaction");
}
DefaultTransactionStatus defStatus = (DefaultTransactionStatus) status;
// 如果事务明确标记为回滚
if (defStatus.isLocalRollbackOnly()) {
if (defStatus.isDebug()) {
logger.debug("Transactional code has requested rollback");
}
// 执行回滚
processRollback(defStatus, false);
return;
}
// 如果不需要全局回滚时提交 且 全局回滚
if (!shouldCommitOnGlobalRollbackOnly() && defStatus.isGlobalRollbackOnly()) {
if (defStatus.isDebug()) {
logger.debug("Global transaction is marked as rollback-only but transactional code requested commit");
}
// 执行回滚
processRollback(defStatus, true);
return;
}
// 执行提交事务
processCommit(defStatus);
}
如上图,各种判断:
- 1.如果事务明确标记为本地回滚,-》执行回滚
- 2.如果不需要全局回滚时提交 且 全局回滚-》执行回滚
- 3.提交事务,核心方法processCommit()
processCommit如下:
private void processCommit(DefaultTransactionStatus status) throws TransactionException {
try {
boolean beforeCompletionInvoked = false;
try {
boolean unexpectedRollback = false;
// 3个前置操作
prepareForCommit(status);
triggerBeforeCommit(status);
triggerBeforeCompletion(status);
// 3个前置操作已调用
beforeCompletionInvoked = true;
//1.有保存点,即嵌套事务
if (status.hasSavepoint()) {
if (status.isDebug()) {
logger.debug("Releasing transaction savepoint");
}
unexpectedRollback = status.isGlobalRollbackOnly();
// 释放保存点
status.releaseHeldSavepoint();
}
// 2.新事务
else if (status.isNewTransaction()) {
if (status.isDebug()) {
logger.debug("Initiating transaction commit");
}
unexpectedRollback = status.isGlobalRollbackOnly();
// 调用事务处理器提交事务
doCommit(status);
}
else if (isFailEarlyOnGlobalRollbackOnly()) {
unexpectedRollback = status.isGlobalRollbackOnly();
}
// Throw UnexpectedRollbackException if we have a global rollback-only
// marker but still didn't get a corresponding exception from commit.
// 3.非新事务,且全局回滚失败,但是提交时没有得到异常,抛出异常
if (unexpectedRollback) {
throw new UnexpectedRollbackException(
"Transaction silently rolled back because it has been marked as rollback-only");
}
}
catch (UnexpectedRollbackException ex) {
// can only be caused by doCommit
// 触发完成后事务同步,状态为回滚
triggerAfterCompletion(status, TransactionSynchronization.STATUS_ROLLED_BACK);
throw ex;
}
// 事务异常
catch (TransactionException ex) {
// can only be caused by doCommit
// 提交失败回滚
if (isRollbackOnCommitFailure()) {
doRollbackOnCommitException(status, ex);
}
else {
// 触发完成后回调,事务同步状态为未知
triggerAfterCompletion(status, TransactionSynchronization.STATUS_UNKNOWN);
}
throw ex;
}
// 运行时异常
catch (RuntimeException | Error ex) {
if (!beforeCompletionInvoked) {
// 如果3个前置步骤未完成,调用前置的最后一步操作
triggerBeforeCompletion(status);
}
// 提交异常回滚
doRollbackOnCommitException(status, ex);
throw ex;
}
// Trigger afterCommit callbacks, with an exception thrown there
// propagated to callers but the transaction still considered as committed.
try {
triggerAfterCommit(status);
}
finally {
triggerAfterCompletion(status, TransactionSynchronization.STATUS_COMMITTED);
}
}
finally {
cleanupAfterCompletion(status);
}
}
如上图,commit事务时,有6个核心操作,分别是3个前置操作,3个后置操作,如下:
1.prepareForCommit(status);源码是空的,没有拓展目前。
2.triggerBeforeCommit(status); 提交前触发操作
AbstractPlatformTransactionManger#triggerBeforeCommit
protected final void triggerBeforeCommit(DefaultTransactionStatus status) {
if (status.isNewSynchronization()) {
if (status.isDebug()) {
logger.trace("Triggering beforeCommit synchronization");
}
TransactionSynchronizationUtils.triggerBeforeCommit(status.isReadOnly());
}
}
public static void triggerBeforeCommit(boolean readOnly) {
for (TransactionSynchronization synchronization : TransactionSynchronizationManager.getSynchronizations()) {
synchronization.beforeCommit(readOnly);
}
}
如上图,TransactionSynchronizationManager类定义了多个ThreadLocal(线程本地变量),其中一个用以保存当前线程的事务同步:
遍历事务同步器,把每个事务同步器都执行“提交前”操作
比如咱们用的jdbc事务,那么最终就是SqlSessionUtils.beforeCommit()->this.holder.getSqlSession().commit();提交会话。
(源码由于是spring管理事务,最终不会执行事务提交,例如是DefaultSqlSession:执行清除缓存、重置状态操作)
3.triggerBeforeCompletion(status):完成前触发操作
如果是jdbc事务,那么最终就是,SqlSessionUtils.beforeCompletion->TransactionSynchronizationManager.unbindResource(sessionFactory); 解绑当前线程的会话工厂
this.holder.getSqlSession().close();关闭会话。(源码由于是spring管理事务,最终不会执行事务close操作,例如是DefaultSqlSession,也会执行各种清除收尾操作)
protected final void triggerBeforeCompletion(DefaultTransactionStatus status) {
if (status.isNewSynchronization()) {
if (status.isDebug()) {
logger.trace("Triggering beforeCompletion synchronization");
}
TransactionSynchronizationUtils.triggerBeforeCompletion();
}
}
public static void triggerBeforeCompletion() {
for (TransactionSynchronization synchronization : TransactionSynchronizationManager.getSynchronizations()) {
try {
synchronization.beforeCompletion();
}
catch (Throwable tsex) {
logger.error("TransactionSynchronization.beforeCompletion threw exception", tsex);
}
}
}
4.triggerAfterCommit(status):提交事务后触发操作。
TransactionSynchronizationUtils.triggerAfterCommit();->TransactionSynchronizationUtils.invokeAfterCommit
如下:
private void triggerAfterCommit(DefaultTransactionStatus status) {
if (status.isNewSynchronization()) {
if (status.isDebug()) {
logger.trace("Triggering afterCommit synchronization");
}
TransactionSynchronizationUtils.triggerAfterCommit();
}
}
public static void triggerAfterCommit() {
invokeAfterCommit(TransactionSynchronizationManager.getSynchronizations());
}
public static void invokeAfterCommit(@Nullable List<TransactionSynchronization> synchronizations) {
if (synchronizations != null) {
for (TransactionSynchronization synchronization : synchronizations) {
synchronization.afterCommit();
}
}
}
一顿找,最后在TransactionSynchronizationAdapter中复写过,并且是空的....SqlSessionSynchronization继承了TransactionSynchronizationAdapter但是没有复写这个方法
5. triggerAfterCompletion(status, TransactionSynchronization.STATUS_COMMITTED);
TransactionSynchronizationUtils.invokeAfterCompletion,如下:
private void triggerAfterCompletion(DefaultTransactionStatus status, int completionStatus) {
if (status.isNewSynchronization()) {
List<TransactionSynchronization> synchronizations = TransactionSynchronizationManager.getSynchronizations();
TransactionSynchronizationManager.clearSynchronization();
if (!status.hasTransaction() || status.isNewTransaction()) {
if (status.isDebug()) {
logger.trace("Triggering afterCompletion synchronization");
}
invokeAfterCompletion(synchronizations, completionStatus);
}
else if (!synchronizations.isEmpty()) {
registerAfterCompletionWithExistingTransaction(status.getTransaction(), synchronizations);
}
}
}
public static void invokeAfterCompletion(@Nullable List<TransactionSynchronization> synchronizations,
int completionStatus) {
if (synchronizations != null) {
for (TransactionSynchronization synchronization : synchronizations) {
try {
synchronization.afterCompletion(completionStatus);
}
catch (Throwable tsex) {
logger.error("TransactionSynchronization.afterCompletion threw exception", tsex);
}
}
}
}
afterCompletion:对于JDBC事务来说,最终:
1)如果会话任然活着,关闭会话,
2)重置各种属性:SQL会话同步器(SqlSessionSynchronization)的SQL会话持有者(SqlSessionHolder)的referenceCount引用计数、synchronizedWithTransaction同步事务、rollbackOnly只回滚、deadline超时时间点。
6.cleanupAfterCompletion(status);
1)设置事务状态为已完成。
2) 如果是新的事务同步,解绑当前线程绑定的数据库资源,重置数据库连接
3)如果存在挂起的事务(嵌套事务),唤醒挂起的老事务的各种资源:数据库资源、同步器。
private void cleanupAfterCompletion(DefaultTransactionStatus status) {
// 设置事务状态完成
status.setCompleted();
// 如果是新的同步,清空当前线程绑定的除了资源外的全部线程本地变量:
// 包括事务同步器、事务名称、只读属性、隔离级别、真实的事务激活状态
if (status.isNewSynchronization()) {
TransactionSynchronizationManager.clear();
}
// 如果是新的事务同步
if (status.isNewTransaction()) {
doCleanupAfterCompletion(status.getTransaction());
}// 如果存在挂起的资源
if (status.getSuspendedResources() != null) {
if (status.isDebug()) {
logger.debug("Resuming suspended transaction after completion of inner transaction");
}
// 唤醒挂起的事务和资源(重新绑定之前挂起的数据库资源,唤醒同步器,注册同步器到TransactionSynchronizationManager)
Object transaction = (status.hasTransaction() ? status.getTransaction() : null);
resume(transaction, (SuspendedResourcesHolder) status.getSuspendedResources());
}
}
对于DataSourceTransactionManager,doCleanupAfterCompletion源码如下:
@Override
protected void doCleanupAfterCompletion(Object transaction) {
DataSourceTransactionObject txObject = (DataSourceTransactionObject) transaction;
// Remove the connection holder from the thread, if exposed.
// 如果是最新的连接持有者,解绑当前线程绑定的<数据库资源,ConnectionHolder>
if (txObject.isNewConnectionHolder()) {
TransactionSynchronizationManager.unbindResource(obtainDataSource());
}
// Reset connection.
// 重置数据库连接(隔离级别、只读)
Connection con = txObject.getConnectionHolder().getConnection();
try {
if (txObject.isMustRestoreAutoCommit()) {
con.setAutoCommit(true);
}
DataSourceUtils.resetConnectionAfterTransaction(con, txObject.getPreviousIsolationLevel());
}
catch (Throwable ex) {
logger.debug("Could not reset JDBC Connection after transaction", ex);
}
if (txObject.isNewConnectionHolder()) {
if (logger.isDebugEnabled()) {
logger.debug("Releasing JDBC Connection [" + con + "] after transaction");
}
// 资源引用计数-1,关闭数据库连接
DataSourceUtils.releaseConnection(con, this.dataSource);
}
// 重置连接持有者的全部属性
txObject.getConnectionHolder().clear();
}
3. rollback回滚事务

AbstractPlatformTransactionManager中rollback源码如下:
@Override
public final void rollback(TransactionStatus status) throws TransactionException {
if (status.isCompleted()) {
throw new IllegalTransactionStateException(
"Transaction is already completed - do not call commit or rollback more than once per transaction");
}
DefaultTransactionStatus defStatus = (DefaultTransactionStatus) status;
processRollback(defStatus, false);
}
processRollback
private void processRollback(DefaultTransactionStatus status, boolean unexpected) {
try {
boolean unexpectedRollback = unexpected;
try {
// 解绑当前线程绑定的会话工厂,并关闭会话
triggerBeforeCompletion(status);
// 1.如果有保存点,即嵌套式事务
if (status.hasSavepoint()) {
if (status.isDebug()) {
logger.debug("Rolling back transaction to savepoint");
}
// 回滚到保存点
status.rollbackToHeldSavepoint();
}
// 2.如果就是一个简单事务
else if (status.isNewTransaction()) {
if (status.isDebug()) {
logger.debug("Initiating transaction rollback");
}
// 回滚核心方法
doRollback(status);
}
else {
// Participating in larger transaction
// 3.当前存在事务且没有保存点,即加入当前事务的
if (status.hasTransaction()) {
// 如果已经标记为回滚 或 当加入事务失败时全局回滚(默认true)
if (status.isLocalRollbackOnly() || isGlobalRollbackOnParticipationFailure()) {
if (status.isDebug()) {
// debug时会打印:加入事务失败-标记已存在事务为回滚
logger.debug("Participating transaction failed - marking existing transaction as rollback-only");
}
// 设置当前connectionHolder:当加入一个已存在事务时回滚
doSetRollbackOnly(status);
}
else {
if (status.isDebug()) {
logger.debug("Participating transaction failed - letting transaction originator decide on rollback");
}
}
}
else {
logger.debug("Should roll back transaction but cannot - no transaction available");
}
// Unexpected rollback only matters here if we're asked to fail early
if (!isFailEarlyOnGlobalRollbackOnly()) {
unexpectedRollback = false;
}
}
}
catch (RuntimeException | Error ex) {
// 关闭会话,重置SqlSessionHolder属性
triggerAfterCompletion(status, TransactionSynchronization.STATUS_UNKNOWN);
throw ex;
}
triggerAfterCompletion(status, TransactionSynchronization.STATUS_ROLLED_BACK);
// Raise UnexpectedRollbackException if we had a global rollback-only marker
if (unexpectedRollback) {
throw new UnexpectedRollbackException(
"Transaction rolled back because it has been marked as rollback-only");
}
}
finally {
// 解绑当前线程
cleanupAfterCompletion(status);
}
}
如上图,有几个公共方法和提交事务时一致,就不再重复。
这里主要看doRollback,DataSourceTransactionManager的doRollback()源码如下:
@Override
protected void doRollback(DefaultTransactionStatus status) {
DataSourceTransactionObject txObject = (DataSourceTransactionObject) status.getTransaction();
Connection con = txObject.getConnectionHolder().getConnection();
if (status.isDebug()) {
logger.debug("Rolling back JDBC transaction on Connection [" + con + "]");
}
try {
con.rollback();
}
catch (SQLException ex) {
throw new TransactionSystemException("Could not roll back JDBC transaction", ex);
}
}
好吧,一点不复杂,就是Connection的rollback.






















1567

被折叠的 条评论
为什么被折叠?



