一、基本介绍
项目名:
基于单片机的智能窗户系统设计
基于单片机的多功能窗户系统设计
基于单片机的自动窗户系统设计
项目名:基于单片机的窗户的设计
单片机:STM32F103C8T6
功能简介:
1、通过DS18B20获取温度值,当温度小于设置的最小值,自动关窗
2、通过风速传感器获取风速值,当风速大于设置的最大值,自动关窗
3、通过雨量传感器获取雨量值,当雨量大于设置的最大值,自动关窗
4、通过光敏电阻获取光照值,当光照值小于设置的最小值,自动关窗
5、通过人体热释电感应模块检测窗外是否有人,有人,则自动关窗
6、通过四相步进电机模拟开关窗
7、通过按键设置各阈值、手动开关窗、切换模式
8、通过OLED显示测量值、模式、窗户状态
二、资 料总览
实物资料

仿真资料

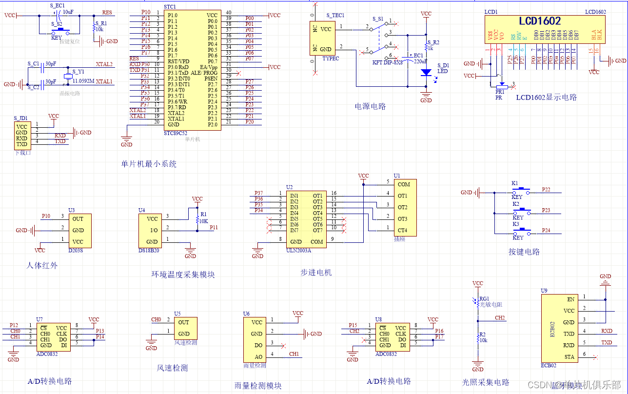
三、51单片机部分资料展示
1、实物图展示
单片机型号:STC89C52
供电接口:TYPE-C
板子类型:PCB集成板,厚度1.2,两层板(上下层覆铜接地)
器件类型:元器件基本上为插针式,个别降压芯片会使用贴片式。

2、仿真图展示
仿真软件版本:proteus8.9
电路连线方式:网络标号连线方式
注意:部分实物元器件仿真中没有,仿真中会用其他工作原理相似的元件代替,这样可能导致实物程序和仿真程序不一样

3、原理图展示
软件版本:AD2013
电路连线方式:网络标号连线方式
注意:原理图只是画出了模块的引脚图,而并不是模块的内部结构图

4、PCB图展示
由原理图导出,中间有一个项目编号,隐藏在单片机底座下,插入单片机后不会看到。
两层板,上下覆铜接地。

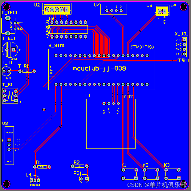
四、32单片机部分资料展示
1、实物图展示
单片机型号:STM32F103C8T6
供电接口:TYPE-C
板子类型:PCB集成板,厚度1.2,两层板(上下层覆铜接地)
器件类型:元器件基本上为插针式,个别降压芯片会使用贴片式。

2、原理图展示
软件版本:AD2013
电路连线方式:网络标号连线方式
注意:原理图只是画出了模块的引脚图,而并不是模块的内部结构原理图

3、PCB图展示
由原理图导出,中间有一个项目编号,隐藏在单片机底座下,插入单片机后不会看到。
两层板,上下覆铜接地。

五、系统框图
绘制软件:VISIO

本设计以单片机为核心控制器,加上其他模块一起组成此次设计的整个系统,其中包括中控部分、输入部分和输出部分。中控部分采用了单片机控制器,其主要作用是获取输入部分的数据,经过内部处理,逻辑判断,最终控制输出部分。输入由七部分组成,第一部分是温度检测模块,通过该模块检测当前环境的温度;第二部分是风速检测模块,通过该模块检测当前环境的风速;第三部分是雨量检测模块,通过该模块检测当前环境的雨量;第四部分是光照强度检测模块,通过该模块检测当前环境的光照;第五部分是人体热释电感应检测模块,通过该模块检测是否有人靠近;第六部分是按键模块,通过该模块可以切换界面、设置阈值、切换模式等;第七部分是供电模块,通过该模块可给整个系统进行供电。输出由两部分组成,第一部分是显示模块,通过该模块可以显示监测的数据以及设置的阈值;第二部分是步进电机,通过步进电机模拟开关窗。除此之外,蓝牙模块既作为输入又作为输出,蓝牙模块和手机进行连接,可以将监测的数据传输到用户手机端,用户也可以通过手机端发送指令控制继电器的工作及其模式的切换。具体系统框图如图3.1所示。
六、部分程序展示
软件版本:keil5
注意:逻辑程序和驱动程序分开,分布于main.c和其他.c文件
*******监测函数
*****/
void Monitor_function(void)
{
char fasong[32];
if(flag_display == 0) //测量界面
{
if(time_num % 2 == 0) //约400ms检测一次
{
temp_value = DS18B20_Get_Temp(); //获取温度
fengsu_value = 27*((Get_Adc_Average(0,3)/4096.0)*3.3); //获取风速
if(fengsu_value >= 1)
fengsu_value -= 1;
yuliang_value = 60*3.3-60*((Get_Adc_Average(1,3)/4096.0)*3.3);//获取雨量
light_value = 30*((Get_Adc_Average(2,3)/4096.0)*3.3); //获取光照
}
}
if(time_num % 20 == 0) //约4s发送一次
{
sprintf(fasong,"温度:%d.%d℃",temp_value/10,temp_value%10);
UsartPrintf(USART1,fasong);
sprintf(fasong,"风速:%dm/s",fengsu_value);
UsartPrintf(USART1,fasong);
sprintf(fasong,"雨量:%dmm",yuliang_value);
UsartPrintf(USART1,fasong);
sprintf(fasong,"光照:%dLx",light_value);
UsartPrintf(USART1,fasong);
}
if(USART1_WaitRecive() == 0)
{
if(strstr((char*)usart1_buf,"A") != NULL) //切换自动模式
{
flag_mode = 0;
}
else if(strstr((char*)usart1_buf,"B") != NULL)//开关窗
{
flag_window = !flag_window;
flag_mode = 1;
}
USART1_Clear();
}
}
/****
*******显示函数
*****/
void Display_function(void)
{
switch(flag_display) //根据不同的显示模式标志位,显示不同的界面
{
case 0: //界面0:测量界面,显示各测量值、模式
Oled_ShowCHinese(1, 0, "温度");
sprintf(display_buf,":%d.%dC ",temp_value/10,temp_value%10);
Oled_ShowString(1, 4, display_buf);
Oled_ShowCHinese(2, 0, "风速");
sprintf(display_buf,":%dm/s ",fengsu_value);
Oled_ShowString(2, 4, display_buf);
Oled_ShowCHinese(3, 0, "雨量");
sprintf(display_buf,":%dmm ",yuliang_value);
Oled_ShowString(3, 4, display_buf);
Oled_ShowCHinese(4, 0, "光照");
sprintf(display_buf,":%dLx ",light_value);
Oled_ShowString(4, 4, display_buf);
if(MAN == 0)
Oled_ShowCHinese(2,6,"有人");
else
Oled_ShowCHinese(2,6,"无人");
// Oled_ShowCHinese(4, 0, "模式:");
if(flag_mode == 0)
Oled_ShowCHinese(3,6,"自动");
else
Oled_ShowCHinese(3,6,"手动");
if(flag_window == 0) //窗户状态
Oled_ShowCHinese(4,6,"打开");
else
Oled_ShowCHinese(4,6,"关闭");
break;
case 1: //界面1:显示设置温度最小值
Oled_ShowCHinese(1,0,"设置温度最小值");
if(time_num % 5 == 0)
{
sprintf(display_buf,"%d ",temp_min);
Oled_ShowString(2, 6, display_buf);
}
if(time_num % 10 == 0)
{
Oled_ShowString(2, 6, " ");
}
break;
case 2: //界面2:显示设置风速最大值
Oled_ShowCHinese(1,0,"设置风速最大值");
if(time_num % 5 == 0)
{
sprintf(display_buf,"%d ",fengsu_max);
Oled_ShowString(2, 6, display_buf);
}
if(time_num % 10 == 0)
{
Oled_ShowString(2, 6, " ");
}
break;
case 3: //界面3:显示设置雨量最大值
Oled_ShowCHinese(1,0,"设置雨量最大值");
if(time_num % 5 == 0)
{
sprintf(display_buf,"%d ",yuliang_max);
Oled_ShowString(2, 6, display_buf);
}
if(time_num % 10 == 0)
{
Oled_ShowString(2, 6, " ");
}
break;
case 4: //界面4:显示设置光照最小值
Oled_ShowCHinese(1,0,"设置光照最小值");
if(time_num % 5 == 0)
{
sprintf(display_buf,"%d ",light_min);
Oled_ShowString(2, 6, display_buf);
}
if(time_num % 10 == 0)
{
Oled_ShowString(2, 6, " ");
}
break;
default:
break;
}
}
/****
*******处理函数
*****/
void Manage_function(void)
{
if(flag_display == 0) //测量界面
{
if(flag_mode == 0) //如果处于自动模式
{
if( temp_value < temp_min*10|| //温度/光照小于最小值或风速/雨量大于最大值,关闭窗户
fengsu_value > fengsu_max ||
yuliang_value > yuliang_max ||
light_value < light_min || MAN == 0 )
{
if(flag_window_status == 0)
{
Motor_Reversal();
flag_window_status = 1;
flag_window = 1;
}
}
else
{
if(flag_window_status == 1) //否则,开窗
{
flag_window_status = 0;
flag_window = 0;
Motor_Foreward();
}
}
}
else //手动模式根据按键按下控制电机
{
switch(flag_window)
{
case 0: //0:电机正转,开窗
if(flag_window_status == 1)
Motor_Foreward();
flag_window_status = 0;
break;
case 1: //1:电机反转,关窗
if(flag_window_status == 0)
Motor_Reversal();
flag_window_status = 1;
break;
default:
break;
}
}
}
}

被折叠的 条评论
为什么被折叠?



