一、基本介绍
项目名:
基于单片机的医院病人呼叫系统设计
项目名:医院病人呼叫系统
单片机类型:STC89C52
具体功能:
从机作为病人呼叫
1、通过4个按键模拟4个病人呼叫按键,当病人按下呼叫按键时,对应指示灯点亮,当医护人员过来时,再次按下按键,灯熄灭
2、通过zigbee将呼叫号发送到主机
主机作为医护人员观察
1、获取实时时间,当没有人呼叫时,显示时间,有人呼叫时,依次显示呼叫号
2、通过4个按键作为回应键,当有病人呼叫时,进行语音提醒一次(如:“1号病人呼叫”),并声光报警,医护人员按下相对应的按键作为回应,回应后,声光报警取消,从机常亮灯闪烁,若同时有两个病人呼叫,按照先后顺序进行语音播报
3、通过显示屏显示数据
二、资 料总览
实物资料

仿真资料

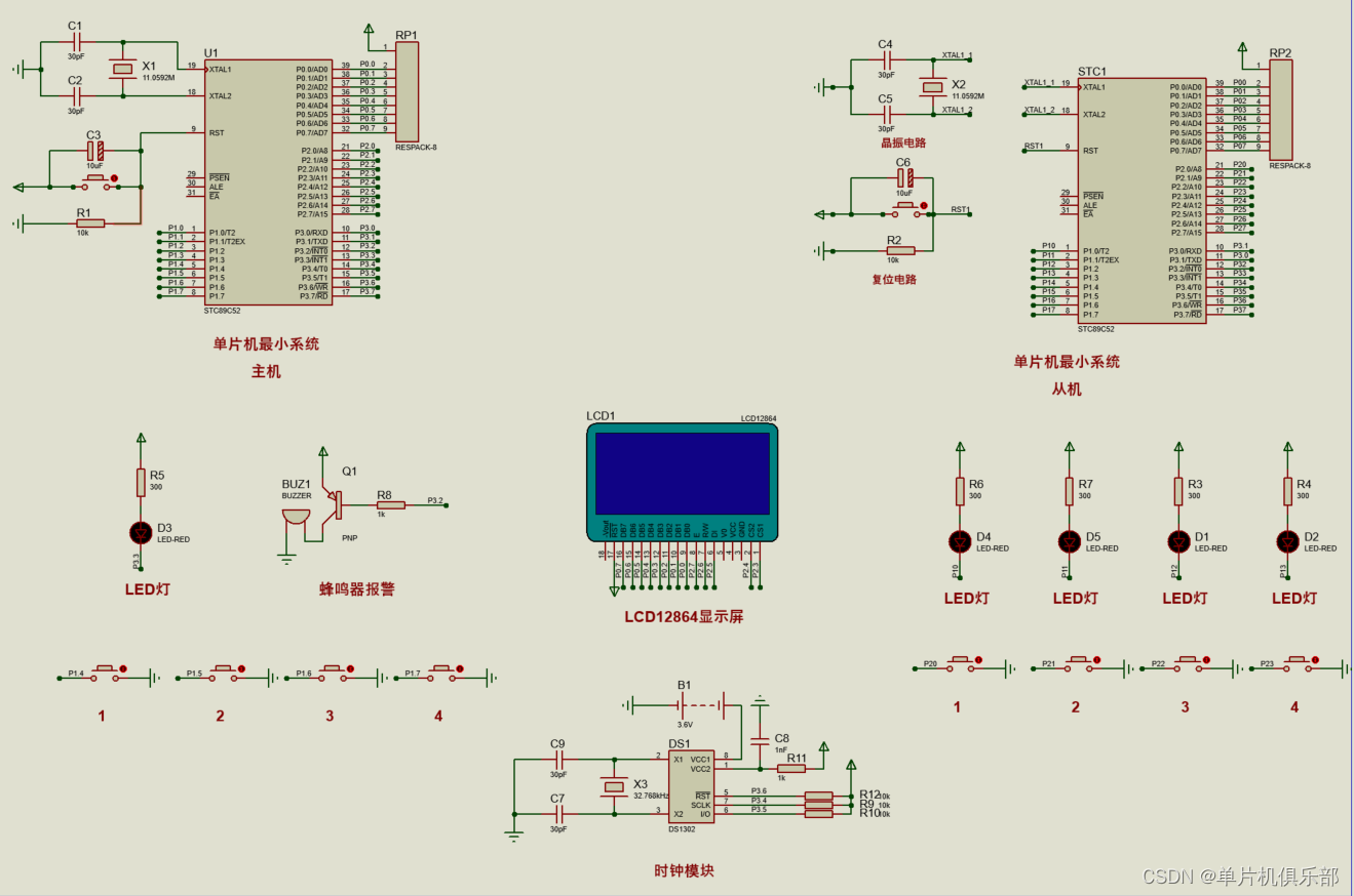
三、51单片机部分资料展示
1、实物图展示
单片机型号:STC89C52
供电接口:TYPE-C
板子类型:PCB集成板,厚度1.2,两层板(上下层覆铜接地)
器件类型:元器件基本上为插针式,个别降压芯片会使用贴片式。

2、仿真图展示
仿真软件版本:proteus8.9
电路连线方式:网络标号连线方式
注意:部分实物元器件仿真中没有,仿真中会用其他工作原理相似的元件代替,这样可能导致实物程序和仿真程序不一样

3、原理图展示
软件版本:AD2013
电路连线方式:网络标号连线方式
注意:原理图只是画出了模块的引脚图,而并不是模块的内部结构图

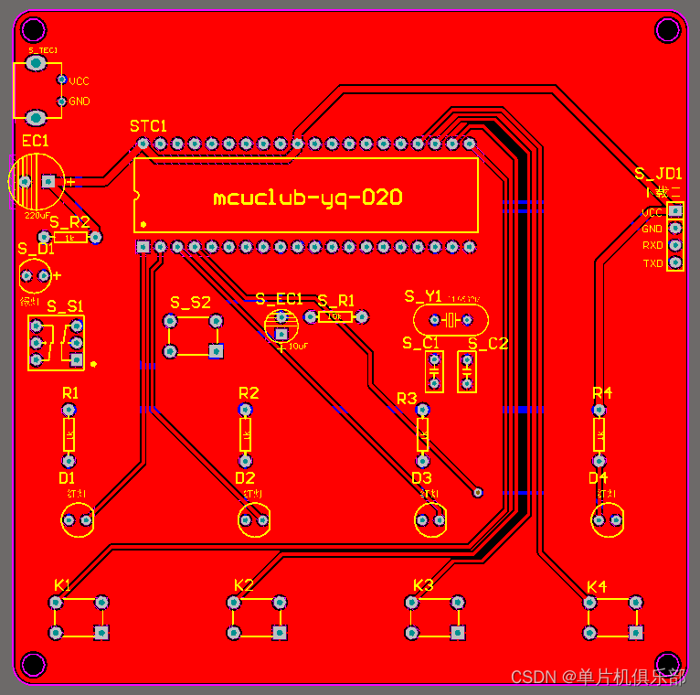
4、PCB图展示
由原理图导出,中间有一个项目编号,隐藏在单片机底座下,插入单片机后不会看到。
两层板,上下覆铜接地。
)

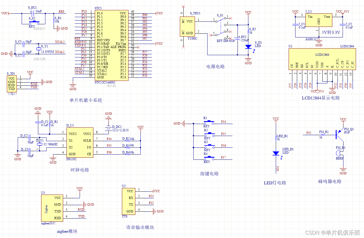
四、32单片机部分资料展示
1、实物图展示
单片机型号:STM32F103C8T6
供电接口:TYPE-C
板子类型:PCB集成板,厚度1.2,两层板(上下层覆铜接地)
器件类型:元器件基本上为插针式,个别降压芯片会使用贴片式。

2、原理图展示
软件版本:AD2013
电路连线方式:网络标号连线方式
注意:原理图只是画出了模块的引脚图,而并不是模块的内部结构原理图

3、PCB图展示
由原理图导出,中间有一个项目编号,隐藏在单片机底座下,插入单片机后不会看到。
两层板,上下覆铜接地。

五、系统框图
绘制软件:VISIO

此次设计的医院病人呼叫系统以单片机为核心控制器,加上其他模块一起组成此次设计的整个系统,分为外机和内机,外机和内机包括中控部分、输入部分和输出部分。中控部分采用了单片机控制器,其主要作用是获取输入部分的数据,经过内部处理,逻辑判断,最终控制输出部分。
下位机的输入由两个部分组成,第一部分是按键模块,病人通过按下该按键进行呼叫;第二部分是供电模块,通过该模块可给整个系统进行供电。输出由两部分组成,第一部分是Zigbee组成,通过该模块当病人按下后,将呼叫的病床号传输到上位机;第二部分是指示灯模块,对应按下的病床号。
上位机的输入由三部分组成,第一部分是Zigbee模块,通过该模块将下位机病人呼叫的床号传输到上位机;第二部分是按键模块,通过该模块确认已经知道那个病床号需要帮助,并进行处理;第三部分是供电模块,通过该模块给系统进行供电;输出包括三部分,第一部分是显示模块,显示当前的时间和当前需要帮助的病床号;第二部分是指示灯模块;有病人需要帮助时,指示灯闪烁;第三部分是语音输出模块,语音播报当前需要进行帮助的病床号。具体系统框图如图3.1所示。
六、部分程序展示
软件版本:keil5
注意:逻辑程序和驱动程序分开,分布于main.c和其他.c文件
*******处理函数
*****/
void Manage_function(void)
{
if(flag_display == 0) //测量界面
{
if(hujiao_value1 == 1 || hujiao_value2 == 1 || hujiao_value3 == 1 || hujiao_value4 == 1) //有病人呼叫声光报警
{
if(hujiao_value1 == 1) //若是一号病人呼叫,则进行语音播报, 2s后发送语音播报完成信息
{
if(flag_bobao1 == 0)
{
flag_bobao1 = 1;
UsartPrintf(USART2,“一号病人呼叫”);
Delay_ms(1000);
Delay_ms(1000);
UsartPrintf(USART1,“\xFC\x03\x01\x02\x45”); //发送语音播报完成
}
}
else
{
flag_bobao1 = 0;
}
if(hujiao_value2 == 1)
{
if(flag_bobao2 == 0)
{
flag_bobao2 = 1;
UsartPrintf(USART2,“二号病人呼叫”);
Delay_ms(1000);
Delay_ms(1000);
UsartPrintf(USART1,“\xFC\x03\x01\x02\x45”); //发送语音播报完成
}
}
else
{
flag_bobao2 = 0;
}
if(hujiao_value3 == 1)
{
if(flag_bobao3 == 0)
{
flag_bobao3 = 1;
UsartPrintf(USART2,“三号病人呼叫”);
Delay_ms(1000);
Delay_ms(1000);
UsartPrintf(USART1,“\xFC\x03\x01\x02\x45”); //发送语音播报完成
}
}
else
{
flag_bobao3 = 0;
}
if(hujiao_value4 == 1)
{
if(flag_bobao4 == 0)
{
flag_bobao4 = 1;
UsartPrintf(USART2,“四号病人呼叫”);
Delay_ms(1000);
Delay_ms(1000);
UsartPrintf(USART1,“\xFC\x03\x01\x002\x45”); //发送语音播报完成
}
}
else
{
flag_bobao4 = 0;
}
if(time_num %10 == 0)
{
BEEP = ~BEEP;
LED = ~LED;
}
}
else
{
flag_bobao1 = 0;
flag_bobao2 = 0;
flag_bobao3 = 0;
flag_bobao4 = 0;
BEEP = 0;
LED = 1;
}
}
else //设置界面,关闭声光报警
{
BEEP = 0;
LED = 1;
}
}
1425

被折叠的 条评论
为什么被折叠?



