一、基本介绍
项目名:基于单片机的智能鞋柜系统设计
项目名:基于单片机的智能鞋柜的设计
项目编号:mcuclub-dz-085
单片机:STC89C52
功能简介:
1、通过DHT11检测鞋柜内温湿度,当湿度大于设置最大值或温度低于设置最小值,进行加热片加热,当温度高于设置最大值,进行通风降温。
2、通过MQ-135检测鞋柜内氨气,氨气值大于设置最大值,打开紫外线消毒灯,杀菌后,在启动喷洒花露水(继电器模拟)
3、通过HX711检测重量,当重量不为0时,开启照明灯
4、通过按键设置各阈值
5、通过LCD1602显示屏显示测量值
二、资料总览
实物资料

仿真资料

三、51单片机部分资料展示
1、实物图展示
单片机型号:STC89C52
供电接口:TYPE-C
板子类型:PCB集成板,厚度1.2,两层板(上下层覆铜接地)
器件类型:元器件基本上为插针式,个别降压芯片会使用贴片式。

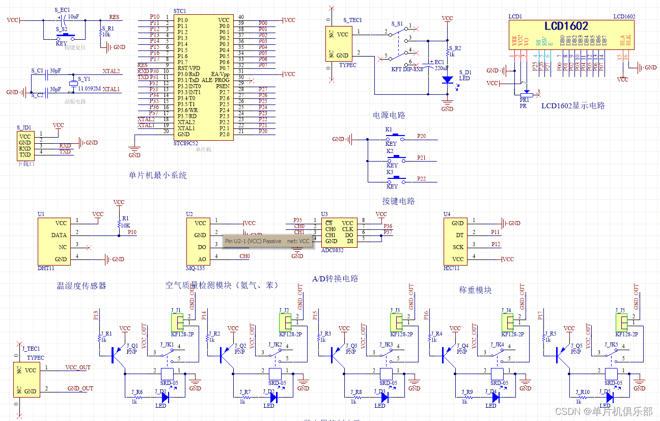
3、原理图展示
软件版本:AD2013
电路连线方式:网络标号连线方式
注意:原理图只是画出了模块的引脚图,而并不是模块的内部结构图

4、PCB图展示
由原理图导出,中间有一个项目编号,隐藏在单片机底座下,插入单片机后不会看到。
两层板,上下覆铜接地。

四、系统框图
绘制软件:VISIO

本设计以单片机为核心控制器,加上其他模块一起组成此次设计的整个系统,其中包括中控部分、输入部分和输出部分。中控部分采用了单片机控制器,其主要作用是获取输入部分的数据,经过内部处理,逻辑判断,最终控制输出部分。输入由五部分组成,第一部分是温湿度检测模块,通过该模块检测鞋柜的温湿度;第二部分是氨气、苯检测模块,通过该模块检测氨气、苯检测检测浓度;第三部分是称重模块,通过该模块检测是否有人;第四部分是按键模块,通过该模块可以切换界面、设置阈值、切换模式等;第三部分是供电模块,通过该模块可给整个系统进行供电。输出由三部分组成,第一部分是显示模块,通过该模块可以显示监测的数据以及设置的阈值;第二部分是继电器模块,通过四个继电器分别控制加热、降温、消毒和喷洒。具体系统框图如图3.1所示。
五、部分程序展示
软件版本:keil5
注意:逻辑程序和驱动程序分开,分布于main.c和其他.c文件
*****处理函数
*****/
void Manage_function(void)
{
if(flag_display == 0) //测量界面
{
if(humi_value > humi_max10 || temp_value < temp_min10) //湿度大于最大值或温度小于最小值,开加热
{
RELAY_JR = 0;
}
else //否则关加热
{
RELAY_JR = 1;
}
if(temp_value > temp_max*10) //温度大于最大值开风扇降温
{
RELAY_TF = 0;
}
else //否则关风扇
{
RELAY_TF = 1;
}
if(gas_value > gas_max) //如果有害气超过最大值,开消毒
{
RELAY_XD = 0;
}
else //否则关闭消毒,开启定时喷洒花露水2秒
{
if(RELAY_XD == 0)
{
RELAY_XD = 1;
RELAY_PS = 0;
flag_timer_begin = 1;
}
}
if(flag_2s == 1) //两秒定时到达,关闭喷洒花露水
{
flag_2s = 0;
flag_timer_begin = 0;
RELAY_PS = 1;
}
if(weight_value > 0) //检测到重量值,开照明
{
RELAY_ZM = 0;
}
else //否则关照明
{
RELAY_ZM = 1;
}
}
else //设置界面,关闭所有继电器
{
RELAY_JR = 1;
RELAY_TF = 1;
RELAY_XD = 1;
RELAY_PS = 1;
RELAY_ZM = 1;
}
}
2404

被折叠的 条评论
为什么被折叠?



