一、基本介绍
项目名:基于单片机的智能健康监测系统设计与实现
项目名:智能穿戴
项目编号:mcuclub-dz-166
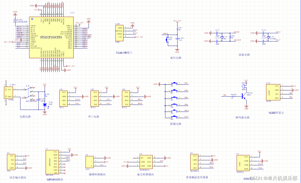
单片机类型:STM32F103C8T6
具体功能:
1、通过RTC内部时钟模块获取时间,并能通过按键修正时间,可添加或删除吃药时间,时间到后,语音进行提醒
2、通过MPU6050进行计步,可通过按键设置步数最小值,每天晚上22点整语音播报今天步数,并当低于设置最小值时,语音播报“今天运动量较少”,高于设置最小值,语音播报“今天运动量达标”
3、通过脉搏检测模块检测脉搏(一个按键控制启动),可通过按键设置脉搏上下限值,当测量结束后,语音播报脉搏数,当低于设置最小值时,语音播报“心率过低”,处于上下限之间,语音播报“心率正常”,高于设置最大值,语音播报“心率过高”
4、通过血压计检测模块检测血压(一个按键控制启动),可通过按键设置血压上下限值,当测量结束后,语音播报血压值,当血压低于设置最小值时,语音播报“血压过低”,处于上下限之间,语音播报“血压正常”,高于设置最大值,语音播报“血压过高”
5、通过红外测温模块检测体温(一个按键控制启动),可通过按键设置体温上下限值,当测量结束后,语音播报体温值,当体温低于设置最小值时,语音播报“体温过低”,处于上下限之间,语音播报“体温正常”,高于设置最大值,语音播报“体温过高”
6、通过MPU6050进行跌倒检测,当检测到跌倒时,进行蜂鸣器报警
7、通过显示屏显示数据
8、当检测值异常时,通过GSM发送短信
二、资料总览
实物资料

仿真资料

三、51单片机部分资料展示
1、实物图展示
单片机型号:STC89C52
供电接口:TYPE-C
板子类型:PCB集成板,厚度1.2,两层板(上下层覆铜接地)
器件类型:元器件基本上为插针式,个别降压芯片会使用贴片式。

3、原理图展示
软件版本:AD2013
电路连线方式:网络标号连线方式
注意:原理图只是画出了模块的引脚图,而并不是模块的内部结构图

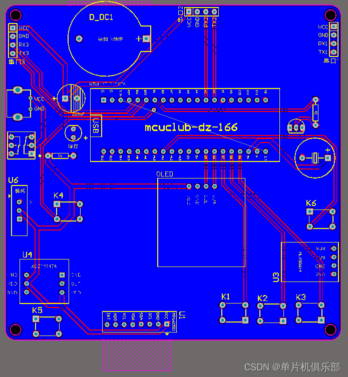
4、PCB图展示
由原理图导出,中间有一个项目编号,隐藏在单片机底座下,插入单片机后不会看到。
两层板,上下覆铜接地。

四、系统框图
绘制软件:VISIO

本设计以单片机为核心控制器,加上其他模块一起组成此次设计的整个系统,其中包括中控部分、输入部分和输出部分。中控部分采用了单片机控制器,其主要作用是获取输入部分的数据,经过内部处理,逻辑判断,最终控制输出部分。输入由六部分组成,第一部分是MPU6050检测模块,通过该模块进行计步;第二部分是脉搏检测模块,通过该模块检测脉搏;第三部分是血压检测模块,通过该模块检测血压值;第四部分是非接触温度传感器检测模块,该模块通过红外测温模块检测体温;第五部分是按键模块,通过该模块可以设置脉搏、血压、体温上下限值等;第六部分是供电模块,通过该模块可给整个系统进行供电。输出由四部分组成,第一部分是显示模块,通过该模块可以显示监测的数据以及设置的阈值;第二部分是语音输出模块,通过可以进行语音播报;第三部分是声光报警模块,该模块通过MPU6050进行跌倒检测,当检测到跌倒时,进行蜂鸣器报警。第四部分是GSM模块,当检测值异常时,通过GSM发送短信到用户的手机。具体系统框图如图3.1所示。
五、部分程序展示
软件版本:keil5
注意:逻辑程序和驱动程序分开,分布于main.c和其他.c文件
*******处理函数
*****/
void Manage_function(void)
{
if(flag_display == 0) //测量界面
{
if(flag_cy == 1) //吃药提醒打开
{
if(calendar.hour == cy_hour && calendar.min == cy_min) //吃药时间到,语音提醒
{
if(send_cy == 0)
{
UsartPrintf(USART2,“吃药时间到,请吃药”);
send_cy = 1;
}
}
else
{
send_cy = 0;
}
}
else
{
send_cy = 0;
}
if(calendar.hour == 0 && calendar.min == 0 && calendar.sec == 0) //每天的零点清除步数
{
step_value = 0;
}
if(calendar.hour == 22 && calendar.min == 0 && calendar.sec == 0) //每天的22点播报步数
{
if(send_step == 0)
{
if(step_value > step_min)
{
UsartPrintf(USART2,"步数为%d,今天运动量达标",step_value);
}
else
{
UsartPrintf(USART2,"步数为%d,今天运动量较少",step_value);
}
send_step = 1;
}
}
else
{
send_step = 0;
}
if(flag_finish == 1) //完成一次心率测量,语音播报数值及判断,如果异常,通过GSM发送短信
{
if(send_BPM == 0)
{
if(BPM_average > BPM_max)
{
UsartPrintf(USART2,"心率为%d,心率过高",BPM_average);
Sim900a_Send_Chinese("18286255134","5FC373878FC79AD8");
}
else if(BPM_average < BPM_min)
{
UsartPrintf(USART2,"心率为%d,心率过低",BPM_average);
Sim900a_Send_Chinese("18286255134","5FC373878FC74F4E");
}
else
{
UsartPrintf(USART2,"心率为%d,心率正常",BPM_average);
}
send_BPM = 1;
}
}
else
{
send_BPM = 0;
}
if(MPU6050_accel_y > 11000 || MPU6050_accel_y < -11000) //出现跌倒,蜂鸣器报警,发送短信
{
BEEP = 1;
if(send_down == 0)
{
Sim900a_Send_Chinese("18286255134","8DCC5012");
send_down = 1;
}
}
else
{
BEEP = 0;
send_down = 0;
}
}
else //设置界面,关闭蜂鸣器报警
{
BEEP = 0;
}
}
本文详细描述了一个基于STM32F103C8T6单片机的智能健康监测系统,包括计步、脉搏、血压、体温检测及跌倒报警功能,同时具备时间管理、语音提醒和异常数据短信通知。设计还包括硬件电路图和程序代码片段。

被折叠的 条评论
为什么被折叠?



