1. 模式引出:星巴克咖啡订单项目
星巴克咖啡订单项目(咖啡馆):
-
咖啡种类/单品咖啡:Espresso(意大利浓咖啡)、ShortBlack、LongBlack(美式咖啡)、Decaf(无因咖啡)
-
调料:Milk、Soy(豆浆)、Chocolate
-
要求在扩展新的咖啡种类时,具有良好的扩展性、改动方便、维护方便
-
使用OO的来计算不同种类咖啡的费用: 客户可以点单品咖啡,也可以单品咖啡+调料组合。
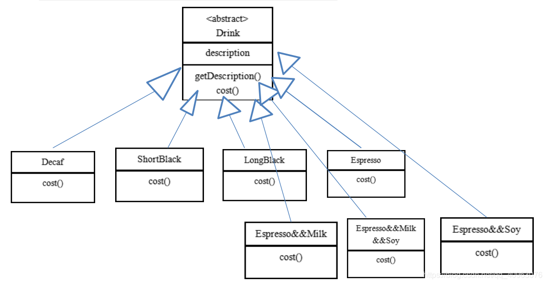
1.1 不好的方案
- 设计一个抽象类Drink,含有计算价格和获取描述的必要方法,让所有单品咖啡继承
- 穷举每种组合,都记录为一个类,也都继承Drink类

1.2 问题分析
这样设计,会有很多类,当我们增加一个单品咖啡,或者一个新的调料,类的数量就会倍增,就会出现类爆炸,可以考虑使用装饰者 模式
2. 装饰者模式定义
- 装饰者模式:动态的将新功能附加到对象上。在对象功能扩展方面,它比继承更有弹性,装饰者模式也体现了开闭原则(ocp)
2.1 装饰者模式原理
- 装饰者模式就像打包一个快递
- 主体:比如:陶瓷、衣服 (Component) // 被装饰者
- 包装:比如:报纸填充、塑料泡沫、纸板、木板(Decorator)
- Component
- 主体:比如类似前面的Drink
- ConcreteComponent和Decorator
-
ConcreteComponent:具体的主体,
-
Decorator: 装饰者,比如各调料.
- 在Component与ConcreteComponent之间,如果ConcreteComponent类很多,还可以设计一个缓冲层,将共有的部分提取出来,抽象层一个类。

2.2 方案修改
将单品咖啡当成主体部分,配料当成装饰者,单品主体部分有一个抽象类Drink,负责定义价格属性和描述属性,获取价格的方法定义为cost,方便递归调用。Decorator继承Drink类,并在类内部聚合一个Drink实例,表示被装饰者,cost方法通过调用自身价格和被装饰者的cost方法,层层获取各个价格,从而获取总价格( 类似链表的遍历 )

Drink.java
public abstract class Drink {
public String des;
private float price = 0.0f;
public void setDes(String des) {
this.des = des;
}
public String getDes() {
return des + " "+price;
}
public void setPrice(float price) {
this.price = price;
}
public float getPrice() {
return price;
}
public abstract float cost();
}
Decorator.java
public class Decorator extends Drink{
private Drink drink;
public Decorator(Drink drink) {
this.drink = drink;
}
@Override
public float cost() {
return getPrice() + drink.cost();
}
@Override
public String getDes() {
return des + " " + getPrice() + " && " + drink.getDes();
}
}
Chocolate.java
public class Chocolate extends Decorator{
public Chocolate(Drink drink) {
super(drink);
setDes("Chocolate");
setPrice(3.0f);
}
}
Milk.java
public class Milk extends Decorator{
public Milk(Drink drink) {
super(drink);
setDes("Milk");
setPrice(1.0f);
}
}
Soy.java
public class Soy extends Decorator{
public Soy(Drink drink) {
super(drink);
setDes("Soy");
setPrice(0.5f);
}
}
Coffee.java
public class Coffee extends Drink{
@Override
public float cost() {
return super.getPrice();
}
}
Espresso.java
public class Espresso extends Coffee{
public Espresso() {
setDes("Espresso");
setPrice(6.0f);
}
}
LongBlack.java
public class LongBlack extends Coffee{
public LongBlack() {
setDes("LongBlack");
setPrice(5.0f);
}
}
ShortBlack.java
public class ShortBlack extends Coffee{
public ShortBlack() {
setDes("ShortBlack");
setPrice(3.0f);
}
}
测试Main.java
public class Main {
public static void main(String[] args) {
// 模拟牛奶 + 巧克力 + LongBlack咖啡订单
Drink order = new LongBlack();
Decorator chocolate = new Chocolate(order);
Decorator milk = new Milk(chocolate);
System.out.println(milk.cost());
System.out.println(milk.getDes());
}
}
输出结果

3. 装饰者模式在JDK1.8应用的源码分析
Java的IO结构,FilterInputStream就是一个装饰者

说明
- InputStream 是抽象类, 类似前面的 Drink
- FileInputStream 是 InputStream 子类,类似前面的 DeCaf, LongBlack
- FilterInputStream 是 InputStream 子类:类似前面 的 Decorator 修饰者
- DataInputStream 是 FilterInputStream 子类,具体的修饰者,类似前面的 Milk, Soy 等
- FilterInputStream 类 有 protected volatile InputStream in; 即含被装饰者
- 分析得出在jdk 的io体系中,就是使用装饰者模式
FilterInputStream.java
public class FilterInputStream extends InputStream {
/**
* The input stream to be filtered.
*/
// 被装饰对象
protected volatile InputStream in;
...
}
152

被折叠的 条评论
为什么被折叠?



