1. 线程概念
- 程序:是为完成特定任务,用某种语言编写的一组指令的集合。简单理解就是我们写的代码。
- 进程:运行中的程序,比如我们使用QQ,就启动 一个进程,操作系统会为该进程分配内存空间;当我们使用微信,就又启动 一个进程,操作系统会为该进程分配新的内存空间;
进程是程序的一次执行过程,或者是正在运行的程序,是动态的过程,有它自身的产生,存在和消亡的过程。 - 线程:线程由进程创建,是进程的一个实体,一个进程可以拥有多个线程
单线程:同一时刻,只允许执行一个线程
多线程:同一时刻,可以执行多个线程 - 并发:同一时刻,多个任务交替执行,造成“貌似同时”的错觉,单核cpu实现的多任务就是并发
- 并行:同一时刻,多个任务同时执行。
2. 线程的基本使用
创建线程的两种方式
2.1 继承Thread类,重写run方法
start方法会调用start0(),该线程不一定会立马执行,只是将该线程置为可执行状态,由CPU进行调度。
start0()是本地方法,是JVM调用,底层是c/c++实现
真正实现多线程的是start0(),而不是run
public class Thread01 {
public static void main(String[] args) throws InterruptedException{
Cat cat = new Cat();
cat.start(); //启动线程->最终会执行cat的run方法
System.out.println("主线程名:" + Thread.currentThread().getName());
// 说明:当main线程启动一个子线程Thread-0,主线程不会阻塞,会继续执行
// 这时主线程和子线程是交替执行..
for (int i = 0; i < 5; i++) {
System.out.println("主方法" + i + " 线程名:" + Thread.currentThread().getName());
Thread.sleep(1000);
}
}
}
class Cat extends Thread {
@Override
public void run() {
int times = 0;
while (true) {
System.out.println("小猫咪" + times++ + " 线程名:" + Thread.currentThread().getName());
try {
Thread.sleep(1000);
} catch (InterruptedException e) {
e.printStackTrace();
}
if (times > 8) {
break;
}
}
}
}
2.2 实现Runnable接口
Java是单继承的,如果一个类A已经继承了类B,这是就无法让类A再去继承THread了,所以还有方法2----实现Runnable接口,底层使用了代理模式
public class Thread02 {
public static void main(String[] args)
{
Dog dog = new Dog();
//dog.start(); 这里不能调用 start
//创建了 Thread 对象,把 dog 对象(实现 Runnable),放入 Thread
Thread thread = new Thread(dog);
thread.start();
// Tiger tiger = new Tiger();//实现了 Runnable
// ThreadProxy threadProxy = new ThreadProxy(tiger);
// threadProxy.start();
}
}
class Dog implements Runnable { //通过实现 Runnable 接口,开发线程
int count = 0;
@Override
public void run() { //普通方法
while (true) {
System.out.println("小狗汪汪叫..hi" + (++count) + Thread.currentThread().getName());
try {
Thread.sleep(1000);
} catch (InterruptedException e) {
e.printStackTrace();
}
if (count == 10) {
break;
}
}
}
}
3. 多线程的基本使用
public class Thread03 {
public static void main(String[] args) {
T1 t1 = new T1();
T2 t2 = new T2();
Thread thread1 = new Thread(t1);
Thread thread2 = new Thread(t2);
thread1.start();//启动第 1 个线程
thread2.start();//启动第 2 个线程
//...
}
}
class T1 implements Runnable {
int count = 0;
@Override
public void run() {
while (true) {
//每隔 1 秒输出 “hello,world”,输出 10 次
System.out.println("hello,world " + (++count));
try {
Thread.sleep(1000);
} catch (InterruptedException e) {
e.printStackTrace();
}
if(count == 60) {
break;
}
}
}
}
class T2 implements Runnable {
int count = 0;
@Override
public void run() {
//每隔 1 秒输出 “hi”,输出 5 次
while (true) {
System.out.println("hi " + (++count));
try {
Thread.sleep(1000);
} catch (InterruptedException e) {
e.printStackTrace();
}
if(count == 50) {
break;
}
}
}
}
3. 线程终止
当线程完成任务后,会自动退出
还可以通过使用变量来控制run方法退出的方式停止线程,即通知方式
4. 线程常用方法
setName // 设置线程名称
getName
start
run
setPriority // 更改优先级
getPriority
sleep
interrupt // 中断线程
yield // 礼让,但是礼让的时间不确定,也不一定礼让成功
join // 线程插队,一旦插队成功,则执行完插入线程的所有任务
5. 守护线程
用户线程:也叫工作线程,当线程的任务执行完成或通知方式结束
守护线程:一般是为工作线程服务的,当所有的用户线程结束,守护线程自动结束,垃圾回收机制就是各典型的守护线程
public class DaemonThreadTest {
public static void main(String[] args) {
MyDaemonThread daemonThread = new MyDaemonThread();
daemonThread.setDaemon(true);
daemonThread.start();
for (int i = 0 ; i < 10; i++) {
System.out.println("妈妈下班了");
try {
Thread.sleep(1000);
} catch (InterruptedException e) {
e.printStackTrace();
}
}
}
}
class MyDaemonThread extends Thread {
@Override
public void run() {
while(true) {
System.out.println("小朋友在家看电视");
try {
Thread.sleep(1000);
} catch (InterruptedException e) {
e.printStackTrace();
}
}
}
}
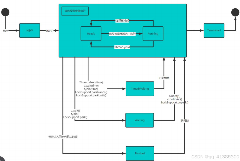
6. 线程的生命周期
6.1 JDK中用Thread.State枚举表示了线程的几种状态

6.2 线程状态转换图

写程序查看线程状态
public class ThreadState_ {
public static void main(String[] args) throws InterruptedException {
T t = new T();
System.out.println(t.getName() + " 状态 " + t.getState());
t.start();
while (Thread.State.TERMINATED != t.getState()) {
System.out.println(t.getName() + " 状态 " + t.getState());
Thread.sleep(500);
}
System.out.println(t.getName() + " 状态 " + t.getState());
}
}
class T extends Thread {
@Override
public void run() {
while (true) {
for (int i = 0; i < 10; i++) {
System.out.println("hi " + i);
try {
Thread.sleep(1000);
} catch (InterruptedException e) {
e.printStackTrace();
}
}
break;
}
}
}
7. 线程的同步
当一个线程在对某些数据进行操作时,其他线程都不可以对这些数据进行操作,直到该线程完成操作,其他线程才能对这些数据进行操作
7.1 同步具体方法-Synchronized
- 同步代码块
synchronized (对象) { // 得到对象的锁,才能操作同步代码
// 需要同步的代码
}
- 同步方法
public synchronized void m() {
// 需要同步的代码
}
7.2 互斥锁
1、Java语言中,引入了对象互斥锁的概念,来保证共享数据操作的完整性。
2、每个对象都对应一个可称为“互斥锁”的标记,这个标记用来保证在任一时刻,只能有一个线程访问该对象。
3、关键字syncchronized来与对象的互斥锁联系。当某个对象用syncchronized修饰时,表明该对象在任一时刻只能由一个线程访问。
4、同步的局限性:导致程序的执行效率要降低。
5、同步方法(非静态的)的锁可以是this,也可以是其他对象(要求是同一个对象)
6、同步方法(静态的)的锁为当前类本身。
同步方法(静态的)的锁为当前类本身
/**
* Created by hq on 2024/11/4.
*/
public class Ticket {
public static void main(String[] args) {
Ticket01 t1 = new Ticket01();
Thread thread1 = new Thread(t1);
Thread thread2 = new Thread(t1);
Thread thread3 = new Thread(t1);
thread1.start();
thread2.start();
thread3.start();
// Ticket02 t1 = new Ticket02();
// Ticket02 t2 = new Ticket02();
// Ticket02 t3 = new Ticket02();
// t1.start();
// t2.start();
// t3.start();
}
}
class Ticket01 implements Runnable {
private int ticketNum = 100;
Object object = new Object();
//1. public synchronized void sellTicket() {} 就是一个同步方法
//2. 这时锁在 this 对象
//3. 也可以在代码块上写 synchronize ,同步代码块, 互斥锁还是在 this 对象
public synchronized int sellTicket() {
// synchronized (/*this*/ object) {
//
// }
if (ticketNum <= 0) {
System.out.println("已售罄!");
return -1;
}
try {
Thread.sleep(50);
} catch (InterruptedException e) {
e.printStackTrace();
}
System.out.println("窗口" + Thread.currentThread().getName() + "售出1张票,剩余票数:" + --ticketNum);
return 0;
}
@Override
public void run() {
while (true) {
if (sellTicket() < 0) {
break;
}
}
}
//同步方法(静态的)的锁为当前类本身
//1. public synchronized static void m1() {} 锁是加在 SellTicket03.class
//2. 如果在静态方法中,实现一个同步代码块.
public synchronized static void m1() {
}
public static void m2() {
synchronized (Ticket01.class) {
System.out.println("m2");
}
}
}
class Ticket02 extends Thread{
private static int ticketNum = 100;
public int sellTicket() {
if (ticketNum <= 0) {
System.out.println("已售罄!");
return -1;
}
try {
Thread.sleep(50);
} catch (InterruptedException e) {
e.printStackTrace();
}
System.out.println("窗口" + Thread.currentThread().getName() + "售出1张票,剩余票数:" + --ticketNum);
return 0;
}
@Override
public void run() {
while (true) {
if (sellTicket() < 0) {
break;
}
}
}
}
8. 线程死锁
多个线程占用了对方的锁资源,但不肯相让,导致了死锁。
类似于:
妈妈:你写完作业才可以玩手机
小明:我先玩手机才能写作业
模拟死锁代码
/**
* Created by hq on 2024/11/5.
*/
public class DeadLock {
public static void main(String[] args) {
DeadLock01 deadLock01 = new DeadLock01(true);
DeadLock01 deadLock02 = new DeadLock01(false);
deadLock01.start();
deadLock02.start();
}
}
class DeadLock01 extends Thread{
static Object o1 = new Object();
static Object o2 = new Object();
private boolean flag;
public DeadLock01(boolean flag) {
this.flag = flag;
}
@Override
public void run() {
if (flag) {
synchronized (o1) {
System.out.println("o1进入");
synchronized (o2) {
System.out.println("o2进入");
}
}
} else {
synchronized (o2) {
System.out.println("o2进入...");
synchronized (o1) {
System.out.println("o1进入...");
}
}
}
}
}
8.1 释放锁
- 同步方法或同步代码块结束
- 同步方法或同步代码块中遇到break、return
- 当前线程在同步方法或同步代码块中出现了未处理的Error或异Exception,导致异常结束
- 当前线程在同步方法或同步代码块中执行了线程对象的wait方法,当前线程暂停,并释放锁
下面的操作不会释放锁:
- 线程执行同步方法或同步代码块时,程序调用Thread.sleep、Thread.yield方法暂停当前线程,不会释放锁
- 挂起方法也不会

被折叠的 条评论
为什么被折叠?



