简介
上次设计了一个小例子,做了有限元二维静电场算法的验证。这次设计了一个简单的三维算例,验证静电场三维算法。之所以选择简单的算例,主要是为了方便调试,验证算法及程序正确性后,复杂算例与简单算例在底层公式算法上没有本质区别。
理论





注:上述体单元插值均基于通用的三维四面体网格。
几何模型
三维算例如下图所示,其中内导线电位为 1V,外导线电位为 0V,导线之间为一层介质。

网格剖分
依然使用开软程序 Gmsh 进行三维四面体网格剖分。

计算结果
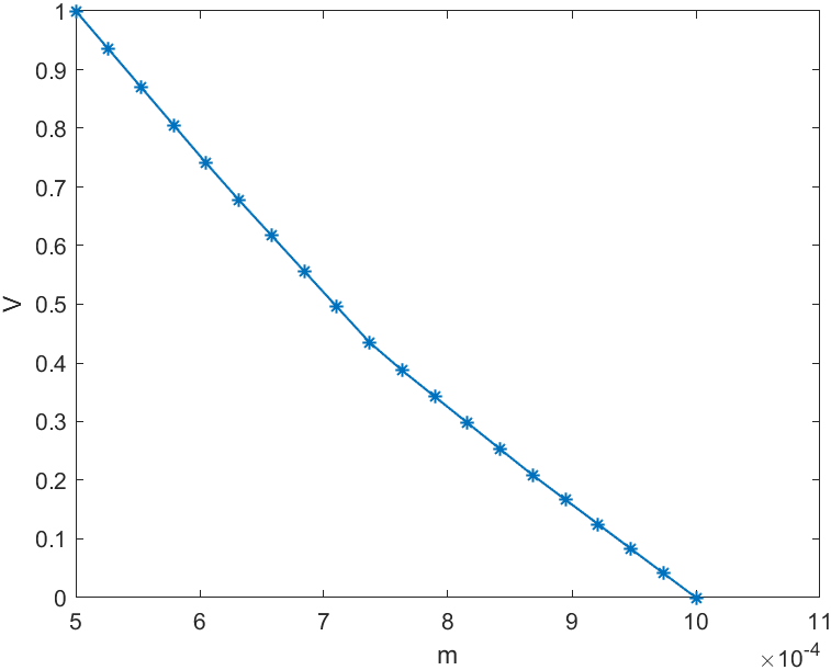
z=0 切面电位云图:

y=0,z=0 沿线电位:


算法结果已经与成熟商软进行了对比,相关对比结果后续补充。
源代码
程序源码见T2.m:
https://gitee.com/YoHen-Fu/simag-doc/tree/master/example
770

被折叠的 条评论
为什么被折叠?



