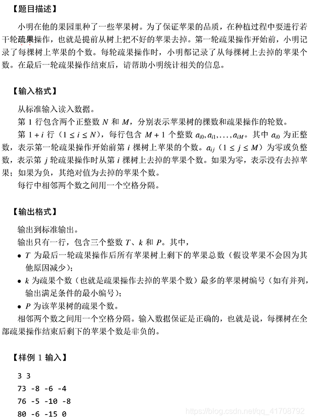
代码:
#include <iostream>
#include <cstdio>
#include <cstdlib>
#include <cmath>
#include <climits>
#include <cstring>
#include <string>
#include <algorithm>
#include <vector>
#include <deque>
#include <list>
#include <utility>
#include <set>
#include <map>
#include <stack>
#include <queue>
#include <bitset>
#include <iterator>
using namespace std;
typedef long long ll;
const int inf = 0x3f3f3f3f;
const ll INF = 0x3f3f3f3f3f3f3f3f;
const double PI = acos(-1.0);
const double E = exp(1.0);
const int MOD = 1e9+7;
const int MAX = 1e3+5;
int n,m;
int a[MAX];
int main()
{
/*
ios::sync_with_stdio(false);
cin.tie(0);
cout.tie(0);
*/
while(cin >> n >> m)
{
int maxNum,maxId; maxNum = 0;// 最多疏果个数及其编号
int sum = 0;// 最后剩下的苹果个数
int tmp1;
for(int i = 1; i <= n; i++)
{
cin >> tmp1;
sum += tmp1;
int tmp2;
int tmpMax = 0;
for(int j = 1; j <= m; j++)
{
cin >> tmp2;
tmpMax += abs(tmp2);
}
sum -= tmpMax;
if(tmpMax > maxNum)
{
maxNum = tmpMax; maxId = i;
}
}
cout << sum << " " << maxId << " " << maxNum << endl;
}
return 0;
}
本文深入探讨了一个使用C++解决复杂算法问题的竞赛编程案例。通过对代码的详细解析,展示了如何利用多种C++标准库进行高效的数据处理和算法实现。文章通过一个具体的题目,讲解了如何读取输入数据,进行数据预处理,以及如何设计算法来解决问题。同时,文中还涉及了变量声明、循环结构、条件判断等基本语法,以及如何使用标准输入输出流进行数据交互。



1582

被折叠的 条评论
为什么被折叠?



