网络层
这是第四章了
文章目录
一、网络层概述
网络层主要任务是实现网络互联,进而实现数据包在各网络之间的传输
要实现网络层任务,需要解决以下几个主要问题:
1 网络层向运输层提供怎样的服务(“可靠传输”还是“不可靠传输”)
2 网络层寻址问题
3 路由选择问题
二、因特网
⭕️ 因特网是目前全世界用户数量最多的互联网,它使用TCP/IP协议栈
⭕️ 由于TCP/IP协议栈的网络层使用网际协议IP,它是整个协议栈的核心协议,因此在TCP/IP协议栈中网络层经常称为网际层

三、网络层提供的两种服务
网络层提供两种服务
3.1 面向连接的虚电路服务
可靠通信由网络来保证
必须建立网络层的连接 – 虚电路(VC)🔗
通信双方沿着已建立的虚电路发送分组
目的主机的地址仅在连接建立阶段使用,之后每个分组的首部只需携带一条虚电路编号
这种通信方式如果再使用可靠传输的网络协议,就可使所发送的分组最终正确到达接收方(按序到达,不丢失,不重复)
通信结束后,需要释放之前所建立的虚电路
3.2 无连接的数据报服务
可靠通信应当由用户主机来保证
不需要建立网络层连接🔗
每个分组可走不同的路径
每个分组的首部必须携带目的主机的完整地址
这种通信方式所传送的分组可能会出现误码,丢失,重复,失序
由于网络本身不提供端到端的可靠传输服务,这就使网络中的路由器可以做的比较简单,价格低廉
因特网采用这种设计思想,也就是将复杂的网络处理功能置于因特网的边缘(用户主机和其内部的运输层),而将相对简单的尽最大努力的分组交付功能置于因特网核心 ☁️


四、IPv4地址
4.1 IPv4地址概述

1、IPv4采用点分十进制方式表示以便用户使用

就是8位二进制数的每个位的权值


4.2 分类编址的IPv4地址

根据地址左⬅️起第一个十进制的数值,可以判断出网络类别:
<= 127 为A类
128 ~ 191 为B类
192 ~ 223 为C类**(是223,之前写错了,现在修改过来 Dec 27 2021)**
224 ~ 239 为D类
240 ~ 255 为E类
以下三种情况的地址不能指派给主机或路由器接口:
A类网络号的 0 和 127
主机号为“全0” ,这是网络地址 🌍
主机号为“全1”,这是广播地址 📢
4.2.1 A类地址

4.2.2 B类地址

每个网络中可分配的IP地址数量为
(减2的原因是除去主机号为全0的网络地址和全1的广播地址)。
4.2.3 C类地址


4.2.4 D类地址

4.2.5 E类地址


❗️❗️ 注意事项
1 只有A、B、C类地址可以分配给网络中的主机或路由器的各接口
2 主机号为“全0”的地址是网络地址,不能分配给主机或路由器的各接口
3 主机号为“全1”的地址是广播地址,不能分配给主机或路由器的各接口
4 地址0.0.0.0 是一个特殊的IPv4地址,只能作为源地址使用,表示在「网络上的本主机」
5 地址255.255.255.255是一个特殊的IPv4地址,只能作为目的地址使用,表示「只在本网络上进行广播📢(各路由器均不转发)」




1、(如上图,两台路由器通过一段链路直连,它们的直连接口也属于一个网络,则一共四个网络)
2、根据各网络中主机和路由器接口总数量来决定给各网络分配哪个类别的网络号;
本着节约资源,能使用C(B)类网络号就不使用B(A)类网络号的原则。对于黄色的网络,主机数量加上连接它们的路由器接口共65535,大于一个B类网络号能提供的IP数量(65534),则只能分配一个A类网络号。对于蓝色网络,主机数量加上连接它们的路由器接口共255,大于一个C类网络号能提供的IP数量,则可分配A、B网络号,本着节约资源,则分配一个B类网络号。对于绿色网络,同理推断,分配A、B、C类网络皆可,本着节约IP地址,就给其分配C类网络号。同理,粉红色网络分配C类网络号。
3、依据所确定的网路号类别,为每个网络挑选一个网络号。
对于A类网络,从1126中选择一个;对于B类网络,从128.0191.255中选择一个;对于C类网络,从192.0.0~223.255.255中选择一个。注意粉红色网络和绿色网络的网络都是C类网络,别选同一个网络号。


4.3 划分子网的IPv4地址
⭕️ 新增网络申请新的网络号会带来以下弊端:
1 需要等待时间和花费的费用更多
2 会增加其他路由器中路由表记录的数量
3 浪费原有网络中剩余的大量IP地址
那么解决办法就是从主机号部分借用一部分作为子网号。
⭕️ 32比特的子网掩码可以表明分类IP地址的主机号部分被借用了几个比特作为子网号


划分出的子网数量为2^1 = 2。
每个子网可分配地址数量为 2^(8-1) - 2 = 126。(减2是要去掉主机号为“全0"的网络地址和“全1”的广播地址)。


已知某个网络的地址为218.75.230.0,使用子网掩码255.255.255.192对其进行子网划分,请给出划分细节。





4.4 无分类编址的IPv4地址







聚合地址块为172.1.4.0/22。
网络前缀越长,地址块越小,路由越具体。若路由器查表转发分组时发现有多条路由可选,则选择网络前缀最长的那条,这称为最长前缀匹配,因为这样的路由更具体。

就俩可分配的 所以只是2


黄色部分是重点掌握的
4.5 IPv4地址的应用规划

4.5.1 使用定长的子网掩码FLSM划分方法




4.5.2 使用变长的子网掩码VLSM




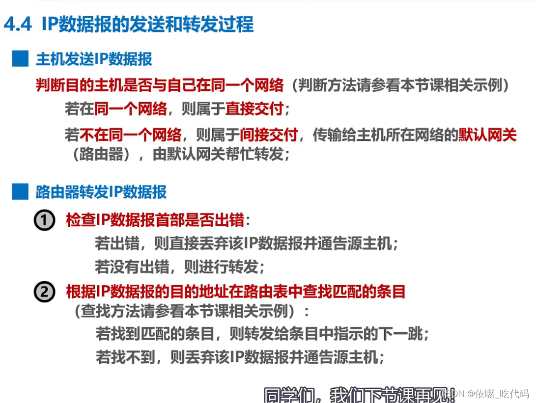
五、IP数据报的发送和转发过程


第一种形式,主机直接发送IP数据报
首先,判断目的主机是否与自己在同一个网络(主机自己的IP地址与自己的掩码相与得到自己所在网络,要发送的目的IP地址与自己的掩码相与得到目的IP地址所在的网络,如果一样,则主机与目的IP地址属于同一个网络,否则不在同一个网络中) 。若在同一个网络,则属于直接交付。 若不在同一个网络,则属于间接交付,传输给主机所在网络的默认网关(连接该网络的路由器的某个接口),有默认网关帮忙转发。

第二种交由路由器帮忙转发
路由器转发IP数据报。每个网络有一个路由器接口,其接口地址指定给该接口所直连网络中的各个主机作为默认网关。要转发数据时,传给默认网关,然后由默认网关转发出去。检查IP数据报首部是否出错:若出错,则直接丢弃该IP数据报闭并通告源主机;若没有出错,则进行转发;根据IP数据报的目的地址在路由表中查找匹配的条目(后续章节中会详细介绍路由表的建立);若找到匹配的条目,则转发给条目中指示的下一跳;若找不到,则丢弃该IP数据报并通告源主机。


tips:
中继器和集线器工作在物理层,既不隔离冲突域,也不隔离广播域。
网桥和交换机(多端口网桥)工作在数据链路层,可以隔离冲突域,不能隔离广播域。
路由器工作在网络层,既隔离冲突域,也隔离广播域。



六、静态路由配置及其可能产生的路径
⭕️ 静态路由配置是指用户或网络管理员使用路由器相关命令给路由器人工配制路由表
这种人工配制方式简单,开销小。但不能及时适应网络状态的变化
一般只在小规模网络中采用
使用静态路由配置可能会导致路由环路的错误
1 配置错误
2 聚合了不存在的网络
3 网络故障
⚠️ 注意:
网络前缀最长,路由最具体
网络前缀最短,路由最模糊
多条路由可选时,选最长前缀匹配
为了防止IP数据报在路由环路中永久兜圈,在IP数据报首部设有生存时间TTL字段。IP数据报进入路由器后,TTL字段的值减1。若TTL的值不等于0,则被路由器转发,否则被丢弃。
路由条目的类型:直连网络、静态路由(人工配置)、动态路由(路由选择协议)。
特殊的静态路由条目:默认路由(目的网络为0.0.0.0, 地址掩码为0.0.0.0)、特定主机路由(目的网络为特定主机的IP地址,地址掩码为255.255.255.255)、黑洞路由(下一跳为null0)。

被折叠的 条评论
为什么被折叠?



