ApolloControl代码学习

提示:文章写完后,目录可以自动生成,如何生成可参考右边的帮助文档


一、输入输出

在这里插入图片描述

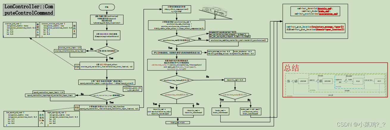
二、纵向控制

1.PID控制流程图

在这里插入图片描述

2.纵向误差计算图

在这里插入图片描述

三、横向控制

1.LQR横向控制流程图

在这里插入图片描述

2.横向误差计算

在这里插入图片描述

四、可配置文件

在这里插入图片描述

总结

下载链接 :https://download.csdn.net/download/qq_42027654/85176008?spm=1001.2014.3001.5503

评论
添加红包

请填写红包祝福语或标题

红包个数最小为10个

红包金额最低5元

当前余额3.43前往充值 >
需支付:10.00
成就一亿技术人!
领取后你会自动成为博主和红包主的粉丝 规则
hope_wisdom
发出的红包

打赏作者

小菜鸡?_?

你的鼓励将是我创作的最大动力

¥1 ¥2 ¥4 ¥6 ¥10 ¥20
扫码支付:¥1
获取中
扫码支付

您的余额不足,请更换扫码支付或充值

打赏作者

实付
使用余额支付
点击重新获取
扫码支付
钱包余额 0

抵扣说明:

1.余额是钱包充值的虚拟货币,按照1:1的比例进行支付金额的抵扣。
2.余额无法直接购买下载,可以购买VIP、付费专栏及课程。

余额充值