摘 要
戒烟管理系统基于Spring Boot框架开发,旨在为用户提供全面的戒烟支持和服务。系统分为普通用户和管理员两大角色,普通用户能够通过注册登录访问系统,并利用多种功能模块如论坛交流、戒烟计划、每日打卡、烟瘾记录等促进个人戒烟进程。此外,用户还能在个人中心查看每日打卡统计数据图和烟瘾记录数据统计图,添加日程管理戒烟安排,以及参与交流论坛发布内容或评论互动。该系统不仅帮助用户制定并追踪个人戒烟计划,还提供了个性化的提醒建议和烟瘾评估服务,以增强用户的戒烟决心和支持。
对于管理员而言,戒烟管理系统提供了一套完整的后台管理工具,包括对用户信息、戒烟计划、每日打卡记录、打卡分享、烟瘾记录和评估等进行详细管理和维护的功能。管理员可以通过直观的数据图表监控不同烟瘾程度的用户分布及具体数量,有效审核和管理用户提交的信息,确保系统的健康运行。此外,管理员还负责更新系统公告、轮播图和戒烟资讯,以及管理交流论坛的内容,保证信息的准确性和积极性。通过这些强大的管理功能,管理员可以更好地支持和引导用户完成戒烟旅程。
关键词:戒烟管理系统;Spring Boot;Java;MySQL
The smoking cessation management system is developed based on the Spring Boot framework to provide users with comprehensive smoking cessation support and services. The system is divided into two roles, ordinary users and administrators, ordinary users can access the system through registration and login, and use a variety of functional modules such as forum communication, smoking cessation plan, daily punch, smoking addiction records to promote personal smoking cessation process. In addition, users will be able to view the daily clock clock statistics chart and tobacco addiction log statistics chart in the Personal Center, add a schedule to manage smoking cessation schedule, and participate in the communication forum to post content or comment interaction. The system not only helps users develop and track individual smoking cessation plans, but also provides personalized reminder recommendations and addiction assessment services to strengthen users' determination and support to quit smoking.
For administrators, the smoking cessation management system provides a complete set of background management tools, including the detailed management and maintenance of user information, smoking cessation plan, daily punch record, punch card sharing, smoking addiction record and evaluation. Administrators can monitor the distribution and specific number of users with different degrees of smoking addiction through intuitive data charts, and effectively review and manage the information submitted by users to ensure the healthy operation of the system. In addition, the administrator is responsible for updating system announcements, rotographs and smoking cessation information, as well as managing the content of the communication forum to ensure the accuracy and enthusiasm of the information. With these powerful management features, administrators can better support and guide users through their smoking cessation journey.
Keywords: Smoking cessation management system; Spring Boot; Java; MySQL
目 录
第1章绪 论
1.1研究背景
研究背景首先聚焦于全球范围内吸烟问题的严重性及其对公共健康的巨大影响。吸烟是导致多种致命疾病如心脏病、肺癌和中风的主要原因之一,每年在全球范围内造成数以百万计的死亡案例。面对如此严峻的健康威胁,寻找有效的戒烟方法和支持系统显得尤为重要。随着科技的进步和社会的发展,数字化工具和平台逐渐成为提供个性化健康服务的重要手段之一。戒烟管理系统正是在这样的背景下应运而生,旨在利用现代信息技术为吸烟者提供一个集计划制定、进度跟踪、社交支持和专业建议为一体的综合服务平台。
其次,现有的戒烟辅助工具和服务往往存在局限性,例如缺乏个性化指导、用户参与度不高以及难以持续跟进用户的戒烟进展等问题。这些问题限制了戒烟成功率,使得许多吸烟者在尝试戒烟过程中感到孤立无援。针对这些挑战,基于Spring Boot框架开发的戒烟管理系统致力于通过提供定制化的戒烟计划、实时的进度追踪功能、丰富的社交互动机会以及专业的健康管理建议来提升用户的戒烟体验和成功率。该系统不仅有助于提高个人自我管理能力,还能够增强用户之间的互助与交流,构建积极向上的戒烟支持社区。通过这种全面且个性化的支持方式,系统希望能够有效帮助更多吸烟者成功戒烟,改善生活质量,减少因吸烟引起的健康风险。
1.2研究目的及意义
研究目的旨在开发并评估一个基于Spring Boot框架的戒烟管理系统,以期为吸烟者提供有效的戒烟辅助工具。该系统致力于通过集成个性化戒烟计划制定、实时进度跟踪、社交互动支持以及专业健康管理建议等功能模块,帮助用户更好地管理自己的戒烟过程。具体而言,本研究希望通过创建这样一个综合性的平台,不仅能够提升用户的自我管理和自我约束能力,还能增强用户之间的相互支持和经验分享,形成一个积极健康的戒烟社区。此外,通过对系统使用效果的持续监测与分析,进一步优化系统功能,提高戒烟成功率,最终实现改善用户生活质量的目标。
其意义在于,面对全球吸烟率居高不下及其引发的严重健康问题,传统戒烟方法往往难以满足个体化的需求,导致戒烟成功率不高。而基于现代信息技术的戒烟管理系统,则能够突破时间和空间的限制,为用户提供随时随地的支持和服务。这不仅有助于解决当前戒烟辅助资源分散、缺乏连续性指导等问题,还能够借助大数据分析等技术手段,深入理解不同用户群体的戒烟需求和行为模式,从而提供更加精准有效的干预措施。此外,通过构建在线交流论坛等方式促进用户间的正面互动和社会支持,可以有效缓解戒烟过程中可能遇到的心理压力和孤独感,进一步提升戒烟的成功率和持久性。因此,本研究对于推动公共卫生事业发展,特别是减少因吸烟导致的疾病负担具有重要意义。
1.3研究现状
当前,戒烟领域的研究和应用已经取得了显著进展,尤其是在利用科技手段辅助戒烟方面。全球范围内,越来越多的研究关注于开发和评估各种戒烟干预措施,包括药物治疗、心理行为疗法、电子健康(eHealth)及移动健康(mHealth)应用等。例如,基于互联网的戒烟程序和手机应用程序已经成为帮助人们戒烟的重要工具。这些平台通常提供个性化的戒烟计划、健康教育资料、互动支持社区等功能,并且一些应用程序还集成了行为激活和动机访谈等专业心理治疗方法。此外,随着大数据和人工智能技术的发展,现代戒烟管理系统能够更加精准地分析用户的行为模式,提供量身定制的建议和支持,进一步提高戒烟成功率。
然而,尽管已经有了不少进展,戒烟研究和实践仍然面临诸多挑战。首先,不同戒烟方法的有效性存在较大差异,对于某些群体来说,找到适合自己的戒烟策略可能比较困难。其次,虽然有许多戒烟产品和服务可供选择,但其普及率和使用效果仍需进一步提升。特别是在中低收入国家和地区,由于资源有限,许多有效的戒烟干预措施难以推广实施。再者,关于戒烟长期效果的研究相对较少,很多研究只关注短期内的戒烟成果,而忽视了维持戒烟状态的重要性。因此,构建一个全面、可持续并且易于访问的戒烟支持系统显得尤为重要。这正是本研究试图通过开发基于Spring Boot框架的戒烟管理系统来解决的问题,旨在为吸烟者提供一个有效、便捷且个性化的戒烟辅助平台。
1.4研究主要内容
戒烟管理系统主要内容首先聚焦于戒烟管理系统的核心功能模块设计与实现,这些模块包括个人中心、首页、论坛交流、系统公告、戒烟资讯、戒烟计划、烟瘾记录以及我的账户等。个人中心作为用户活动的枢纽,集成了如每日打卡、打卡分享、提醒建议、烟瘾评估等功能,帮助用户有效追踪和管理自己的戒烟进度。特别是每日打卡和烟瘾记录功能,通过数据统计图直观展示用户的戒烟进展和烟瘾波动情况,便于用户自我监督并调整戒烟策略。此外,论坛交流模块不仅促进了用户之间的经验分享和支持,还增强了用户的参与感和归属感,构建了一个积极向上的戒烟社区。
另一方面,从管理员的角度出发,系统提供了全面的后台管理功能,以确保系统的正常运行和服务质量。这包括对用户信息、戒烟计划、每日打卡记录、烟瘾记录及评估等内容的管理和维护。管理员可以通过后台首页查看各种统计数据图表,快速了解用户的整体状况,并据此提供个性化的提醒建议和专业支持。此外,资源管理和交流管理功能使管理员能够轻松更新戒烟资讯、管理轮播图以及维护论坛内容,保证信息的准确性和时效性。通过这些细致入微的功能设计,戒烟管理系统不仅为普通用户提供了强有力的戒烟支持,同时也为管理员提供了高效的管理工具,共同致力于提升用户的戒烟成功率和生活质量。
第2章
相关技术介绍
2.1SpringBoot框架介绍
SpringBoot是Spring家族中的一个重要成员,它简化了Spring应用的初始搭建和开发过程[1]。通过提供一系列默认配置和自动装配机制,SpringBoot使得开发者能够更快地构建出生产级别的Spring应用。它支持多种开发工具和框架,如Maven、Gradle等,并且可以与多种数据库和缓存技术无缝集成[2]。SpringBoot的简洁性和高效性使其成为开发企业级应用的首选框架之一。在本次毕业设计中,SpringBoot框架为戒烟管理系统的后端开发提供了强大的支持。
2.2MySQL数据库
MySQL是一款开源的关系型数据库管理系统,它以其高性能、高可靠性和易用性而著称。MySQL支持多种存储引擎,如InnoDB、MyISAM等,能够满足不同应用场景的需求[3]。它提供了丰富的SQL语法和函数,使得开发者能够方便地进行数据查询、更新和删除操作。MySQL还支持事务处理、索引优化和复制等高级功能,为数据的完整性和安全性提供了有力保障。在本次毕业设计中,MySQL数据库作为戒烟管理系统的数据存储核心,承担着存储和管理房屋信息、用户信息等重要数据的任务。而且通过合理的数据库设计和优化,确保了系统的数据访问效率和数据安全性[4]。
2.3Java语言
JAVA是一种广泛使用的编程语言,具有跨平台、面向对象、安全性高等特点。JAVA语言提供了丰富的类库和API,使得开发者能够轻松地进行网络编程、数据库操作、图形界面开发等任务[4]。JAVA还支持多线程编程和分布式计算,为开发高性能和可扩展的应用提供了有力支持[5]。所以本次毕设选择了JAVA作为戒烟管理系统的开发语言。通过利用JAVA的面向对象特性和丰富的类库资源,成功实现了系统的各个功能模块,并保证了系统的稳定性和可扩展性。而且JAVA的跨平台特性也使得此次毕业设计能够在不同的操作系统和硬件平台上运行,为用户提供了更加便捷的使用体验。
第3章
系统分析
3.1可行性分析
3.1.1技术可行性
基于Spring Boot框架开发戒烟管理系统具有显著优势。Spring Boot以其简洁的配置、高效的性能以及强大的集成能力,为快速构建稳定、可扩展的Web应用提供了坚实基础[7]。结合MySQL数据库的高效存储与检索能力,以及Java语言的广泛应用与成熟生态,系统能够实现复杂的数据处理与业务逻辑[8]。此外前端采用Vue.js等现代前端框架,可确保用户界面的流畅与互动性,技术实现路径清晰可行。
3.1.2经济可行性
该系统开发成本相对较低,主要投入在于人力与硬件资源。Spring Boot及MySQL均为开源技术,无需额外购买软件许可,降低了开发成本。如果系统上线可通过提供便捷、透明的租赁服务,可吸引大量用户,进而通过广告、增值服务等方式实现盈利,具有良好的经济回报预期。此外,系统维护成本适中,便于长期运营与迭代升级。
3.1.3操作可行性
系统界面简洁友好,操作流程简单,用户无需复杂培训即可上手。系统功能模块化设计,包括戒烟计划管理、烟瘾记录管理、提醒建议管理、用户管理等,便于用户快速完成操作。且系统支持多角色操作,管理员和普通用户均可根据权限进行相应操作,提升了管理效率。
3.1.4社会可行性
戒烟管理系统的社会可行性体现在其能够有效响应社会对健康生活方式的迫切需求,尤其是在吸烟率居高不下、吸烟相关疾病频发的背景下。通过提供一个便捷、易用且全面的平台,该系统鼓励和支持更多吸烟者尝试戒烟,并成功戒除烟瘾,从而改善个人健康状况,减轻家庭和社会的医疗负担。此外,系统促进用户间的互助交流,有助于形成积极向上的社会支持网络,进一步增强戒烟的社会认同感和成功率。因此,这种基于现代信息技术的戒烟辅助工具具有较高的社会接受度和推广价值。。
3.2系统功能需求
戒烟管理系统包含普通用户、管理员两个角色划分,每个角色对应的主要功能如下:
3.2.1普通用户主要功能
(1)注册登录:用户可以通过注册成为系统用户,注册后可以用账号密码登录系统。
(2)首页:用户进入戒烟管理系统的时候,首先映入眼帘的是系统的首页、论坛交流、系统公告、戒烟资讯、戒烟计划、烟瘾记录等信息。
(3)论坛交流:当用户点击“论坛交流”时,可通过局部搜索进行浏览论坛内容;点击“发布内容”,上传封面图,输入标题,选择分类,输入标签和正文;同时可对论坛文章进行点赞、收藏和评论。
(4)系统公告:用户点击可查看网站公告、关于我们、联系方式和网站介绍等信息, 方便用户浏览了解系统公告信息 。
(5)戒烟资讯:用户点击可查看戒烟资讯列表,同时可对咨讯文章进行点赞、收藏和评论。
(6)戒烟计划:用户点击可添加戒烟计划信息,包括戒烟用户、用户姓名、用户年龄、用户性别、计划名称、开始日期和计划详情。
(7)烟瘾记录:用户点击可添加烟瘾记录信息,包括戒烟用户、用户姓名、记录日期、发作时间、发作磁珠、吸烟数量、每支尼古丁、总尼古丁和发作备注。
(8)我的账户:用户可以在个人账户中查看并管理自己的个人信息。包括个人资料、修改密码等 。
(9)个人中心:个人中心包含多个功能模块,如个人首页、戒烟计划、每日打卡、打卡分享、提醒建议、烟瘾记录、烟瘾评估和交流论坛。
个人首页:用户点击可查看个人首页功能信息,可查看每日打卡统计数据图和烟瘾记录数据统计图。同时可添加日程管理进行记录戒烟日程安排。
戒烟计划:用户点击可在此页面修改戒烟计划详情和添加每日打卡信息。
每日打卡:用户点击可查看每日打卡信息,同时可将打卡信息分享给好友查看戒烟计划实施效果。
打卡分享:用户点击可查看打卡分享列表。
提醒建议:用户点击可查看管理员添加的提醒建议列表。
烟瘾记录:用户点击可查看烟瘾记录列表。
烟瘾评估:用户点击可查看管理员添加的烟瘾评估列表。
交流论坛:用户点击可插查看发布的论坛帖子。
3.2.2管理员主要功能
(1)登录:管理员账号密码由系统生成,可使用账号密码可进行登录系统后台,使用系统功能进行管理,并可对自己的个人信息和密码进行管控。
(2)后台首页:后台首页包含烟瘾评估统计的饼图、烟瘾记录统计的柱状图和每日打卡统计的折线图,直观地显示了不同烟瘾程度的用户分布和具体数量。
(3)系统用户:管理员点击可查看系统用户(管理员、普通用户)列表中某个用户的详情,可以对用户信息进行查询、审核、添加和删除操作。
(4)戒烟计划管理:管理员可以在此查看和管理用户的戒烟计划,包括用户的基本信息、计划名称和开始日期。此外,管理员还可以通过“详情”按钮查看计划的详细信息,并通过“提醒建议”功能为用户提供个性化的建议和支持。
(5)每日打卡管理:管理员可以在此查看用户的每日打卡记录,包括用户姓名、打卡日期、是否吸烟、吸烟数量以及戒烟心得。管理员还可以通过“详情”按钮查看和管理具体的打卡信息。
(6)打卡分享管理:管理员可以在此查看用户的打卡分享记录,包括分享标题、接收用户、打卡日期、是否吸烟、吸烟数量和戒烟心得。管理员还可以通过“详情”按钮查看具体信息。
(7)提醒建议管理:管理员点击可查看提醒建议列表。
(8)烟瘾记录管理:管理员可以在此查看用户的烟瘾记录,包括用户姓名、记录日期、发作时间、发作次数、吸烟数量和每支尼古丁含量。管理员还可以通过“详情”按钮查看具体信息,并进行烟瘾评估。
(9)烟瘾评估管理:管理员点击可查看烟瘾评估列表。
(10)系统管理:系统管理页面中的轮播图管理功能,允许管理员轻松上传、编辑和删除首页展示的轮播图片。通过这一功能,管理员可以定期更新重要信息和活动预告,确保用户及时获取最新动态。
(11)系统公告管理:当管理点击“系统公告管理”时,可查看系统公告;如需添加新的公告信息,点击右侧“添加”按钮,输入标题和正文,点击“确认”按钮进行添加。
(12)资源管理:管理员点击可查戒烟资讯和资讯分类;如需添加新的资讯,点击“添加”按钮,上传封面图,输入标题,选择分类,输入标签、描述和正文,点击“确认”按钮进行添加。同时可对资讯和分类进行增删改查。
(13)交流管理:管理员可以通过“交流管理”功能来管理和维护交流论坛。可以查看用户的帖子,确保论坛内容的健康和积极。此外,管理员还可以通过查询、重置和删除等功能,对论坛中的信息进行有效的管理和维护。
3.3非功能性需求分析
在戒烟管理系统的毕业设计中,非功能性需求分析是也是很重要的。它主要关注系统除了基本功能外的其他特性,如性能、安全性、易用性、可维护性等,这些特性对于确保系统的稳定运行和用户满意度至关重要。
性能:系统需要能够处理高并发请求,确保在多个用户同时操作时仍能保持稳定运行。
安全性:系统必须采取严格的措施来保护敏感数据,如用户信息、交易记录等,防止数据泄露和非法访问。
易用性:系界面友好直观,操作流程简化,提升用户体验。
可维护性:代码结构清晰,文档完备,便于后续开发与问题排查。
3.4系统用户用例分析
3.4.1普通用户用例图
普通用户用例图如下所示:

图3-1 普通用户用例图
3.4.2管理员用例图
管理员用例图如下所示:

图3-2 管理员用例图
3.5系统流程分析
3.5.1用户登录流程
用户输入用户名和密码后,系统先检查输入是否为空,再验证用户名是否存在,若存在则通过用户名获取密码并校验。若密码正确则登录成功,否则提示密码错误。若用户名不存在或无法登录,提示用户操作无效。如图3-3所示。

图3-3登录流程图
3.5.2系统操作流程
用户首先进入系统登录界面,输入用户名和密码后,系统验证信息是否正确。若验证失败,返回登录界面重新输入;若验证成功,则进入功能界面,执行相应功能处理后结束操作流程。操作流程如图3-4所示。

图3-4系统操作流程图
3.5.3添加信息流程
管理员可以添加信息,用户添加可以自己权限内的信息,输入信息后,要想利用这个软件来进行系统的安全管理,首先需要登录到该软件中。添加信息流程如图3-5所示。

图3-5 添加信息流程图
3.5.4修改信息流程
用户首先选择需要修改的记录,输入修改后的数据,系统判断输入数据是否合法。若数据不合法,提示重新输入;若数据合法,则将修改后的数据写入数据库,完成操作后流程结束。修改信息流程图如图3-6所示。

图3-6修改信息流程图
3.5.5删除信息流程
用户选择需要删除的记录后,系统判断是否确认删除。若未确认,返回选择环节;若确认删除,则更新数据库,删除对应记录,完成操作后流程结束。删除信息流程图如图3-7所示。

图3-7删除信息流程图
第4章
系统设计
4.1功能模块设计
系统功能模块设计分为普通用户和管理员两大角色。普通用户可使用个人中心、首页、论坛交流、戒烟计划、每日打卡、烟瘾记录等功能模块,实现戒烟进度管理、经验分享和数据统计;管理员则负责后台管理,包括用户信息审核、戒烟计划监管、打卡记录查看、烟瘾评估管理以及系统公告和资讯发布等功能,确保系统运行的高效性和信息的准确性。每个角色对应的功能模块如图所示。

图4-1系统功能结构图
4.2数据库设计
4.2.1概念设计
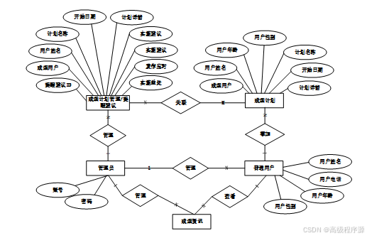
在数据库概念模型设计的时候,一般都采用E-R实体图进行展示,在实体图中可以展示出数据库表中的所有字段名称。下面是整个戒烟管理系统中主要的数据库表总E-R实体关系图。

图4-2总体ER图
4.2.2逻辑设计
通过上一小节戒烟管理系统中总E-R关系图上得出一共需要创建很多个数据表。在此主要罗列几个主要的数据库表结构设计。
介绍了一些根据各类别主要数据库表的设计结构以及基本功能建立数据库表:
表 4-1-access_token(登陆访问时长)
| 编号 | 字段名 | 类型 | 长度 | 是否非空 | 是否主键 | 注释 |
| 1 | token_id | int | 是 | 是 | 临时访问牌ID | |
| 2 | token | varchar | 64 | 否 | 否 | 临时访问牌 |
| 3 | info | text | 65535 | 否 | 否 | 信息 |
| 4 | maxage | int | 是 | 否 | 最大寿命:默认2小时 | |
| 5 | create_time | timestamp | 是 | 否 | 创建时间 | |
| 6 | update_time | timestamp | 是 | 否 | 更新时间 | |
| 7 | user_id | int | 是 | 否 | 用户编号 |
表 4-2-article(文章)
| 编号 | 字段名 | 类型 | 长度 | 是否非空 | 是否主键 | 注释 |
| 1 | article_id | mediumint | 是 | 是 | 文章id | |
| 2 | title | varchar | 125 | 是 | 是 | 标题 |
| 3 | type | varchar | 64 | 是 | 否 | 文章分类 |
| 4 | hits | int | 是 | 否 | 点击数 | |
| 5 | praise_len | int | 是 | 否 | 点赞数 | |
| 6 | create_time | timestamp | 是 | 否 | 创建时间 | |
| 7 | update_time | timestamp | 是 | 否 | 更新时间 | |
| 8 | source | varchar | 255 | 否 | 否 | 来源 |
| 9 | url | varchar | 255 | 否 | 否 | 来源地址 |
| 10 | tag | varchar | 255 | 否 | 否 | 标签 |
| 11 | content | longtext | 4294967295 | 否 | 否 | 正文 |
| 12 | img | varchar | 255 | 否 | 否 | 封面图 |
| 13 | description | text | 65535 | 否 | 否 | 文章描述 |
表 4-3-article_type(文章分类)
| 编号 | 字段名 | 类型 | 长度 | 是否非空 | 是否主键 | 注释 |
| 1 | type_id | smallint | 是 | 是 | 分类ID | |
| 2 | display | smallint | 是 | 否 | 显示顺序 | |
| 3 | name | varchar | 16 | 是 | 否 | 分类名称 |
| 4 | father_id | smallint | 是 | 否 | 上级分类ID | |
| 5 | description | varchar | 255 | 否 | 否 | 描述 |
| 6 | icon | text | 65535 | 否 | 否 | 分类图标 |
| 7 | url | varchar | 255 | 否 | 否 | 外链地址 |
| 8 | create_time | timestamp | 是 | 否 | 创建时间 | |
| 9 | update_time | timestamp | 是 | 否 | 更新时间 |
表 4-4-auth(用户权限管理)
| 编号 | 字段名 | 类型 | 长度 | 是否非空 | 是否主键 | 注释 |
| 1 | auth_id | int | 是 | 是 | 授权ID | |
| 2 | user_group | varchar | 64 | 否 | 否 | 用户组 |
| 3 | mod_name | varchar | 64 | 否 | 否 | 模块名 |
| 4 | table_name | varchar | 64 | 否 | 否 | 表名 |
| 5 | page_title | varchar | 255 | 否 | 否 | 页面标题 |
| 6 | path | varchar | 255 | 否 | 否 | 路由路径 |
| 7 | parent | varchar | 64 | 否 | 否 | 父级菜单 |
| 8 | parent_sort | int | 是 | 否 | 父级菜单排序 | |
| 9 | position | varchar | 32 | 否 | 否 | 位置 |
| 10 | mode | varchar | 32 | 是 | 否 | 跳转方式 |
| 11 | add | tinyint | 是 | 否 | 是否可增加 | |
| 12 | del | tinyint | 是 | 否 | 是否可删除 | |
| 13 | set | tinyint | 是 | 否 | 是否可修改 | |
| 14 | get | tinyint | 是 | 否 | 是否可查看 | |
| 15 | field_add | text | 65535 | 否 | 否 | 添加字段 |
| 16 | field_set | text | 65535 | 否 | 否 | 修改字段 |
| 17 | field_get | text | 65535 | 否 | 否 | 查询字段 |
| 18 | table_nav_name | varchar | 500 | 否 | 否 | 跨表导航名称 |
| 19 | table_nav | varchar | 500 | 否 | 否 | 跨表导航 |
| 20 | option | text | 65535 | 否 | 否 | 配置 |
| 21 | create_time | timestamp | 是 | 否 | 创建时间 | |
| 22 | update_time | timestamp | 是 | 否 | 更新时间 |
表 4-5-code_token(验证码)
| 编号 | 字段名 | 类型 | 长度 | 是否非空 | 是否主键 | 注释 |
| 1 | code_token_id | int | 是 | 是 | 验证码ID | |
| 2 | token | varchar | 255 | 否 | 否 | 令牌 |
| 3 | code | varchar | 255 | 否 | 否 | 验证码 |
| 4 | expire_time | timestamp | 是 | 否 | 失效时间 | |
| 5 | create_time | timestamp | 是 | 否 | 创建时间 | |
| 6 | update_time | timestamp | 是 | 否 | 更新时间 |
表 4-6-comment(评论)
| 编号 | 字段名 | 类型 | 长度 | 是否非空 | 是否主键 | 注释 |
| 1 | comment_id | int | 是 | 是 | 评论ID | |
| 2 | user_id | int | 是 | 是 | 评论人ID | |
| 3 | reply_to_id | int | 是 | 否 | 回复评论ID | |
| 4 | content | longtext | 4294967295 | 否 | 否 | 内容 |
| 5 | nickname | varchar | 255 | 否 | 否 | 昵称 |
| 6 | avatar | varchar | 255 | 否 | 否 | 头像地址 |
| 7 | create_time | timestamp | 是 | 否 | 创建时间 | |
| 8 | update_time | timestamp | 是 | 否 | 更新时间 | |
| 9 | source_table | varchar | 255 | 否 | 否 | 来源表 |
| 10 | source_field | varchar | 255 | 否 | 否 | 来源字段 |
| 11 | source_id | int | 是 | 否 | 来源ID |
表 4-7-daily_clock_in(每日打卡)
| 编号 | 字段名 | 类型 | 长度 | 是否非空 | 是否主键 | 注释 |
| 1 | daily_clock_in_id | int | 是 | 是 | 每日打卡ID | |
| 2 | quit_smoking_users | int | 否 | 否 | 戒烟用户 | |
| 3 | user_name | varchar | 64 | 否 | 否 | 用户姓名 |
| 4 | punch_in_date | date | 否 | 否 | 打卡日期 | |
| 5 | with_or_without_smoking | varchar | 64 | 否 | 否 | 有无吸烟 |
| 6 | number_of_smoking | double | 否 | 否 | 吸烟数量 | |
| 7 | quit_smoking_experience | text | 65535 | 否 | 否 | 戒烟心得 |
| 8 | plan_details | text | 65535 | 否 | 否 | 计划详情 |
| 9 | plan_implementation | text | 65535 | 否 | 否 | 计划实施 |
| 10 | punch_in_sharing_limit_times | int | 是 | 否 | 分享好友限制次数 | |
| 11 | create_time | datetime | 是 | 否 | 创建时间 | |
| 12 | update_time | timestamp | 是 | 否 | 更新时间 | |
| 13 | source_table | varchar | 255 | 否 | 否 | 来源表 |
| 14 | source_id | int | 否 | 否 | 来源ID | |
| 15 | source_user_id | int | 否 | 否 | 来源用户 |
表 4-8-forum(论坛)
| 编号 | 字段名 | 类型 | 长度 | 是否非空 | 是否主键 | 注释 |
| 1 | forum_id | mediumint | 是 | 是 | 论坛ID | |
| 2 | display | smallint | 是 | 否 | 排序 | |
| 3 | user_id | mediumint | 是 | 否 | 用户ID | |
| 4 | nickname | varchar | 16 | 否 | 否 | 昵称 |
| 5 | praise_len | int | 否 | 否 | 点赞数 | |
| 6 | hits | int | 是 | 否 | 访问数 | |
| 7 | title | varchar | 125 | 是 | 否 | 标题 |
| 8 | keywords | varchar | 125 | 否 | 否 | 关键词 |
| 9 | description | varchar | 255 | 否 | 否 | 描述 |
| 10 | url | varchar | 255 | 否 | 否 | 来源地址 |
| 11 | tag | varchar | 255 | 否 | 否 | 标签 |
| 12 | img | text | 65535 | 否 | 否 | 封面图 |
| 13 | content | longtext | 4294967295 | 否 | 否 | 正文 |
| 14 | create_time | timestamp | 是 | 否 | 创建时间 | |
| 15 | update_time | timestamp | 是 | 否 | 更新时间 | |
| 16 | avatar | varchar | 255 | 否 | 否 | 发帖人头像 |
| 17 | type | varchar | 64 | 是 | 否 | 论坛分类 |
| 18 | istop | int | 是 | 否 | 是否置顶 |
表 4-9-forum_type(论坛分类)
| 编号 | 字段名 | 类型 | 长度 | 是否非空 | 是否主键 | 注释 |
| 1 | type_id | smallint | 是 | 是 | 分类ID | |
| 2 | name | varchar | 16 | 是 | 否 | 分类名称 |
| 3 | description | varchar | 255 | 否 | 否 | 描述 |
| 4 | url | varchar | 255 | 否 | 否 | 外链地址 |
| 5 | father_id | smallint | 是 | 否 | 上级分类ID | |
| 6 | icon | varchar | 255 | 否 | 否 | 分类图标 |
| 7 | create_time | timestamp | 是 | 否 | 创建时间 | |
| 8 | update_time | timestamp | 是 | 否 | 更新时间 |
表 4-10-hits(用户点击)
| 编号 | 字段名 | 类型 | 长度 | 是否非空 | 是否主键 | 注释 |
| 1 | hits_id | int | 是 | 是 | 点赞ID | |
| 2 | user_id | int | 是 | 否 | 点赞人 | |
| 3 | create_time | timestamp | 是 | 否 | 创建时间 | |
| 4 | update_time | timestamp | 是 | 否 | 更新时间 | |
| 5 | source_table | varchar | 255 | 否 | 否 | 来源表 |
| 6 | source_field | varchar | 255 | 否 | 否 | 来源字段 |
| 7 | source_id | int | 是 | 否 | 来源ID |
表 4-11-notice(公告)
| 编号 | 字段名 | 类型 | 长度 | 是否非空 | 是否主键 | 注释 |
| 1 | notice_id | mediumint | 是 | 是 | 公告ID | |
| 2 | title | varchar | 125 | 是 | 否 | 标题 |
| 3 | content | longtext | 4294967295 | 否 | 否 | 正文 |
| 4 | create_time | timestamp | 是 | 否 | 创建时间 | |
| 5 | update_time | timestamp | 是 | 否 | 更新时间 |
表 4-12-ordinary_user(普通用户)
| 编号 | 字段名 | 类型 | 长度 | 是否非空 | 是否主键 | 注释 |
| 1 | ordinary_user_id | int | 是 | 是 | 普通用户ID | |
| 2 | user_name | varchar | 64 | 否 | 否 | 用户姓名 |
| 3 | user_phone_number | varchar | 16 | 否 | 否 | 用户电话 |
| 4 | user_age | double | 否 | 否 | 用户年龄 | |
| 5 | user_gender | varchar | 64 | 否 | 否 | 用户性别 |
| 6 | examine_state | varchar | 16 | 是 | 否 | 审核状态 |
| 7 | user_id | int | 是 | 否 | 用户ID | |
| 8 | create_time | datetime | 是 | 否 | 创建时间 | |
| 9 | update_time | timestamp | 是 | 否 | 更新时间 |
表 4-13-praise(点赞)
| 编号 | 字段名 | 类型 | 长度 | 是否非空 | 是否主键 | 注释 |
| 1 | praise_id | int | 是 | 是 | 点赞ID | |
| 2 | user_id | int | 是 | 是 | 点赞人 | |
| 3 | create_time | timestamp | 是 | 否 | 创建时间 | |
| 4 | update_time | timestamp | 是 | 否 | 更新时间 | |
| 5 | source_table | varchar | 255 | 否 | 否 | 来源表 |
| 6 | source_field | varchar | 255 | 否 | 否 | 来源字段 |
| 7 | source_id | int | 是 | 否 | 来源ID | |
| 8 | status | tinyint | 是 | 否 | 点赞状态:1为点赞,0已取消 |
表 4-14-punch_in_sharing(打卡分享)
| 编号 | 字段名 | 类型 | 长度 | 是否非空 | 是否主键 | 注释 |
| 1 | punch_in_sharing_id | int | 是 | 是 | 打卡分享ID | |
| 2 | quit_smoking_users | int | 否 | 否 | 戒烟用户 | |
| 3 | receiving_user | int | 否 | 否 | 接收用户 | |
| 4 | share_title | varchar | 64 | 否 | 否 | 分享标题 |
| 5 | punch_in_date | varchar | 64 | 否 | 否 | 打卡日期 |
| 6 | with_or_without_smoking | varchar | 64 | 否 | 否 | 有无吸烟 |
| 7 | number_of_smoking | varchar | 64 | 否 | 否 | 吸烟数量 |
| 8 | quit_smoking_experience | text | 65535 | 否 | 否 | 戒烟心得 |
| 9 | plan_details | text | 65535 | 否 | 否 | 计划详情 |
| 10 | plan_implementation | text | 65535 | 否 | 否 | 计划实施 |
| 11 | create_time | datetime | 是 | 否 | 创建时间 | |
| 12 | update_time | timestamp | 是 | 否 | 更新时间 | |
| 13 | source_table | varchar | 255 | 否 | 否 | 来源表 |
| 14 | source_id | int | 否 | 否 | 来源ID | |
| 15 | source_user_id | int | 否 | 否 | 来源用户 |
表 4-15-reminder_suggestion(提醒建议)
| 编号 | 字段名 | 类型 | 长度 | 是否非空 | 是否主键 | 注释 |
| 1 | reminder_suggestion_id | int | 是 | 是 | 提醒建议ID | |
| 2 | quit_smoking_users | int | 否 | 否 | 戒烟用户 | |
| 3 | user_name | varchar | 64 | 否 | 否 | 用户姓名 |
| 4 | plan_name | varchar | 64 | 否 | 否 | 计划名称 |
| 5 | start_date | varchar | 64 | 否 | 否 | 开始日期 |
| 6 | plan_details | text | 65535 | 否 | 否 | 计划详情 |
| 7 | implementation_recommendations | text | 65535 | 否 | 否 | 实施建议 |
| 8 | health_reminder | text | 65535 | 否 | 否 | 健康提醒 |
| 9 | episode_coping | text | 65535 | 否 | 否 | 发作应对 |
| 10 | implementation_benefits | text | 65535 | 否 | 否 | 实施益处 |
| 11 | create_time | datetime | 是 | 否 | 创建时间 | |
| 12 | update_time | timestamp | 是 | 否 | 更新时间 | |
| 13 | source_table | varchar | 255 | 否 | 否 | 来源表 |
| 14 | source_id | int | 否 | 否 | 来源ID | |
| 15 | source_user_id | int | 否 | 否 | 来源用户 |
表 4-16-schedule(日程管理)
| 编号 | 字段名 | 类型 | 长度 | 是否非空 | 是否主键 | 注释 |
| 1 | schedule_id | smallint | 是 | 是 | 日程ID | |
| 2 | content | varchar | 255 | 否 | 否 | 日程内容 |
| 3 | scheduled_time | datetime | 否 | 否 | 计划时间 | |
| 4 | user_id | int | 是 | 否 | 用户ID | |
| 5 | create_time | datetime | 否 | 否 | 创建时间 | |
| 6 | update_time | datetime | 否 | 否 | 更新时间 |
表 4-17-slides(轮播图)
| 编号 | 字段名 | 类型 | 长度 | 是否非空 | 是否主键 | 注释 |
| 1 | slides_id | int | 是 | 是 | 轮播图ID | |
| 2 | title | varchar | 64 | 否 | 否 | 标题 |
| 3 | content | varchar | 255 | 否 | 否 | 内容 |
| 4 | url | varchar | 255 | 否 | 否 | 链接 |
| 5 | img | varchar | 255 | 否 | 否 | 轮播图 |
| 6 | hits | int | 是 | 否 | 点击量 | |
| 7 | create_time | timestamp | 是 | 否 | 创建时间 | |
| 8 | update_time | timestamp | 是 | 否 | 更新时间 |
表 4-18-smoking_addiction_assessment(烟瘾评估)
| 编号 | 字段名 | 类型 | 长度 | 是否非空 | 是否主键 | 注释 |
| 1 | smoking_addiction_assessment_id | int | 是 | 是 | 烟瘾评估ID | |
| 2 | quit_smoking_users | int | 否 | 否 | 戒烟用户 | |
| 3 | user_name | varchar | 64 | 否 | 否 | 用户姓名 |
| 4 | record_date | varchar | 64 | 否 | 否 | 记录日期 |
| 5 | time_of_onset | varchar | 64 | 否 | 否 | 发作时间 |
| 6 | number_of_episodes | varchar | 64 | 否 | 否 | 发作次数 |
| 7 | number_of_smoking | varchar | 64 | 否 | 否 | 吸烟数量 |
| 8 | each_nicotine | varchar | 64 | 否 | 否 | 每支尼古丁 |
| 9 | total_nicotine | varchar | 64 | 否 | 否 | 总尼古丁 |
| 10 | degree_of_smoking_addiction | varchar | 64 | 否 | 否 | 烟瘾程度 |
| 11 | quit_smoking_advice | text | 65535 | 否 | 否 | 戒烟建议 |
| 12 | create_time | datetime | 是 | 否 | 创建时间 | |
| 13 | update_time | timestamp | 是 | 否 | 更新时间 | |
| 14 | source_table | varchar | 255 | 否 | 否 | 来源表 |
| 15 | source_id | int | 否 | 否 | 来源ID | |
| 16 | source_user_id | int | 否 | 否 | 来源用户 |
表 4-19-smoking_cessation_program(戒烟计划)
| 编号 | 字段名 | 类型 | 长度 | 是否非空 | 是否主键 | 注释 |
| 1 | smoking_cessation_program_id | int | 是 | 是 | 戒烟计划ID | |
| 2 | quit_smoking_users | int | 否 | 否 | 戒烟用户 | |
| 3 | user_name | varchar | 64 | 否 | 否 | 用户姓名 |
| 4 | user_age | varchar | 64 | 否 | 否 | 用户年龄 |
| 5 | user_gender | varchar | 64 | 否 | 否 | 用户性别 |
| 6 | plan_name | varchar | 64 | 否 | 否 | 计划名称 |
| 7 | start_date | date | 否 | 否 | 开始日期 | |
| 8 | plan_details | text | 65535 | 否 | 否 | 计划详情 |
| 9 | daily_clock_in_limit_times | int | 是 | 否 | 每日打卡限制次数 | |
| 10 | reminder_suggestion_limit_times | int | 是 | 否 | 提醒建议限制次数 | |
| 11 | create_time | datetime | 是 | 否 | 创建时间 | |
| 12 | update_time | timestamp | 是 | 否 | 更新时间 |
表 4-20-smoking_record(烟瘾记录)
| 编号 | 字段名 | 类型 | 长度 | 是否非空 | 是否主键 | 注释 |
| 1 | smoking_record_id | int | 是 | 是 | 烟瘾记录ID | |
| 2 | quit_smoking_users | int | 否 | 否 | 戒烟用户 | |
| 3 | user_name | varchar | 64 | 否 | 否 | 用户姓名 |
| 4 | record_date | date | 否 | 否 | 记录日期 | |
| 5 | time_of_onset | varchar | 64 | 否 | 否 | 发作时间 |
| 6 | number_of_episodes | double | 否 | 否 | 发作次数 | |
| 7 | number_of_smoking | double | 否 | 否 | 吸烟数量 | |
| 8 | each_nicotine | double | 否 | 否 | 每支尼古丁 | |
| 9 | total_nicotine | varchar | 64 | 否 | 否 | 总尼古丁 |
| 10 | episode_remarks | text | 65535 | 否 | 否 | 发作备注 |
| 11 | smoking_addiction_assessment_limit_times | int | 是 | 否 | 烟瘾评估限制次数 | |
| 12 | create_time | datetime | 是 | 否 | 创建时间 | |
| 13 | update_time | timestamp | 是 | 否 | 更新时间 |
表 4-21-upload(文件上传)
| 编号 | 字段名 | 类型 | 长度 | 是否非空 | 是否主键 | 注释 |
| 1 | upload_id | int | 是 | 是 | 上传ID | |
| 2 | name | varchar | 64 | 否 | 否 | 文件名 |
| 3 | path | varchar | 255 | 否 | 否 | 访问路径 |
| 4 | file | varchar | 255 | 否 | 否 | 文件路径 |
| 5 | display | varchar | 255 | 否 | 否 | 显示顺序 |
| 6 | father_id | int | 否 | 否 | 父级ID | |
| 7 | dir | varchar | 255 | 否 | 否 | 文件夹 |
| 8 | type | varchar | 32 | 否 | 否 | 文件类型 |
表 4-22-user(用户账户)
| 编号 | 字段名 | 类型 | 长度 | 是否非空 | 是否主键 | 注释 |
| 1 | user_id | int | 是 | 是 | 用户ID | |
| 2 | state | smallint | 是 | 否 | 账户状态:(1可用|2异常|3已冻结|4已注销) | |
| 3 | user_group | varchar | 32 | 否 | 否 | 所在用户组 |
| 4 | login_time | timestamp | 是 | 否 | 上次登录时间 | |
| 5 | phone | varchar | 11 | 否 | 否 | 手机号码 |
| 6 | phone_state | smallint | 是 | 否 | 手机认证:(0未认证|1审核中|2已认证) | |
| 7 | username | varchar | 16 | 是 | 否 | 用户名 |
| 8 | nickname | varchar | 16 | 否 | 否 | 昵称 |
| 9 | password | varchar | 64 | 是 | 否 | 密码 |
| 10 | | varchar | 64 | 否 | 否 | 邮箱 |
| 11 | email_state | smallint | 是 | 否 | 邮箱认证:(0未认证|1审核中|2已认证) | |
| 12 | avatar | varchar | 255 | 否 | 否 | 头像地址 |
| 13 | open_id | varchar | 255 | 否 | 否 | 针对获取用户信息字段 |
| 14 | create_time | timestamp | 是 | 否 | 创建时间 |
表 4-23-user_group(用户组)
| 编号 | 字段名 | 类型 | 长度 | 是否非空 | 是否主键 | 注释 |
| 1 | group_id | mediumint | 是 | 是 | 用户组ID | |
| 2 | display | smallint | 是 | 否 | 显示顺序 | |
| 3 | name | varchar | 16 | 是 | 否 | 名称 |
| 4 | description | varchar | 255 | 否 | 否 | 描述 |
| 5 | source_table | varchar | 255 | 否 | 否 | 来源表 |
| 6 | source_field | varchar | 255 | 否 | 否 | 来源字段 |
| 7 | source_id | int | 是 | 否 | 来源ID | |
| 8 | register | smallint | 否 | 否 | 注册位置 | |
| 9 | create_time | timestamp | 是 | 否 | 创建时间 | |
| 10 | update_time | timestamp | 是 | 否 | 更新时间 |
第5章
系统实现
5.1普通用户主要功能实现
5.1.1用户注册
用户注册:点击注册,进入注册页面,填写好账号、密码、确认密码、昵称、邮箱、身份:普通用户、用户姓名、用户电话、用户年龄、用户性别等字段值,点击下方注册按钮,提示注册成功后,系统将自动跳转回到登录页面。注册界面如下图所示。
图5-1 注册界面
5.1.2用户登录
用户登录:点击“登录”按钮,输入用户名、密码、验证码登录系统,登录时前端会自动校验用户名与密码以及该用户是否审核通过,审核通过的用户输入正确登录
成功,输入错误会有提示信息。登录界面如下图所示。
图5-2 登录界面
5.1.3论坛交流
论坛交流:当用户点击“论坛交流”时,可通过局部搜索进行浏览论坛内容;点击“发布内容”,上传封面图,输入标题,选择分类,输入标签和正文;同时可对论坛文章进行点赞、收藏和评论。界面如下图所示。
图5-3 论坛交流界面
5.1.4戒烟资讯
戒烟资讯:用户点击可查看戒烟资讯列表,同时可对咨讯文章进行点赞、收藏和评论。界面如下图所示。
图5-4 戒烟资讯界面
5.1.5戒烟计划
戒烟计划:用户点击可添加戒烟计划信息,包括戒烟用户、用户姓名、用户年龄、用户性别、计划名称、开始日期和计划详情。界面如下图所示。
图5-5 戒烟计划界面
5.1.6烟瘾记录
烟瘾记录:用户点击可添加烟瘾记录信息,包括戒烟用户、用户姓名、记录日期、发作时间、发作磁珠、吸烟数量、每支尼古丁、总尼古丁和发作备注。界面如下图所示。
图5-6 烟瘾记录界面
5.1.7个人中心
个人中心集成了多个功能模块,包括个人首页、戒烟计划、每日打卡、打卡分享、提醒建议、烟瘾记录、烟瘾评估和交流论坛。用户可以在个人首页查看每日打卡和烟瘾记录的统计数据图,并添加日程管理戒烟安排;在戒烟计划中修改计划详情和添加每日打卡信息;通过每日打卡查看并分享自己的打卡情况给好友;打卡分享让用户查看分享列表;提醒建议展示管理员的建议列表;烟瘾记录和烟瘾评估分别提供用户的烟瘾记录和评估信息;交流论坛则允许用户查看和发布帖子,促进经验交流。界面如下图所示。
图5-7个人中心界面
图5-8每日打卡界面
5.2管理员模块主要功能实现
5.2.1后台首页
后台首页:后台首页包含烟瘾评估统计的饼图、烟瘾记录统计的柱状图和每日打卡统计的折线图,直观地显示了不同烟瘾程度的用户分布和具体数量。界面如下图所示。
图5-9后台首页界面图
5.2.2戒烟计划管理
戒烟计划管理:管理员可以在此查看和管理用户的戒烟计划,包括用户的基本信息、计划名称和开始日期。此外,管理员还可以通过“详情”按钮查看计划的详细信息,并通过“提醒建议”功能为用户提供个性化的建议和支持。界面如下
图所示。
图5-10 戒烟计划管理界面
图5-11 提醒建议添加界面
5.2.3烟瘾记录管理
烟瘾记录管理:管理员可以在此查看用户的烟瘾记录,包括用户姓名、记录日期、发作时间、发作次数、吸烟数量和每支尼古丁含量。管理员还可以通过“详情”按钮查看具体信息,并进行烟瘾评估。界面如下图所示。
图5-12烟瘾记录管理界面图
图5-13烟瘾评估添加界面图
5.2.4系统管理
系统管理:系统管理页面中的轮播图管理功能,允许管理员轻松上传、编辑和删除首页展示的轮播图片。通过这一功能,管理员可以定期更新重要信息和活动预告,确保用户及时获取最新动态。界面如下图所示。
图5-14 系统管理界面图
5.2.5资源管理
资源管理:管理员点击可查戒烟资讯和资讯分类;如需添加新的资讯,点击“添加”按钮,上传封面图,输入标题,选择分类,输入标签、描述和正文,点击“确认”按钮进行添加。同时可对资讯和分类进行增删改查。界面如下图所示。
图5-15 资源管理界面图
第6章系统测试
6.1测试目的
在这个产品被投入使用前,首先需要进行试用,这是重要的环节。考虑到某个部分的开发没有缺陷情况下,把各种模块拼接,也有一定概率就存在矛盾。这就好比每个人都很独特,但聚在一起就显得杂乱无章,需要保证有默契的配合。对于测试,要看它的各项内容是否契合的原则[10]。若与最初定下的标准有一定程度上的出入,那么就需要做出一些调整,让最终的大方向朝着目标前进。
测试是为了发现在开发的程序中所存在的问题,测试这一工作是非常艰巨的,而又是非常困难的,这一部分在程序的设计中占有很大比例,可以说一个程序的开发工作量要是占据了百分至六十,那么剩下的百分之四十必然是测试这一部分,甚至更高。
6.2测试用例
用户登录功能测试
表6-1 用户登录功能测试表
| 用例名称 | 普通用户登录系统 |
| 目的 | 测试用户通过正确的用户名和密码可否登录功能 |
| 前提 | 未登录的情况下 |
| 测试流程 | 1) 进入登录页面 2) 输入正确的用户名和密码 |
| 预期结果 | 用户名和密码正确的时候,跳转到登录成功界面,反之则显示错误信息,提示重新输入 |
| 实际结果 | 实际结果与预期结果一致 |
查看戒烟资讯功能测试:
表6-2 查看戒烟资讯功能测试表
| 用例名称 | 查看戒烟资讯 |
| 目的 | 测试查看戒烟资讯 |
| 前提 | 用户登录 |
| 测试流程 | 点击首页的戒烟资讯 |
| 预期结果 | 可以查看到所有戒烟资讯 |
| 实际结果 | 实际结果与预期结果一致 |
添加戒烟计划测试:
表6-3 添加戒烟计划测试表
| 用例名称 | 添加戒烟计划测试用例 |
| 目的 | 测试用户添加戒烟计划功能 |
| 前提 | 用户正常登录情况下 |
| 测试流程 | 1)系统首页页面,点击戒烟计划,输入相关信息。 2)点击进行提交。 |
| 预期结果 | 提交以后,页面首页会显示戒烟计划信息 |
| 实际结果 | 实际结果与预期结果一致 |
密码修改功能测试:
表6-4密码修改功能测试表
| 用例名称 | 密码修改测试用例 |
| 目的 | 测试管理员密码修改功能 |
| 前提 | 管理员用户正常登录情况下 |
| 测试流程 | 1)管理员密码修改并完成填写。 2)点击进行提交。 |
| 预期结果 | 使用新的密码可以登录 |
| 实际结果 | 实际结果与预期结果一致 |
6.3测试结果
在本次主要测试用户登录、密码修改、戒烟资讯查看、戒烟计划添加等,验证所有操作都能够正常运行,因此能够保证本次设计的,已实现的功能能够正常运行并且相关数据库的信息也同样保存正确。
基于Spring Boot框架开发的戒烟管理系统通过集成个性化戒烟计划、实时进度追踪、社交互动支持及专业健康管理建议等多功能模块,成功构建了一个全面且高效的戒烟辅助平台。该系统不仅帮助用户制定了切实可行的戒烟策略,还通过每日打卡和烟瘾记录等功能增强了用户的自我管理能力。此外,系统内的交流论坛促进了用户之间的经验分享和支持,形成了一个积极向上的社区环境。研究表明,这种综合性的支持方式显著提升了用户的参与度和戒烟成功率,为解决传统戒烟方法中存在的局限性提供了一种新的有效途径。
从长远来看,本研究的成功实施为进一步探索数字化戒烟干预措施奠定了坚实的基础,并为公共卫生领域提供了宝贵的经验和启示。随着技术的不断进步,未来的戒烟管理系统可以进一步结合人工智能和大数据分析等先进技术,实现更加精准和个性化的服务。同时,通过持续优化用户体验和扩大服务覆盖范围,有望在更大程度上减少吸烟相关疾病的发病率,提高公众健康水平。因此,本研究不仅对当前的戒烟实践具有重要价值,也为未来相关领域的研究和发展指明了方向。
- 韦珍娜,陈宇佳. 基于Springboot的服装租赁系统设计 [J]. 电脑编程技巧与维护, 2025, (01): 35-38. DOI:10.16184/j.cnki.comprg.2025.01.005.
- 姚佰允,张豪,杜瑞庆. 基于SpringBoot与Vue的学院人员管理系统设计与实现 [J]. 无线互联科技, 2025, 22 (02): 78-83.
- 谢海明,张佐中,林顺福.基于自动化技术的MySQL故障处理系统的设计与实现[J].电脑知识与技术,2024,20(33):73-75.DOI:10.14004/j.cnki.ckt.2024.1721.
- 陈芳.基于MySQL数据库的数据录入系统设计研究[J].科技资讯,2024,22(20):35-37.DOI:10.16661/j.cnki.1672-3791.2405-5042-7194.
- 谢帅虎.基于Java语言的翻页功能接口程序设计与实现[J].数字通信世界,2024,(11):92-94.
- 贾琴.Java编程语言的应用策略分析[J].集成电路应用,2024,41(10):84-85.DOI:10.19339/j.issn.1674-2583.2024.10.034.
- 张靖旭,曾晓晶,郭玉坤. 基于SpringBoot的校园植物信息网建设研究 [J]. 信息与电脑(理论版), 2024, 36 (22): 119-121.
- 戴亚哲,李尤,赵利宏,等. 基于SpringBoot+Vue的文旅平台设计与研究 [J]. 无线互联科技, 2024, 21 (21): 70-72.
- 朴明,邱翠花,苗子. 基于SpringBoot+小程序的信息采集系统设计与实现 [J]. 电子技术, 2024, 53 (10): 47-49.
- 刘建,何冬辉,刘维,等.国产通用计算机性能测试系统的设计与验证[J].计算机测量与控制,2024,32(09):44-50.DOI:10.16526/j.cnki.11-4762/tp.2024.09.007.
- 唐传群.家庭参与式护理对吸烟COPD患者戒烟、应对方式及自我管理能力的影响[J/OL].中国典型病例大全,1-6[2025-04-12].https://doi.org/10.20256/j.cnki.zgdxbl.20250314.006.
- Li S ,Qu Z ,Li Y , et al.Efficacy of e-health interventions for smoking cessation management in smokers: a systematic review and meta-analysis[J].eClinicalMedicine,2024,68102412-.
- 赵琼.戒烟门诊烟草依赖患者临床特征及戒烟影响因素分析[D].昆明医科大学,2023.DOI:10.27202/d.cnki.gkmyc.2023.001038.
- Z. M D ,Aseel A ,E. E F .The Role of Physiotherapists in Smoking Cessation Management: A Scoping Review[J].Healthcare,2023,11(3):336-336.
- 褚水莲,汪姝君,石菊,等.我国戒烟服务体系建设现状及对策建议[J].预防医学,2022,34(12):1235-1239.DOI:10.19485/j.cnki.issn2096-5087.2022.12.009.
- 谢江华.基于微信戒烟小程序戒烟效果研究[D].湖南中医药大学,2022.DOI:10.27138/d.cnki.ghuzc.2022.000486.
- 谢江华,钟锐,王伟,等.微信戒烟小程序的设计与实现[J].中国数字医学,2021,16(09):94-97+67.
- 吴尤荻.基于劝导理论的戒烟管理产品设计研究[D].西南交通大学,2021.DOI:10.27414/d.cnki.gxnju.2021.003394.
- Roberto V S ,Gema D A ,Ángel P G , et al.Effectiveness of contingency management for smoking cessation in substance users: A systematic review and meta-analysis.[J].Journal of Consulting and Clinical Psychology,2020,88(10):951-964.
在完成本次戒烟管理系统毕业设计的过程中,我收获了诸多宝贵的经验,也感受到了成长的喜悦,也深刻体会到理论与实践相结合的重要性。在这里我特别感谢我毕设的导师。在整个毕设过程中老师不但给我指明方向也给予我专业的指导,给了我很大的帮助也让我在探索中不断突破自我不断提升我的专业能力,更让我学会了如何以科学的方法解决问题。
我也感谢学校为我提供了一个良好的学习环境和丰富的资源支持。让我得以接触到前沿的技术知识和开发工具,为毕业设计的顺利开展奠定了坚实基础。在开发过程中,我遇到了许多技术难题,但通过查阅大量文献资料和反复实践,我逐渐找到了解决方法。这一过程不仅锻炼了我的自主学习能力,也让我深刻体会到知识的力量。
最后我要感谢我的家人和亲朋们。在我为毕业设计忙碌的日子里,他们始终给予我无条件的支持和鼓励。他们的理解让我能够在紧张的学习中保持良好的心态,专注于项目的每一个细节。这份毕业设计是我大学生活的完美收官,也是我人生旅程中的一个重要里程碑。我将带着这份成长和感恩,继续在未来的道路上努力前行。
附录
系统核心代码设计
用户注册
注册页UserController.java,传入user对象,并将"user_id"、 "state"、 "user_group"、"login_time"、"phone"、"phone_state"、 "username"、"nickname"、"password"、"email"、"email_state"、"avatar"、"create_time"输入,重点是 "username"、"nickname"、"password"必须输入,通过获取username,数据库查询是否有该用户,如果存在,则提示“用户已存在”,否则执行将UserId置为空(数据库表中该字段已设置自动递增),代码如图所示。

图注册核心代码图
用户登录
登录页,首先传入"username"、"email"、"phone"、"password",用户可通过用户名、邮箱、手机号进行登陆,通过判断resultList来确定查询结果,然后执行查询用户组UserGroup,用户组里面不存在,依然报“用户不存在”,执行完以上代码,最后涉及到用户带有“审核”的,会查询examine_state(用户的审核状态),数据库表user_group中含有source_table和source_field进行查询,以上步骤完成,对输入的密码进行存储Token到数据库,匹对账号和密码,数据库中的AccessToken为令牌,用于身份认证,代码如图所示。

用用户登录核心代码图
修改密码
修改密码,通过请求data,获取旧密码,并将新密码重新赋值,期间都是需要通过加密,代码如图所示。

修改密码核心代码图
修改数据
修改一个数据,原理与add基本一致,不同点在于通过readConfig()读取关键字,以及通过readQuery()获取URL后面?指定位置的标识,转成Map对象后,执行update操作,同样通过拼接的sql语句执行,执行过程读取query,toWhereSql()语句完成数据库操作,body为修改对象的值,代码如图所示。

修改数据核心代码图
删除数据
删除一条数据,通过readQuery(),获取URL后面的对象地址,删除FROM具体的table,query删除查询FindConfig语句,代码如图示。

图4-11删除数据核心代码图
获取列表
通过请求的参数获取列表数据,代码如图所示。

图获取列表核心代码图
图片上传
通过请求的参数获取列表数据,代码如图4-13所示。

图片上传核心代码图
点赞+收藏+关注 → 私信领取本源代码、数据库
基于SpringBoot的戒烟管理系统
331

被折叠的 条评论
为什么被折叠?



