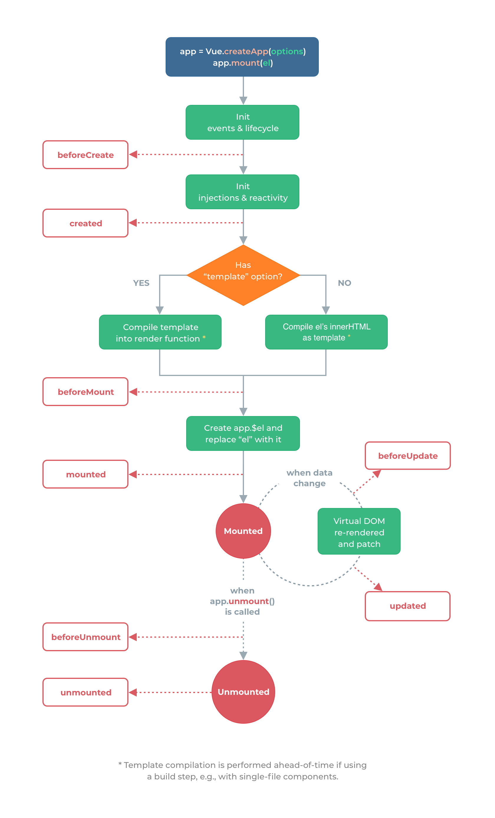
图示(Vue2为例):

对比:
| vue2 | Description | vue3 | Description |
|---|---|---|---|
| beforeCreate | 组件实例刚被创建,组件属性计算之前,如data属性等 | setup | 开始创建组件之前,在 beforeCreate 和 created 之前执行。创建的是 data 和 method |
| created | 组件实例刚被创建,属性已绑定,但DOM还没生成,$el属性还不存在 | ||
| beforeMount | 模块编译/挂载之前 | onBeforeMount | 模块编译/挂载之前 |
| mounted | 模块编译/挂载之后 | onMounted | 模块编译/挂载之后 |
| beforeUpdate | 组件更新之前 | onBeforeUpdate | 组件更新之前 |
| updated | 组件更新之后 | onUpdated | 组件更新之后 |
| beforeDestroy | 组件销毁/卸载之前 | onBeforeUnmount | 组件销毁/卸载之前 |
| destroyed | 组件销毁/卸载后 | onUnmounted | 组件销毁/卸载后 |
补充:
| vue2 | vue3 | Description |
|---|---|---|
| activated | onActivated | 组件被激活时(手动) |
| deactivated | onDeactivated | 组件被移除时(手动) |
| errorCaptured | onErrorCaptured | 捕获一个来自子孙组件的错误时被调用(被动) |
本文详细比较了Vue3与Vue2中的关键生命周期钩子,包括beforeCreate、setup、created、mounted等,并补充了Vue3新增的activated/deactivated和errorCaptured。了解两者差异有助于优化组件开发和性能提升。
6396

被折叠的 条评论
为什么被折叠?



