硬件知识
半导体二极管:P型半导体,N型半导体
PN结:将P型半导体和N型半导体制作到同一块硅片上,在它们的交界面就形成了PN结。PN结具有单向导电性。
PN结外加正向电压处于导通状态;PN结外加反向电压处于截止状态。
三极管:NPN型三极管 PNP型三极管

e:发射极 b:基极 c:集电极
NPN型三极管导通条件:Vc>Vb>Ve且Ube=0.7V
PNP型三极管导通条件:Vc<Vb<Ve且Ube=0.7V
输出特性曲线:饱和区,放大区,截止区。
饱和区:发射结,集电结正向偏置。
放大区:发射结正向偏置,集电结反向偏置。
截止区:发射结,集电结反向偏置。
晶体管
场效应管

G:栅极 S:源极 D:漏极
场效应管导通条件:Vgs>Vmos管导通电压(手册可查)
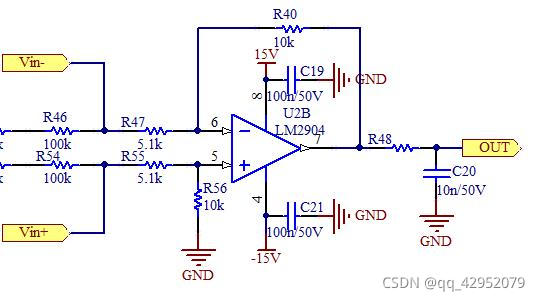
差分放大电路

如何计算差分放大电路?
Vout = (Vin+ - Vin-)*(R40/R47)
差分放大电路+偏移电压

此电路必须要保证
差分放大电路可能采集到负压,而CPU只能处理0-3.3V的正压,所以增加一个参考电压,在负压的基础上加上一个参考电压,使负压变为正压,供模拟输入IO采集。
如何计算差分放大电路+参考电压电路?
Vout = (Vin+ - Vin-)*(R57/R64)+ Vref

被折叠的 条评论
为什么被折叠?



