How to understand Distribution
机器学习算法学习基础-常见分布的Numpy代码实现
Github代码地址:https://github.com/JackHCC/How-to-understand-Distribution
Basic
- 随机变量是可以随机取到一些离散值(离散型)或在一个区间范围内(连续型)取值的变量
- 离散型分布指的是随机变量的概率质量函数(PMF),即衡量每个随机变量取到相应值的概率,随机变量某一处取值为0-1
- 连续型分布指的是随机变量的概率密度函数(PDF),这里随机变量在某一处的取值可以大于1,但是在任意一个子区间积分才是概率,位于0-1
- 随机变量概率(密度)计算公式形式
y = f(x),x是随机变量,也是其概率分布 - 均值和方差这些统计信息是针对随机变量的,不是针对随机变量的概率分布的,即:
E(x), D(x);而不是E(y), D(y)
Overview

-
conjugatemeans it has relationship of conjugate distributions.In Bayesian probability theory, if the posterior distributions p(θ | x) are in the same probability distribution family as the prior probability distribution p(θ), the prior and posterior are then called conjugate distributions, and the prior is called a conjugate prior for the likelihood function. Conjugate prior, wikipedia
-
Multi-Classmeans that Random Varivance are more than 2. -
N Timesmeans that we also consider prior probability P(X).
Distribution probabilities and features
-
Uniform distribution(continuous)
-
均匀分布【连续型】:均匀分布在 [a,b] 上具有相同的概率值,是简单概率分布。

-
-
Bernoulli distribution(discrete)
-
伯努利分布(0-1分布)【离散型】:先验概率 p(x)不考虑伯努利分布。因此,如果我们对最大似然进行优化,那么我们很容易被过度拟合。

-
-
Binomial distribution(discrete)
-
二项分布【离散型】:参数为 n 和 p 的二项分布是一系列 n 个独立实验中成功次数的离散概率分布。二项式分布是指通过指定要提前挑选的数量而考虑先验概率的分布。

-
-
Multi-Bernoulli distribution, Categorical distribution(discrete)
-
多伯努利称为分类分布【离散型】。交叉熵和采取负对数的多伯努利分布具有相同的形式。

-
-
Multinomial distribution(discrete)
-
项式分布【离散型】:与分类分布的关系与伯努尔分布与二项分布的关系相同,这里以三项分布为例。

-
-
Beta distribution(continuous)
-
β分布【连续型】与二项分布和伯努利分布共轭。利用共轭,利用已知的先验分布可以更容易地得到后验分布。
-

-
-
Dirichlet distribution(continuous)
-
dirichlet 分布与多项式分布是共轭的。如果 k=2,则为β分布, 这里以 k=3为例。
-

-
-
Gamma distribution(continuous)
-
伽马分布【连续型】:假设随机变量X为等到第 a 件事发生所需的等候时间, b 为事情发生一次的概率, 指数分布和卡方分布是伽马分布的特例。
-

-
-
Exponential distribution(continuous)
-
指数分布【连续型】是 α 为 1 时 gamma 分布的特例。

-
-
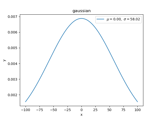
Gaussian distribution(continuous)
-
高斯分布【连续型】是一种非常常见的连续概率分布。

-
-
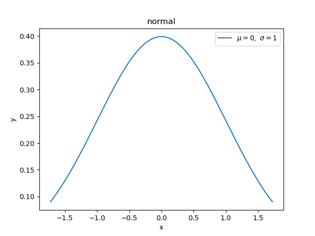
Normal distribution(continuous)
-
正态分布【连续型】为标准高斯分布,平均值为0,标准差为1。

-
-
Chi-squared distribution(continuous)
-
卡方分布【连续型】是 β 分布的特例。k 自由度的卡方分布是 k 个独立标准正态随机变量的平方和的分布。
-

-
-
Student-t distribution(continuous)
-
t分布【连续型】是对称的钟形分布,与正态分布类似,但尾部较重,这意味着它更容易产生远低于平均值的值。
-

-
Relationship of distribution probability

© JackHCC
3751

被折叠的 条评论
为什么被折叠?



