DS18b20采集到的温度值通过单总线传递给主函数,主函数中调用温度显示函数将温度值显示到数码管上。 温度采集函数如下:

AD15绘制的温度计原理图如下:

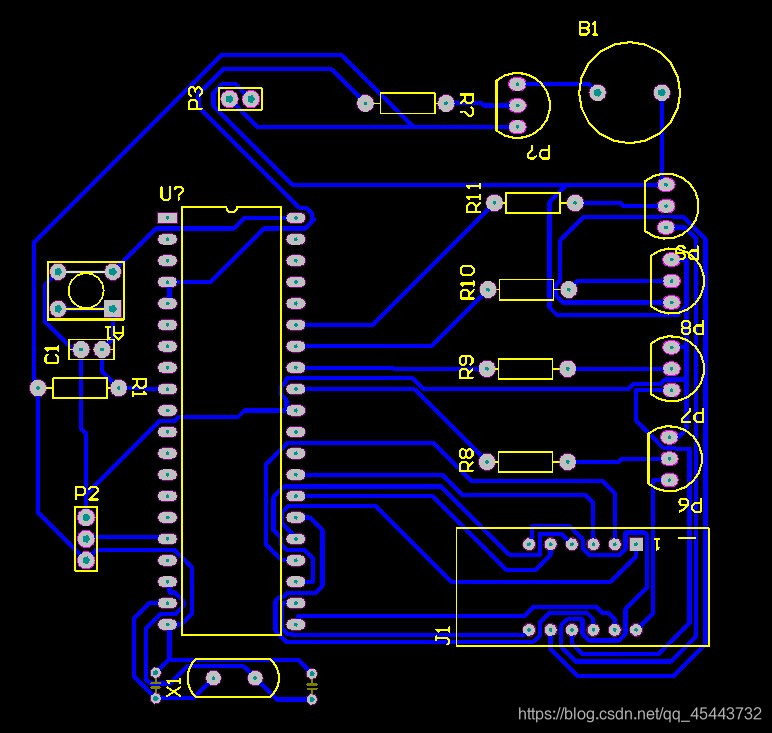
AD15绘制的温度计PCB图如下:

最终效果图如下:

这篇文章的内容很简单,仅仅是我为了记录一下以前的学习过程。
完整资源 解决方案
DS18b20采集到的温度值通过单总线传递给主函数,主函数中调用温度显示函数将温度值显示到数码管上。 温度采集函数如下:

AD15绘制的温度计原理图如下:

AD15绘制的温度计PCB图如下:

最终效果图如下:

这篇文章的内容很简单,仅仅是我为了记录一下以前的学习过程。
完整资源 解决方案

被折叠的 条评论
为什么被折叠?