LinkList源码解析
@auther 无忧少年
@creatTime 2020/07/16
一、前言
这次我们来看一下常见的List中的第二个——LinkedList,在前面分析ArrayList的时候,我们提到,LinkedList是链表的结构,其实它跟我们在分析map的时候讲到的LinkedHashMap的结构有一定的相似,但是相对简单很多,今天再详细的看一下它的具体结构,以及使用的场景等。
二、LinkedList结构概览
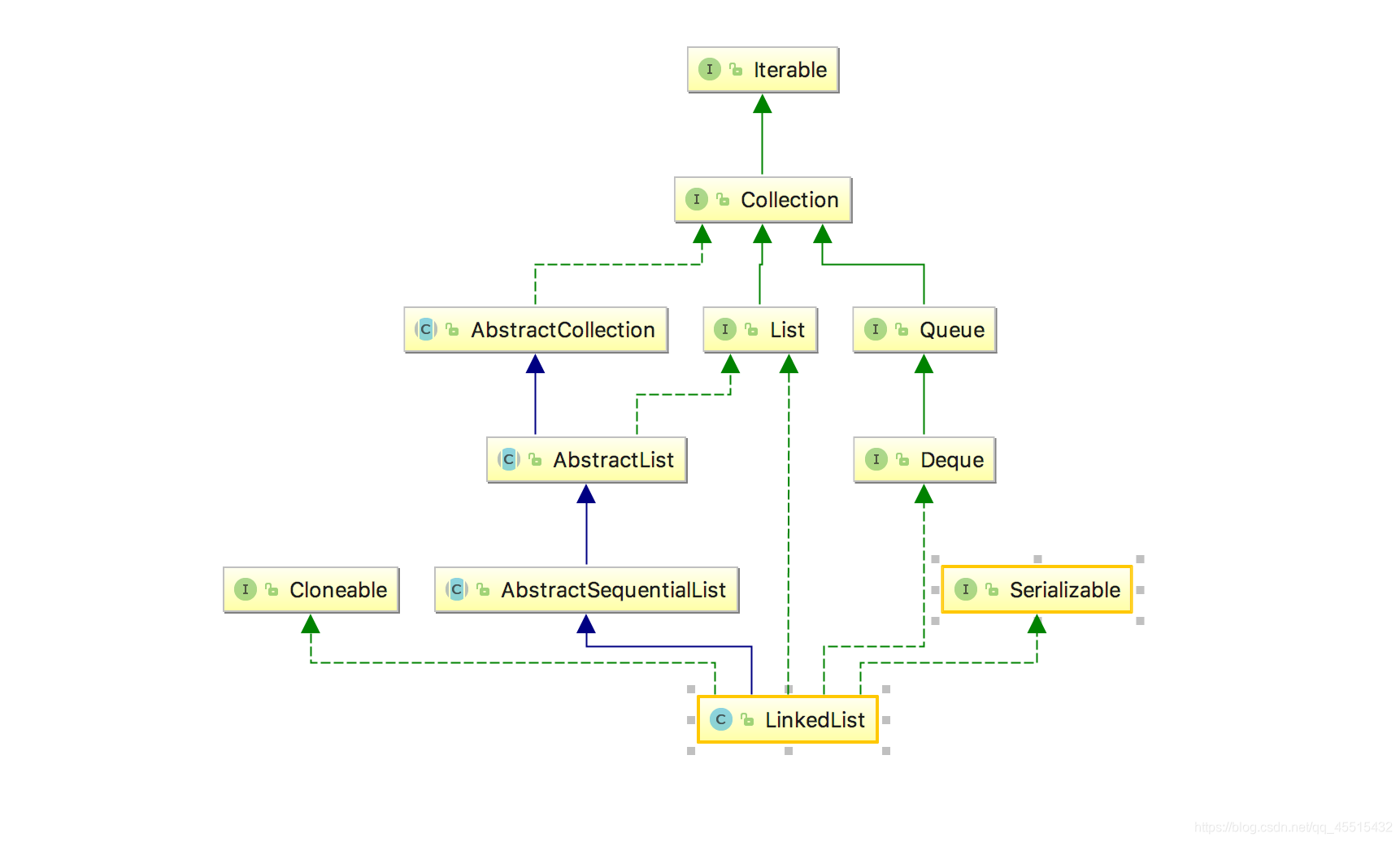
在看具体的结构之前我们先来看一下它的继承关系:

与ArrayList不同的是,LinkedList继承了AbstractSequentialList,从Sequential这个单词可以看出,该抽象类实现的是顺序访问的结构,因为可以推测可能和链表有关。
另外值得注意的是Deque这个接口,这个类名字的由来是“double ended queue”,也就是双向队列,即从头部和尾部都可以进行队列的操作。
所以综上的话,我们可以知道,LinkedList是一个双向链表的数据结构:

从头部和尾部都可以对LinkedList进行遍历。
三、LinkedList源码阅读
3.1 LinkedList成员变量
// list中的元素个数
transient int size = 0;
// 链表的头节点
transient Node<E> first;
// 链表的尾节点
transient Node<E> last;
其中叫做Node的内部类节点就是实现链表的关键:
private static class Node<E> {
// 实际存放的元素
E item;
// 后一个元素
Node<E> next;
// 前一个元素
Node<E> prev;
// 构造函数元素顺序分别为前,自己,后。就像排队一样
Node(Node<E> prev, E element, Node<E> next) {
this.item = element;
this.next = next;
this.prev = prev;
}
}
3.2 LinkedList构造方法
由于采用的是链表结构,所以LinkedList不像ArrayList一样,有指定容量的构造方法,所以这里主要说一下传集合的构造方法。
public LinkedList(Collection<? extends E> c) {
// 调用无参数的构造方法,其实里面什么都没有
this();
// 将c集合里的元素添加进list
addAll(c);
}
考虑到addAll(Collection<? extends E> c)作为public方法,所以要考虑到在list已经存在元素的情况下,在链表末尾添加元素:
public boolean addAll(Collection<? extends E> c) {
return addAll(size, c);
}
public boolean addAll(int index, Collection<? extends E> c) {
// 检查index是否在正确,即在0-size之间
checkPositionIndex(index);
// 将collection转为数组
Object[] a = c.toArray();
int numNew = a.length;
if (numNew == 0)
return false;
// pred为前置元素, succ为后继元素
Node<E> pred, succ;
// 对pred,succ进行初始化。
if (index == size) {
// index == size,说明要插入元素的位置就在链表的末尾,后置元素为null,前一个元素就是last
succ = null;
pred = last;
// index != size, 说明在链表的中间插入,这是pred为原来index的prev,succ为原来的元素
} else {
succ = node(index);
pred = succ.prev;
}
// 搞清了前后元素的关系,就是遍历数组,逐个添加
for (Object o : a) {
@SuppressWarnings("unchecked") E e = (E) o;
Node<E> newNode = new Node<>(pred, e, null);
if (pred == null)
first = newNode;
else
pred.next = newNode;
pred = newNode;
}
// 如果后继元素为空,那么插入完后的最后一个元素,就prev就是last
if (succ == null) {
last = pred;
// 否则就维护最后一个元素和之前的元素之间的关系
} else {
pred.next = succ;
succ.prev = pred;
}
size += numNew;
modCount++;
return true;
}
对于遍历Collection插入链表的逻辑应该是挺清晰的:
- 按照前-自己-后的关系调用Node的构造方法,进行初始化。
- 由于可能存在前一个元素pred为空的可能(构造函数调用),判断pred为空,则初始化的元素就是头节点
- 否则就维护pred与新节点newNode直接的关系。
- 将新节点作为pred,为下一个元素插入做准备
另外,作为双向链表,node(int index)方法也利用了这个特性,来更快的遍历:
Node<E> node(int index) {
// 如果index在链表的前半部分,则从头部节点开始遍历
if (index < (size >> 1)) {
Node<E> x = first;
for (int i = 0; i < index; i++)
x = x.next;
return x;
// 如果index在链表的后半部分,则从尾部节点开始遍历
} else {
Node<E> x = last;
for (int i = size - 1; i > index; i--)
x = x.prev;
return x;
}
}
对于前半部分的元素采用从头开始遍历,后半段的元素采用尾部开始遍历。
3.3 LinkedList的重要方法
3.3.1 add(E e)
先说一下具体思路,作为链表结构,那么添加元素就是在链表的末尾插入元素,这个过程中要考虑:
- 末尾元素为null,该如何处理
public boolean add(E e) {
linkLast(e);
return true;
}
void linkLast(E e) {
// 记录last节点
final Node<E> l = last;
// 初始化新的节点
final Node<E> newNode = new Node<>(l, e, null);
last = newNode;
// 对last节点进行判断
if (l == null)
first = newNode;
else
l.next = newNode;
// 元素数量+1
size++;
// 添加修改次数
modCount++;
}
大体处理和LinkedHashMap的linkNodeLast差不多。
3.3.2 remove(Object o)
同样先说一下具体处理的思路:
- 由于插入的元素可能为null,所以要对o进行判断,否则不论是o为null还是遍历的时候元素为null,都会导致报空指针异常
- 找到元素后,对前后的元素关系重新维护,要考虑到元素是否在头尾的情况
public boolean remove(Object o) {
// 是否为空的判断
if (o == null) {
// 遍历链表寻找元素
for (Node<E> x = first; x != null; x = x.next) {
if (x.item == null) {
// 找到后,重新维护删除元素的前后元素的关系
unlink(x);
return true;
}
}
// 与上相同
} else {
for (Node<E> x = first; x != null; x = x.next) {
if (o.equals(x.item)) {
unlink(x);
return true;
}
}
}
return false;
}
在unlink的时候,就需要考虑前面提到的第二点:
E unlink(Node<E> x) {
final E element = x.item;
// 记录前后元素
final Node<E> next = x.next;
final Node<E> prev = x.prev;
// prev为null说明x节点为first节点,则删除后,next为first
if (prev == null) {
first = next;
// 否则 prev的下一个元素为x的next
} else {
prev.next = next;
// 设为null,方便prev的GC
x.prev = null;
}
// 同上
if (next == null) {
last = prev;
} else {
next.prev = prev;
// 设为null,方便next的GC
x.next = null;
}
// 设为null,方便GC
x.item = null;
size--;
modCount++;
return element;
}
3.3.3 listIterator(int index)
最后笔者再对迭代器中的实现做一下简要的分析。
public Iterator<E> iterator() { // 调用AbstractList中的方法 return listIterator();}public ListIterator<E> listIterator() { return listIterator(0);}
iterator()调用的其实是listIterator()方法,对于不同的实现类,都会实现不同的方法。而在LinkedList中,是怎么样的呢:
public ListIterator<E> listIterator(int index) { checkPositionIndex(index); return new ListItr(index);}
调用的是返回的是ListItr对象。
private class ListItr implements ListIterator<E> { // 记录上次返回的元素 private Node<E> lastReturned; // 记录下一个元素 private Node<E> next; private int nextIndex; // 用来判断迭代过程中,是否有对元素的改动 private int expectedModCount = modCount; ListItr(int index) { // 初始化next,以便在next方法中返回 next = (index == size) ? null : node(index); nextIndex = index; } public boolean hasNext() { return nextIndex < size; } public E next() { // 判断是否有对元素的改动,有则抛出异常 checkForComodification(); if (!hasNext()) throw new NoSuchElementException(); // next()当中的next元素就是要返回的结果 lastReturned = next; next = next.next; nextIndex++; return lastReturned.item; } final void checkForComodification() { if (modCount != expectedModCount) throw new ConcurrentModificationException(); }}
从源码就就可以知道为什么我们在迭代的过程中对集合进行了修改,就会抛出异常,这么做的目的就是为了防止多线程操作同一个集合而出现的问题。
四、LinkedList的使用场景
LinkedList作为链表结构的特性,可以保证其在端点操作:如插入以及删除等,速度比ArrayList快,道理很简单,ArrayList在删除后,每次都要把后面的元素往前移(虽然采用的是拷贝方法),而LinkedList只要重新维护前后元素的关系就可以了。
引用Java编程思想里的话:
最佳的做法可能是将ArrayList作为默认选择,只有你需要使用额外的功能(个人理解为对Queue的操作),或者当程序的性能因为经常从表中间进行插入和删除而变差的时候,才去选择LinkedList。
五、总结
对于在集合中间进行频繁的插入和删除操作,或者需要使用队列特性的时候,我们可以考虑选用LinkedList。最后谢谢各位园友观看,如果有描述不对的地方欢迎指正,与大家共同进步!

本文详细解析了LinkedList的结构,包括其继承关系、内部节点实现、构造方法、重要方法如add、remove和listIterator的实现。LinkedList是一个双向链表,适合在两端进行插入和删除操作,与ArrayList相比,它在中间插入和删除时性能更优。文章还讨论了LinkedList的使用场景和优缺点。
5413

被折叠的 条评论
为什么被折叠?



