
1、活动安排问题
贪心选择:
最数据预处理,即对结束时间排序。贪心选择结束时间最早的活动,若后面的活动开始时间比当前活动的结束时间晚,则安排进来。
最优子结构:
每次选择结束时间早的活动安排进来。
贪心选择的证明:
若活动排序完之后为x1、x2、……xn,其中,x1的结束时间最早,假设该问题的最优值为a,最优解为xi、xi+1……xj,其中ai的结束时间相对于最优解最早,因为xi为最优解的最早结束活动,如果xi就是x1,则贪心选择正确,如果xi!=x1,因为x1是所有活动中结束最早的,所以x1的结束时间必然早于xi的结束时间。所以将最优解当中的xi替换为x1,因为xi为最优解的最早完成活动,而且xi晚于x1结束,所以x1必然早于xi+1……xj所有的活动的开始时间,此时活动个数仍为a,最优值不变,因此贪心选择正确、
最优子结构的证明:
假设原问题的最优值是n,子问题的最优值为m1,子问题之外的活动为集合a

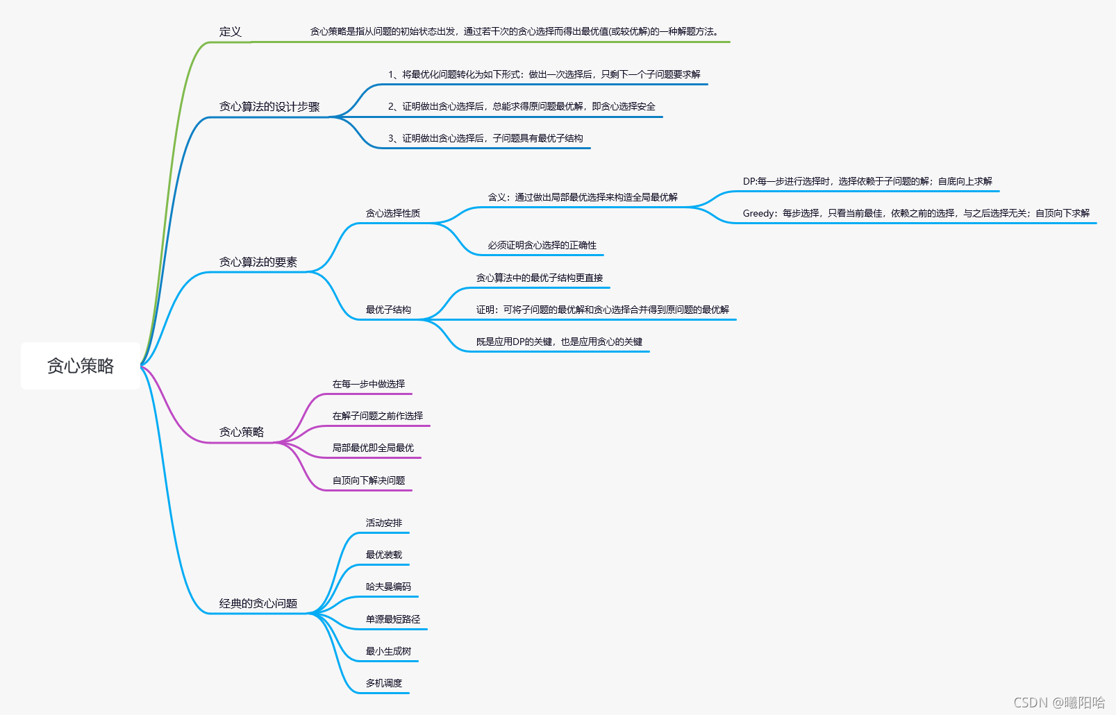
本文详细介绍了贪心算法在活动安排问题、最优装载问题、Huffman编码、单源最短路径Dijkstra算法以及最小生成树问题中的应用。通过贪心选择和最优子结构的证明,阐述了贪心策略的有效性,并提供了具体算法的设计思想和实现步骤。
最低0.47元/天 解锁文章
2万+

被折叠的 条评论
为什么被折叠?



