
其中f(x, y)是输人图像, 8(x, y)是处理后的图像,T是在点(x,y)的邻域上定义的关于f的一种算子。

图像增强处理是对图像进行加工,使其结果对于特定的应用比原始图像更合适的一种处理。
基本灰度变换函数
r和s分别代表处理前后的像素值。
作为关于灰度变换的介绍,考虑图3.3,该图显示了图像增强常用的三类基本函数:线性函数(反转和恒等变换)、对数函数(对数和反对数变换)和幂律函数(n次幂和n次根变换)。恒等函数是最一般的情况,其输出灰度等于输人灰度的变换,在图3.3中包括它仅仅为了完整性考虑。

图像反转

是将像素进行翻转,并不是图像空间反转


对数变换

其中c是一个常数,并假设r≥0。图3.3中对数曲线的形状表明,该变换将输人中范围较窄的低灰度值映射为输出中较宽范围的灰度值,相反地,对高的输人灰度值也是如此。我们]使用这种类型的变换来扩展图像中的暗像素的值,同时压缩更高灰度级的值。反对数变换的作用与此相反。
具有图3.3所示对数函数的一般形状的任何曲线,都能完成图像灰度级的扩展/压缩,但是,下一节讨论的幂律变换对于这个目更为通用。对数函数有个重要特征,即它压缩像素值变化较大的图像的动态范围。像素值有较大动态范围的一个典型应用说明是傅里叶频谱, 这将在第4章中讨论。现在,我们只关注图像的频谱特征。通常,频谱值的范围从0到10%,甚至更高。尽管计算机能毫无问题地处理这一范围的数字,但图像的显示系统通常不能如实地再现如此大范围的灰度值。因而,最终结果是许多重要的灰度细节在典型的傅里叶频谱的显示中丢失了。


幂律(伽马)变换



用于图像获取、打印和显示的各种设备根据幂律来产生响应。
习惯上,幂律方程(幂函数)中的指数称为伽马[故在式(3.2-3)中使用这一符号 ]。**用于校正这些幂律响应现象的处理称为伽马校正。**例如,阴极射线管(CRT)设备有一个灰度-电压响应,该响应是一个指数变化范围约为1.8~ 2.5的幂函数。在图3.6中,用γ= 2.5时的参考曲线,我们看到,这种显示系统产生的图像往往要比期望的图像暗。这个结果在图3.7加以说明。图3.7(a)显示了一幅输 入到监视器的简单灰度斜坡(渐变)图像。如期望的那样,监视器表现了输出比输入暗,如图3.7(b)所示。在这种情况下,伽马校正很简单。我们需要做的只是将图像输入到监视器前进行预处理,即进行s=r(1/25) =r(0.4)变换,结果如图3.7©所示。当输入到相同的监视器时,这一伽马校正过的输入产生外观上接近于原图像的输出,如图3.7(d)所示。类似的分析也适用于其他图像设备,如扫描仪和打印机。唯一的不同是随设备而定的伽马值。




分段线性变换函数
对比度拉伸
最简单的分段线性函数之一是对比度拉伸变换。低对比度图像可由照明不足、成像传感器动态范围太小,甚至在图像获取过程中镜头光圈设置错误引起。对比度拉伸是扩展图像灰度级动态范围的处理,因此,它可以跨越记录介质和显示装置的全部灰度范围。



比特平面分层
像素是由比特组成的数字。例如,在256级灰度图像中,每个像素的灰度是由8比特(也就是1个字节)组成的。代替突出灰度级范围,我们可突出特定比特来为整个图像外观作出贡献。如图3.13说明的那样,一幅8比特图像可考虑为由8个1比特平面组成,其中平面1包含图像中所有像素的最低阶比特,而平面8包含图像中所有像素的最高阶比特。



直方图处理
直方图均衡
将灰度值进行统计,然后进行直方图统计,最后进行均衡化。



直方图匹配(规定化)
有时我们希望处理后的图像具有规定的直方图形状可能更有用。这种用于产生处理后有特殊直方图的方法称为直方图匹配或直方图规定化。




局部直方图处理
对局部图像进行处理。



空间滤波基础
在图3.1中,我们简单解释过,空间滤波器由(1)一个邻域(典型地是一个较小的矩形), (2) 对该邻域包围的图像像素执行的预定义操作组成。滤波产生一个新像素 ,新像素的坐标等于邻域中心的坐标,像素的值是滤波操作的结果。滤波器的中心访问输人图像中的每个像素,就生成了处理(滤波)后的图像。如果在图像像素上执行的是线性操作,则该滤波器称为线性空间滤波器。否则,滤波器就称为非线性空间滤波器。首先,我们重点关注线性滤波器,然后,说明某些简单的非线性滤波器。



空间相关与卷积
在执行线性空间滤波时,必须清楚地理解两个相近的概念。一个是相关,另个是卷积。
相关是滤波器模板移过图像并计算每个位置乘积之和的处理。
卷积的机理相似,但滤波器首先要旋转180。解释这两个概念的区别的最好方法是举例子。 我们从一一个一维示例开始。








线性滤波的向量表示


变换:

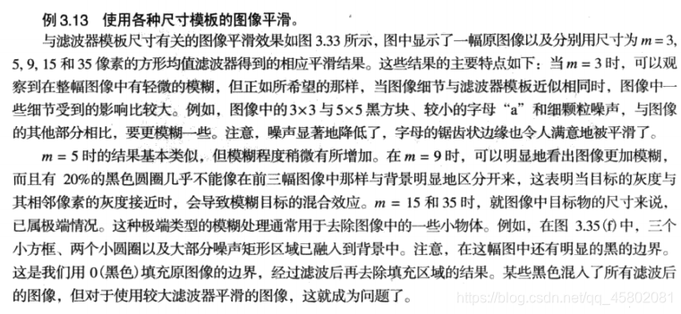
平滑空间滤波器
平滑线性滤波器
平滑线性空间滤波器的输出(响应)是包含在滤波器模板邻域内的像素的简单平均值。这些滤波器有时也称为均值滤波器。正如前节提到的那样,也可以把它们归入低通滤波器。
平滑滤波器的基本概念非常直观。它使用滤波器模板确定的邻域内像素的平均灰度值代替图像中每个像素的值,这种处理的结果降低了图像灰度的“尖锐”变化。由于典型的随机噪声由灰度级的急剧变化组成,因此,常见的平滑处理应用就是降低噪声,


统计排序(非线性)滤波器
统计排序滤波器是一种非线性空间滤波器,这种滤波器的响应以滤波器包围的图像区域中所包含的像素的排序(排队)为基础,然后使用统计排序结果决定的值代替中心像素的值。**这一类中最知名的滤波器是中值滤波器,**正如其名暗示的那样,它是将像素邻域内灰度的中值(在中值计算中包括原像素值)代替该像素的值。中值滤波器的使用非常普遍,这是因为对于- -定类型的随机噪声,它提供了一种优秀的去噪能力,而且比相同尺寸的线性平滑滤波器的模糊程度明显要低。中值滤波器对处理脉冲噪声非常有效,该种噪声也称为椒盐噪声,因为这种噪声是以黑白点的形式叠加在图像上的。


锐化空间滤波器




非锐化掩蔽和高提升滤波



使用一阶微分对(非线性)图像锐化一梯度



331

被折叠的 条评论
为什么被折叠?



