156、基于51单片机的三基色控制仿真设计(PWM,LCD1602)

毕设帮助、开题指导、技术解答(有偿)见文末。

目录

一、设计功能

二、proteus仿真

三、原理图

四、程序源码

五、资料包括


一、设计功能

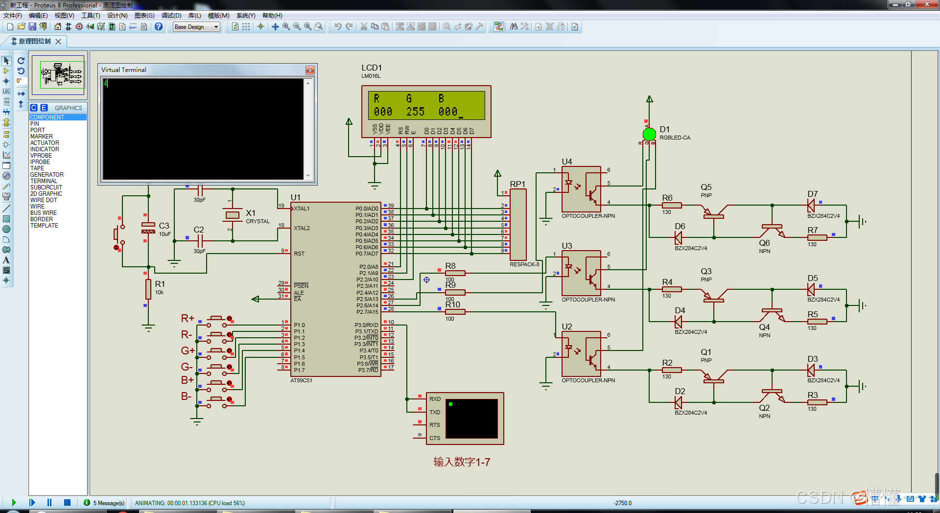
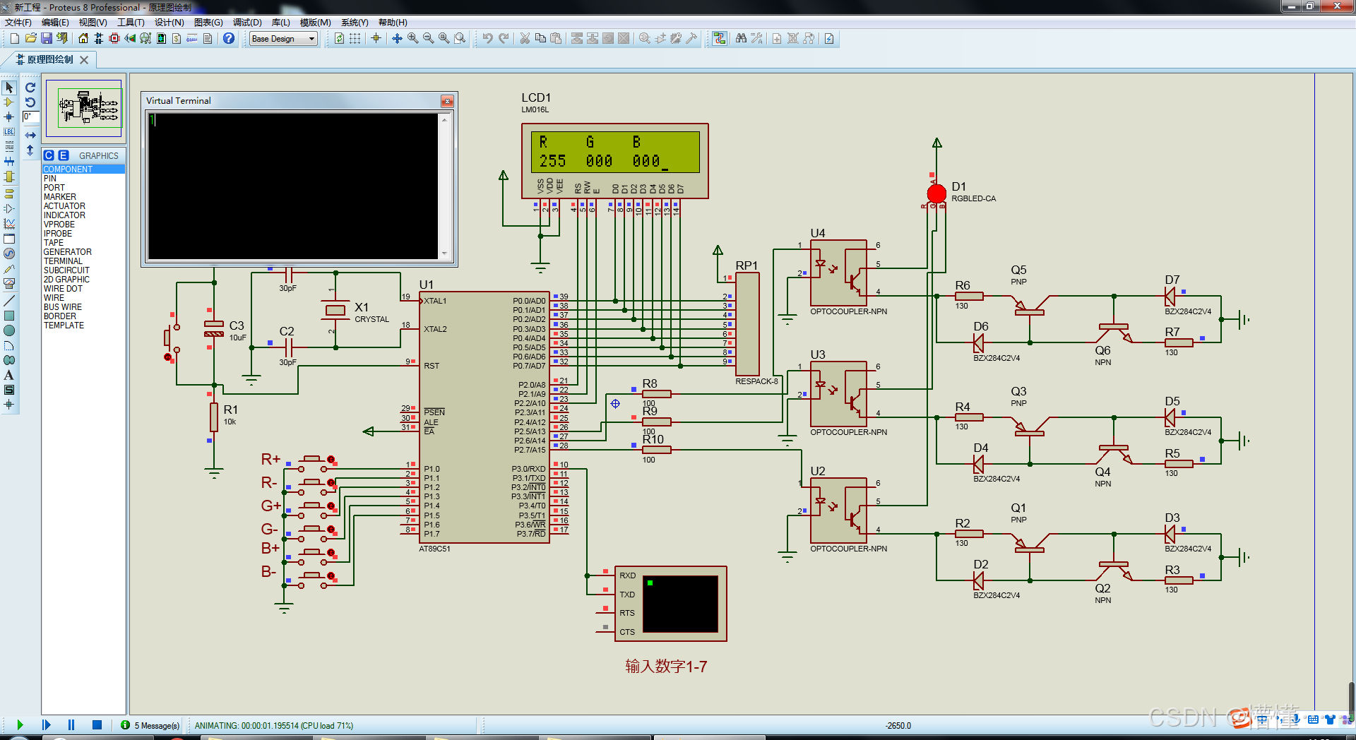
三基色灯控制:

1、按键或串口控制RGB的值,来调整颜色

2、用LCD1602显示RGB值

3、使用PWM输出RGB值

说明:

仿真偶尔会崩溃,重重新仿真即可

仿真速度很慢,很卡。每次按按钮以后大概要等10s左右时间。

二、proteus仿真

三、原理图

四、程序源码

五、资料包括

需要完整的资料可以点击下面的名片,找我要资源压缩包的百度网盘下载地址及提取码。

评论
添加红包

请填写红包祝福语或标题

红包个数最小为10个

红包金额最低5元

当前余额3.43前往充值 >
需支付:10.00
成就一亿技术人!
领取后你会自动成为博主和红包主的粉丝 规则
hope_wisdom
发出的红包
实付
使用余额支付
点击重新获取
扫码支付
钱包余额 0

抵扣说明:

1.余额是钱包充值的虚拟货币,按照1:1的比例进行支付金额的抵扣。
2.余额无法直接购买下载,可以购买VIP、付费专栏及课程。

余额充值