毕设帮助、开题指导、技术解答(有偿)见文末。
目录
一、设计功能
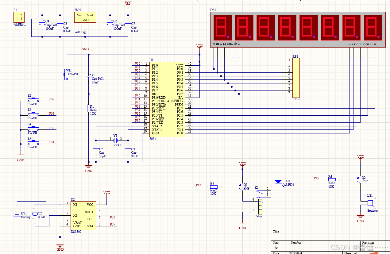
选DS1307型号时钟芯片作为记录时钟/日历,可以读取DS1307芯片上当前的时间。23显示时间采用8位数码管。PO为LED数码管的段码输入端P为位码输入端。设置时间并使用键盘输入时间。四个键的设计和定加下:
- SET键(时间调整设直键):其功能是当该键按下时进入时间调整功能
- ALM键(定时时间设置键):其功能是当该键按下时进入定时时间输入功能
- 十1键:其功能是当该键按下时,被调整位加
- RET键:其功能是当该键按下时,指回下一个要调的
按键的接入方式
- ST键:通过PS口INTO引角接入,中断工作方式
- ALI键:通过PS口INF1引角接入,中断工作方式
- +1键:通过P3口P3.0引角接入,查询工作方式
- RET键:通过P品P3.131角接入,查询工作方式
鸣器为声音信号,按在P1.6脚小功率电磁往电器打开和关闭外部了2C-2F电源来执行此功前,电器触点通过端口P1.7打开和关闭
二、Proteus仿真




三、原理图

四、程序源码

五、资料

需要完整的资料可以点击下面的名片,找我要资源压缩包的百度网盘下载地址及提取码。

被折叠的 条评论
为什么被折叠?



