毕设帮助、开题指导、技术解答(有偿)见文末。
目录
一、设计功能
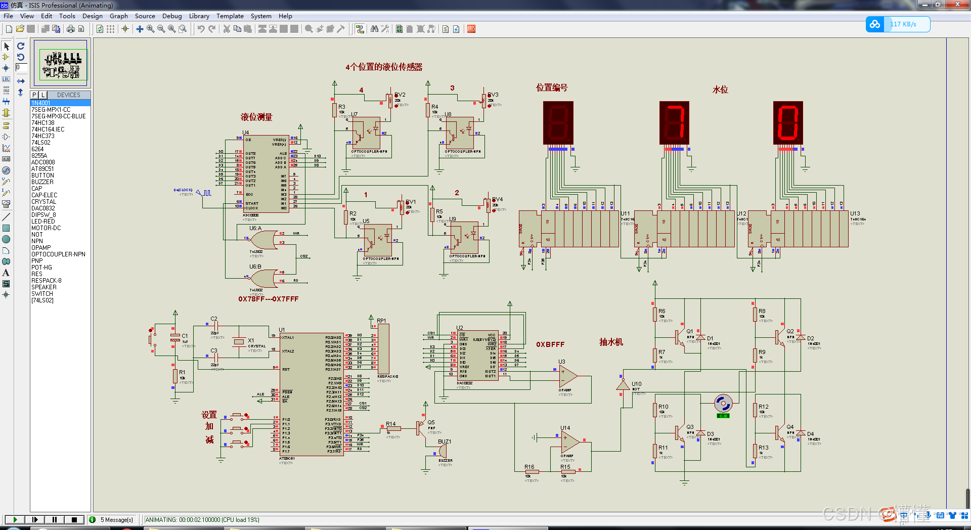
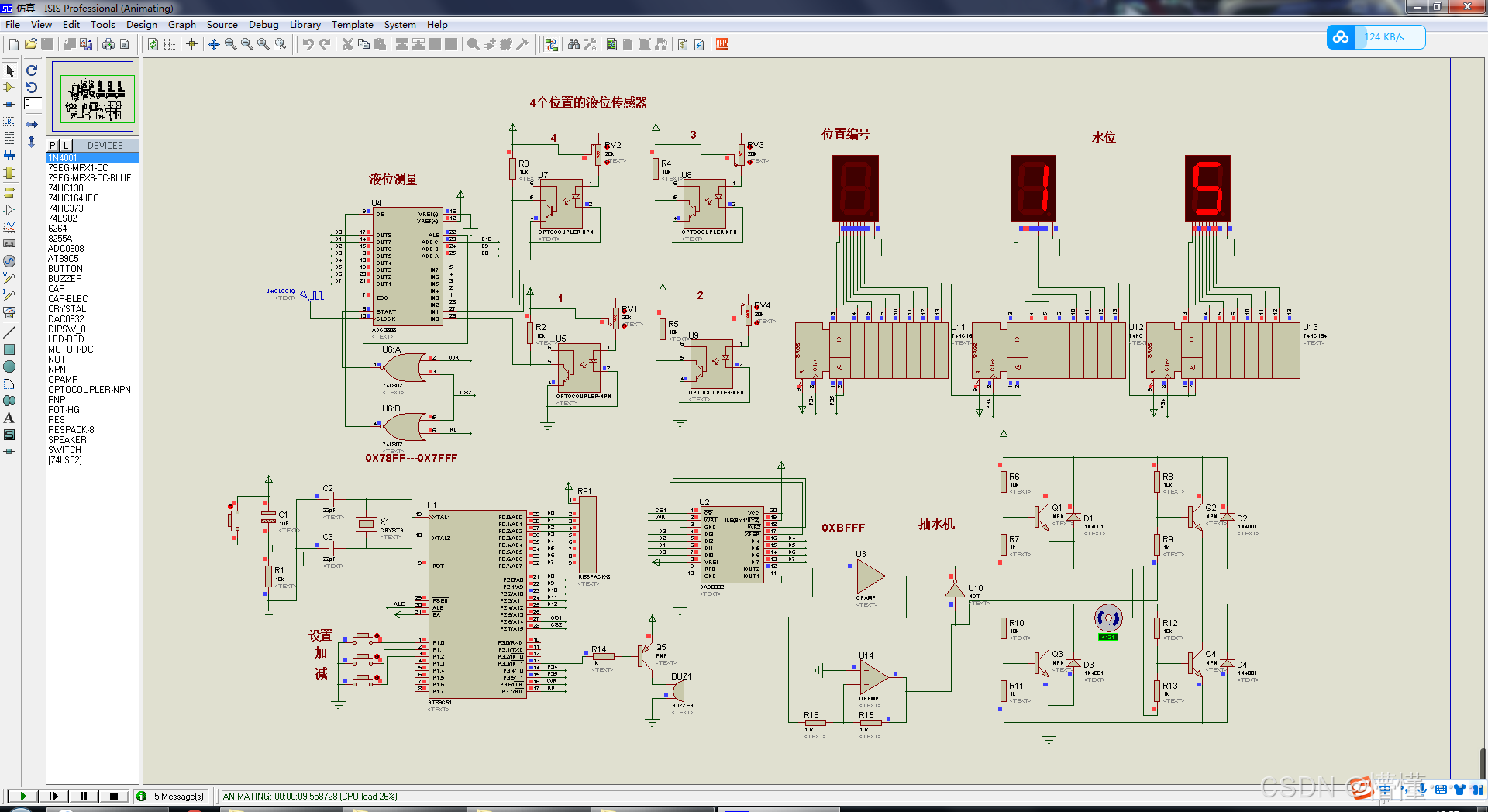
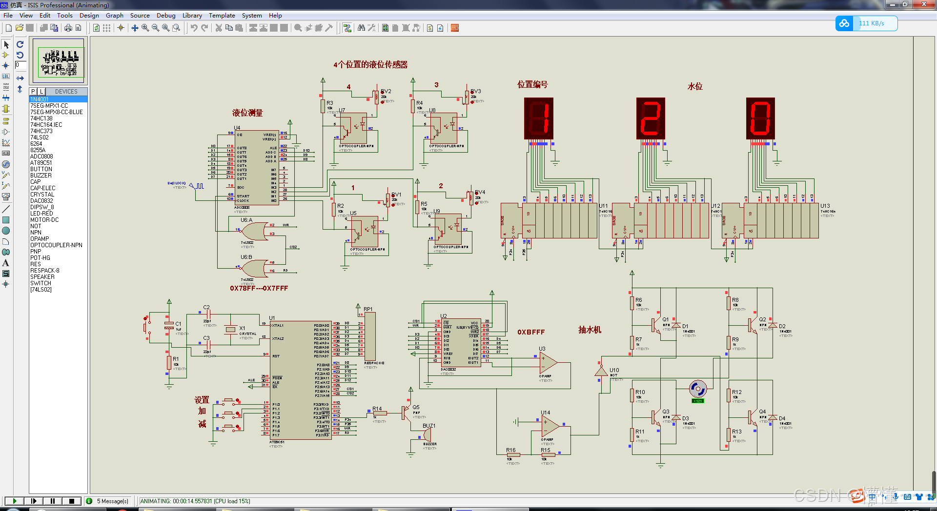
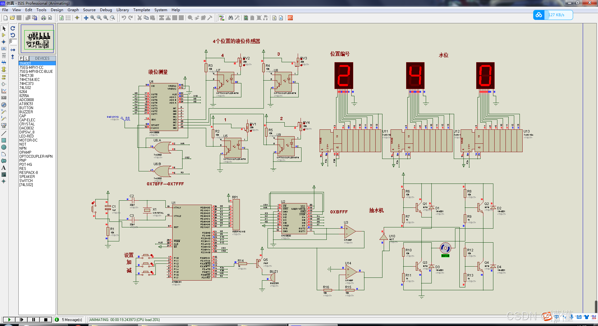
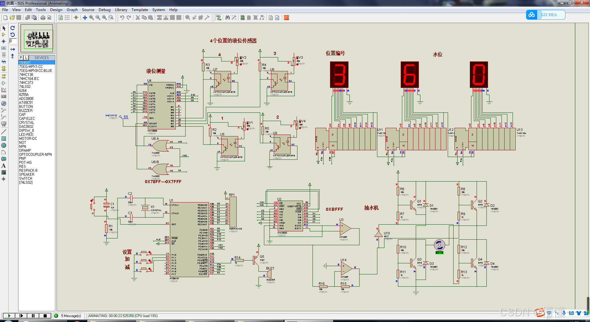
采用高亮二极管和光敏三级管所组成的液位传感器对液面进行控制,通过四对传感器分别安装在现场的四个不同的位置,由上至下测量水体的液位值。并把这四个液位状态通过模数转换器ADC0832传到单片机中,在通过3位七段LED显示器显示出液位的四种状态及报警安全提示。
水位检测是通过四对由高亮二极管和光敏三极管所组成的液位传感器分别安装在四个不同的位置,由上至下四个输出端口分别接单片机的P1.0、P1.1、P1.2、P1.3口,实时对水位进行检测。
当水位到达某一光敏三极管的位置时,其输出端口就向单片机输出高电平;
当水位低于此光敏三极管的位置时,其输出端口就向单片机输出低电平。
由上至下的第一个位置为水位上限报警线,即当水位高于此位置时,开水阀控制系统就会自动报警,提醒工作人员注意,加水电磁阀有可能出故障;
第二个位置是自动停止加水线,即当水位高于此位置时,控制系统会自动关闭加水电磁阀,停止加水;
第三个位置是自动加水线,即当水位低于此位置时,控制系统会自动接通加水电磁阀,开始加水;
第四个位置是水位下限报警线,即当水位低于此位置时,控制系统就会自动报警,提醒工作人员注意。
二、proteus仿真






三、原理图

四、程序源码

五、资料包括

需要完整的资料可以点击下面的名片,找我要资源压缩包的百度网盘下载地址及提取码。

被折叠的 条评论
为什么被折叠?



