毕设帮助、开题指导、技术解答(有偿)见文末。
目录
一、设计功能
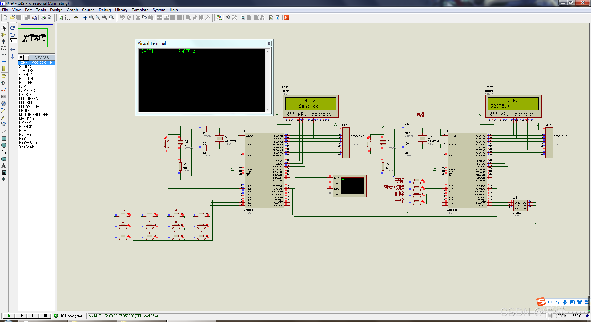
A端通过拨号盘输入一行数字串(长度2-16个),显示在LCD屏上,并可以通过串口将该数字串发送至B端:键盘的*键用于取消输入字符,#键用于启动发送数字串。
B端通过实时监测串口的接收数据,若数据校验满足要求则显示在LCD屏上,若不满足丢掉接收数据且清空LCD屏;按键1用于将接收的数字串存入AT24C02,并显示在LCD屏上,如界面3,数据校验要求最后一个数为前面所有位数字和的个位数。
B端的按键2用于查看已存储的数字串,如界面3:普通按键3用于清楚所有已存储数据。
二、proteus仿真





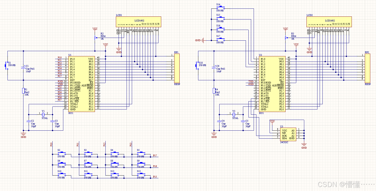
三、原理图

四、程序源码

五、资料包括

需要完整的资料可以点击下面的名片,找我要资源压缩包的百度网盘下载地址及提取码。

被折叠的 条评论
为什么被折叠?



