毕设帮助、开题指导、技术解答(有偿)见文末。
目录
一、设计功能
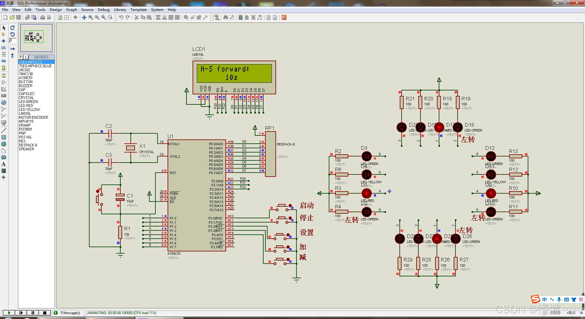
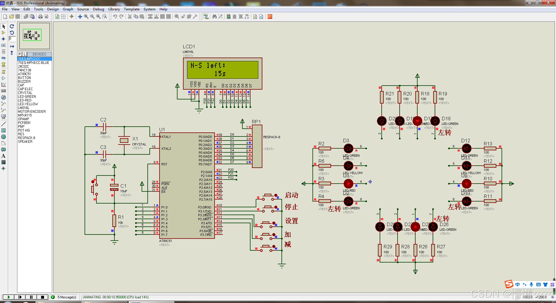
三色交通灯只代表转向指示,全灭表示形式的通行
整个系统具有开启、停止、运行等选项,在停止状态可以进行通行时间的设置;
可以对车辆的通行时间进行设置;
不同类型的通行应可以单独设置,如上下直行和左右直行可以为不同的通行时间
利用LCD1602(LM016L)指示各个路口通行剩余时间以及修改时
二、proteus仿真

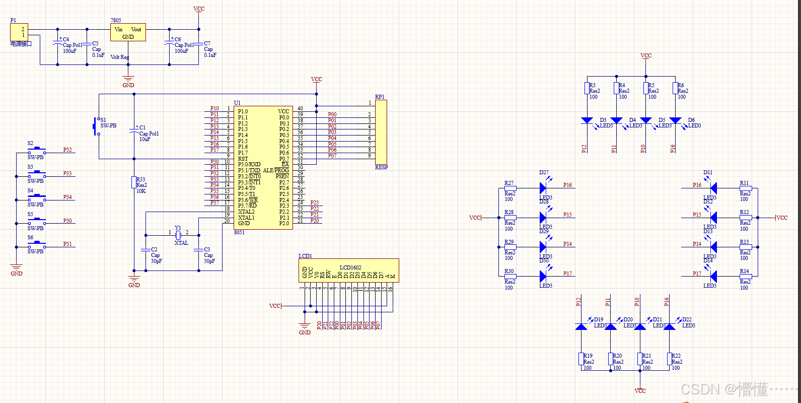
三、原理图

四、程序源码

五、资料包括

需要完整的资料可以点击下面的名片,找我要资源压缩包的百度网盘下载地址及提取码。





被折叠的 条评论
为什么被折叠?



