毕设帮助、开题指导、技术解答(有偿)见文末。
目录
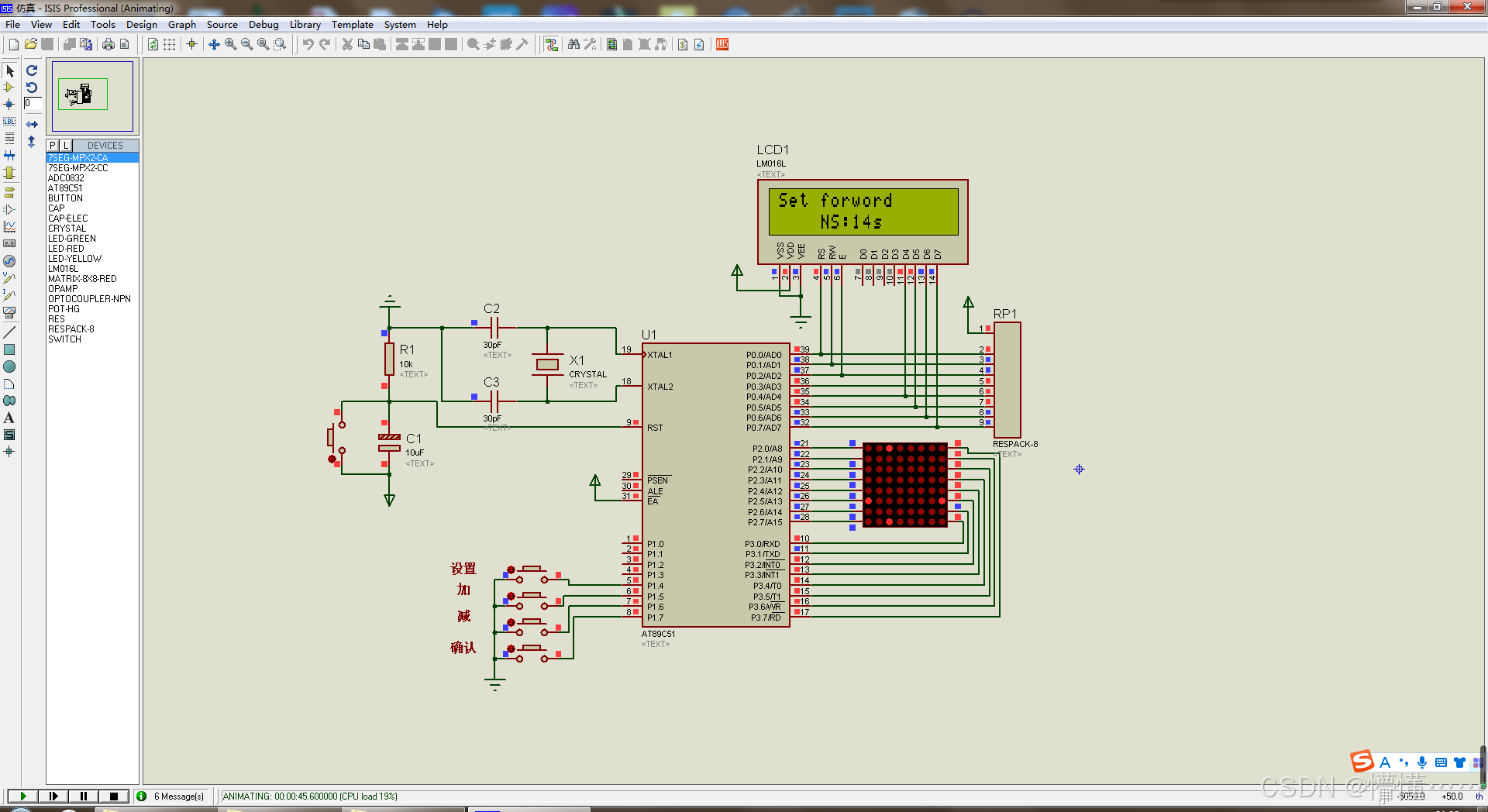
一、设计功能
设计内容总体介绍:
模拟十字路口的交通灯控制,并通过按键更换显示的内容,
硬件电路介绍及IO分配:
本次实验用到的硬件:
1、AT89C51单片机*1
2、LCD 1602液晶显示器*1
3、RESPACK-8 排阻*2
4、MATRIX-8*8-RED*1
5、BUTTON*4
6、晶振电路
7、复位电路
IO分配:
1、XTAL1,XTAL2用于连接晶振电路
2、RST引脚 用于复位电路
3、单片机P1.4,P1.5,P1.6,P1.7 链接四个按钮用来控制LCD的显示
4、单片机P2口和P3口分别连接点阵屏的列和行,用于点阵屏的显示。
5、单片机P0口连接LCD屏的引脚,用于显示时间。
二、proteus仿真




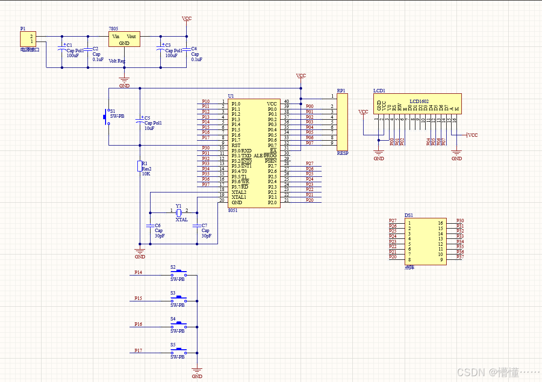
三、原理图

四、程序源码

五、资料包括

需要完整的资料可以点击下面的名片,找我要资源压缩包的百度网盘下载地址及提取码。
1211

被折叠的 条评论
为什么被折叠?



