173、基于51单片机的计算器仿真设计(3位,8255,数码管)

毕设帮助、开题指导、技术解答(有偿)见文末。

目录

一、设计功能

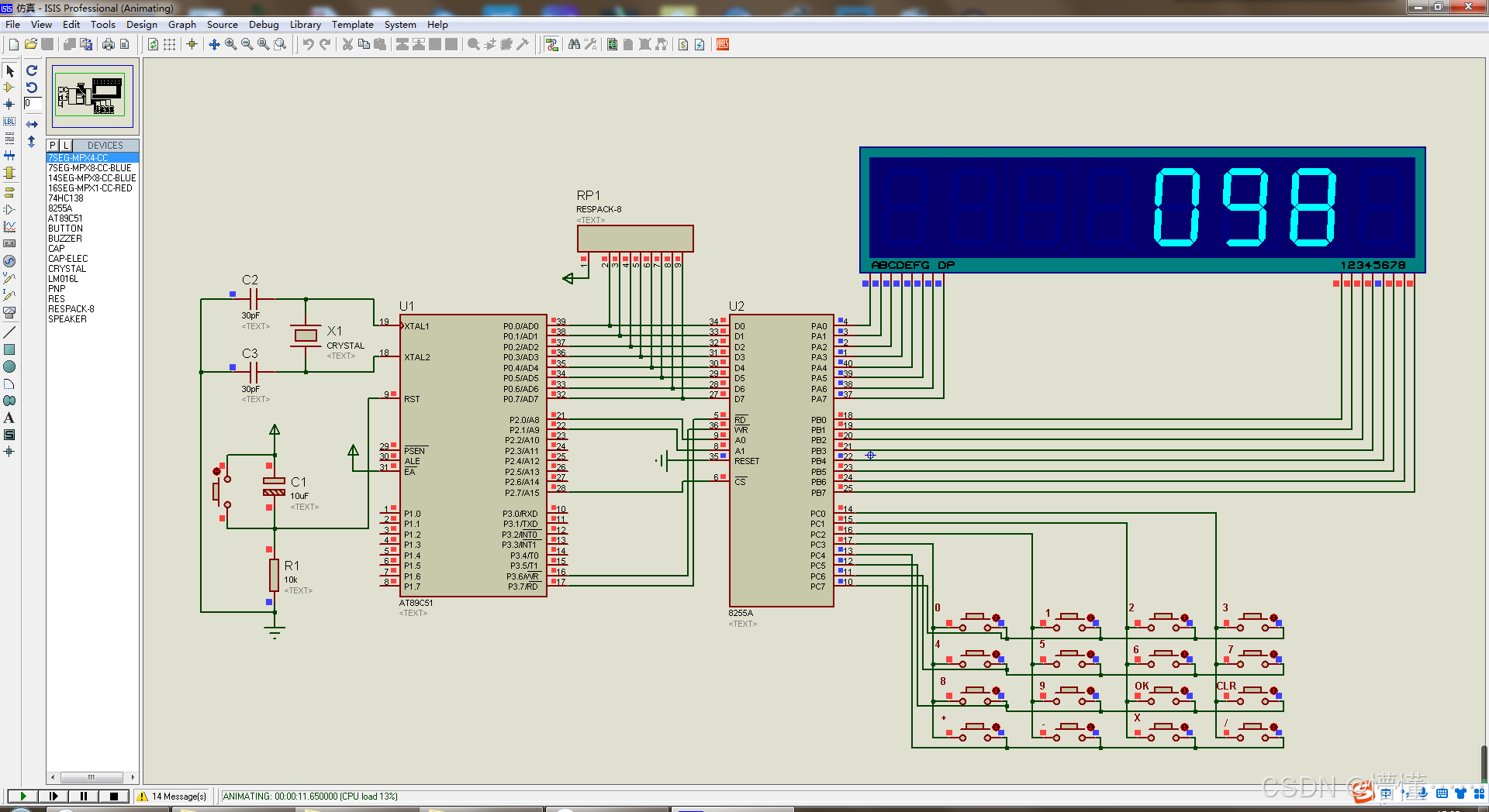
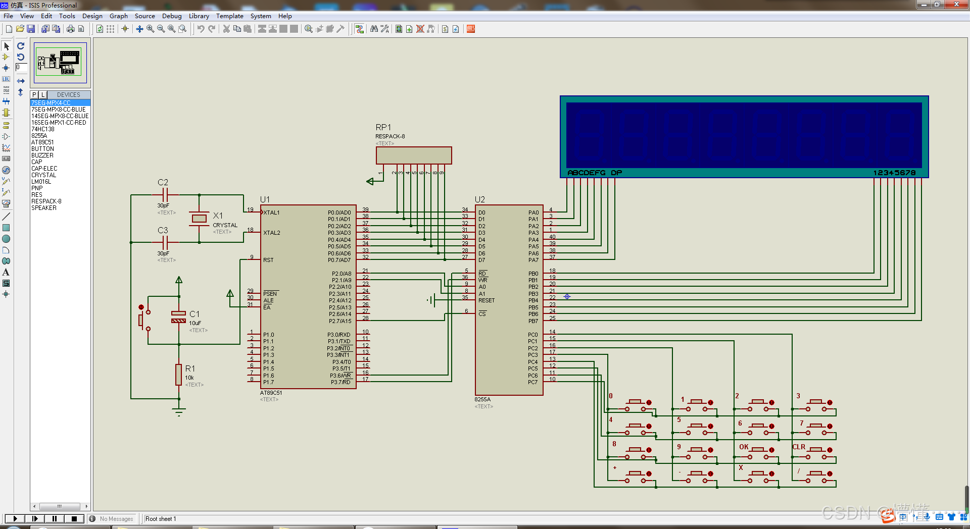
二、proteus仿真

三、原理图

四、程序源码

五、资料包括


一、设计功能

1、能实现三位数的加减乘除。


2、键盘输入计算数据,数码管显示输入值


3、使用8255扩展接线驱动数码管和键盘


二、proteus仿真


三、原理图


四、程序源码


五、资料包括


需要完整的资料可以点击下面的名片,找我要资源压缩包的百度网盘下载地址及提取码。

评论
添加红包

请填写红包祝福语或标题

红包个数最小为10个

红包金额最低5元

当前余额3.43前往充值 >
需支付:10.00
成就一亿技术人!
领取后你会自动成为博主和红包主的粉丝 规则
hope_wisdom
发出的红包
实付
使用余额支付
点击重新获取
扫码支付
钱包余额 0

抵扣说明:

1.余额是钱包充值的虚拟货币,按照1:1的比例进行支付金额的抵扣。
2.余额无法直接购买下载,可以购买VIP、付费专栏及课程。

余额充值