懵懂……
码龄5年
关注
提问 私信
  • 博客:168,830
    168,830
    总访问量
  • 175
    原创
  • 10,886
    排名
  • 1,817
    粉丝
  • 21
    铁粉
  • 学习成就

个人简介:等你有本事了才有资格谈条件

IP属地以运营商信息为准,境内显示到省(区、市),境外显示到国家(地区)
IP 属地:广东省
  • 加入CSDN时间: 2019-12-16
博客简介:

qq_46030545的博客

查看详细资料
  • 原力等级
    成就
    当前等级
    4
    当前总分
    709
    当月
    4
个人成就
  • 获得2,406次点赞
  • 内容获得23次评论
  • 获得2,965次收藏
创作历程
  • 175篇
    2024年
成就勋章
TA的专栏
  • 51单片机
    74篇
  • 仿真
    69篇
  • STM32
    31篇
TA的推广
兴趣领域 设置
  • 前端
    javascriptcsses6
  • 学习和成长
    面试
创作活动更多

AI大模型如何赋能电商行业,引领变革?

如何使用AI技术实现购物推荐、会员分类、商品定价等方面的创新应用?如何运用AI技术提高电商平台的销售效率和用户体验呢?欢迎分享您的看法

186人参与 去创作
  • 最近
  • 文章
  • 代码仓
  • 资源
  • 问答
  • 帖子
  • 视频
  • 课程
  • 关注/订阅/互动
  • 收藏
搜TA的内容
搜索 取消

175、基于51单片机的消毒器仿真设计(温度,消毒,烘干)

毕设帮助、开题指导、技术解答(有偿)见文末。
原创
发布博客 2024.10.08 ·
468 阅读 ·
9 点赞 ·
0 评论 ·
5 收藏

174、基于51单片机的自动门仿真设计(红外,步进电机,LCD1602)

毕设帮助、开题指导、技术解答(有偿)见文末。
原创
发布博客 2024.10.08 ·
341 阅读 ·
4 点赞 ·
0 评论 ·
4 收藏

173、基于51单片机的计算器仿真设计(3位,8255,数码管)

毕设帮助、开题指导、技术解答(有偿)见文末。
原创
发布博客 2024.10.04 ·
646 阅读 ·
2 点赞 ·
0 评论 ·
3 收藏

172、基于51单片机的交通灯仿真设计(紧急,放行,调时)

毕设帮助、开题指导、技术解答(有偿)见文末。
原创
发布博客 2024.10.04 ·
558 阅读 ·
9 点赞 ·
0 评论 ·
2 收藏

171、基于51单片机的充电桩仿真设计(简易)

毕设帮助、开题指导、技术解答(有偿)见文末。
原创
发布博客 2024.10.03 ·
172 阅读 ·
6 点赞 ·
0 评论 ·
3 收藏

170、基于51单片机的温度测量仿真设计(PT100,ADC0804,数码管,串口)

毕设帮助、开题指导、技术解答(有偿)见文末。
原创
发布博客 2024.10.03 ·
439 阅读 ·
1 点赞 ·
0 评论 ·
0 收藏

169、基于51单片机的交通灯仿真设计(点阵,左拐直行,调时,LCD1602)

毕设帮助、开题指导、技术解答(有偿)见文末。
原创
发布博客 2024.10.03 ·
478 阅读 ·
8 点赞 ·
0 评论 ·
5 收藏

168、基于51单片机的交通灯仿真设计(LCD1602,左拐,独立按键)

毕设帮助、开题指导、技术解答(有偿)见文末。
原创
发布博客 2024.10.03 ·
438 阅读 ·
3 点赞 ·
0 评论 ·
4 收藏

167、基于51单片机的双机通信仿真设计(LCD1602,存储,矩阵键盘)

毕设帮助、开题指导、技术解答(有偿)见文末。
原创
发布博客 2024.10.03 ·
419 阅读 ·
5 点赞 ·
0 评论 ·
4 收藏

166、基于51单片机的报警器仿真设计(温度,烟雾,红外)

毕设帮助、开题指导、技术解答(有偿)见文末。
原创
发布博客 2024.10.02 ·
277 阅读 ·
6 点赞 ·
0 评论 ·
5 收藏

165、基于51单片机的风扇仿真设计(温控档位,LCD1602,步进电机)(程序+仿真+原理图+流程图+元件清单等)

毕设帮助、开题指导、技术解答(有偿)见文末。
原创
发布博客 2024.10.02 ·
329 阅读 ·
5 点赞 ·
0 评论 ·
4 收藏

164、基于51单片机的门控制仿真设计(开关,报警)(程序+仿真+流程图+原理图+元件清单等)

毕设帮助、开题指导、技术解答(有偿)见文末。
原创
发布博客 2024.09.04 ·
404 阅读 ·
3 点赞 ·
0 评论 ·
0 收藏

163、基于51单片机的交通灯仿真设计(丁字路,左右拐,数码管,独立按键)(程序+仿真+流程图+原理图+元件清单等)

毕设帮助、开题指导、技术解答(有偿)见文末。
原创
发布博客 2024.09.04 ·
301 阅读 ·
9 点赞 ·
0 评论 ·
3 收藏

162、基于51单片机的智能家居仿真设计(窗帘、报警、灯光、空调)(程序+仿真+流程图+原理图+元件清单等)

毕设帮助、开题指导、技术解答(有偿)见文末。
原创
发布博客 2024.09.03 ·
477 阅读 ·
3 点赞 ·
0 评论 ·
2 收藏

161、基于51单片机的电阻测量仿真设计(LTC1864,恒流源)(程序+仿真+流程图+原理图+元件清单等)

毕设帮助、开题指导、技术解答(有偿)见文末。
原创
发布博客 2024.09.03 ·
564 阅读 ·
10 点赞 ·
0 评论 ·
3 收藏

160、基于51单片机的自动调光灯仿真设计(光照,超声波距离)(程序+仿真+流程图+原理图+元件清单等)

毕设帮助、开题指导、技术解答(有偿)见文末。
原创
发布博客 2024.09.03 ·
568 阅读 ·
2 点赞 ·
0 评论 ·
1 收藏

159、基于51单片机的温湿度报警仿真设计(HS1101,DS18B20,数码管)(程序+仿真+流程图+原理图+元件清单等)

需要完整的资料可以点击下面的名片,找我要资源压缩包的。毕设帮助、开题指导、技术解答(有偿)见文末。3、设置报警上下限,数值过限报警。2、使用HS1101测量湿度。4、将测量结果通过串口发送。
原创
发布博客 2024.09.03 ·
400 阅读 ·
1 点赞 ·
0 评论 ·
0 收藏

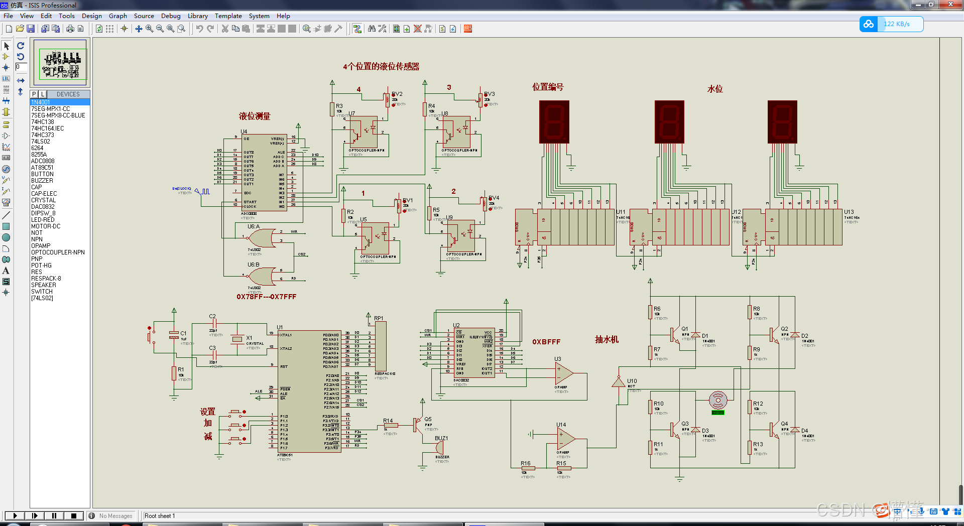
158、基于51单片机的水位控制仿真设计(4点位,数码管,扩展接线)(程序+仿真+流程图+原理图+元件清单等)

毕设帮助、开题指导、技术解答(有偿)见文末。
原创
发布博客 2024.09.03 ·
435 阅读 ·
7 点赞 ·
0 评论 ·
2 收藏

157、基于51单片机的插座仿真设计(简易,定时,数码管)(程序+仿真+流程图+原理图+元件清单等)

毕设帮助、开题指导、技术解答(有偿)见文末。一、设计功能选型号作为记录时钟/日历,可以读取DS1307芯片上当前的时间。23显示时间采用8位。PO为的段码输入端P为位码输入端。设置时间并使用键盘输入时间。按键的接人万式鸣器为声音信号,按在P1.6脚小功率电磁往电器打开和关闭外部了2C-2F来执行此功前,电器触点通过端口P1.7打开和关团二、Proteus仿真三、原理图四、程序源码。
原创
发布博客 2024.09.03 ·
644 阅读 ·
4 点赞 ·
0 评论 ·
4 收藏

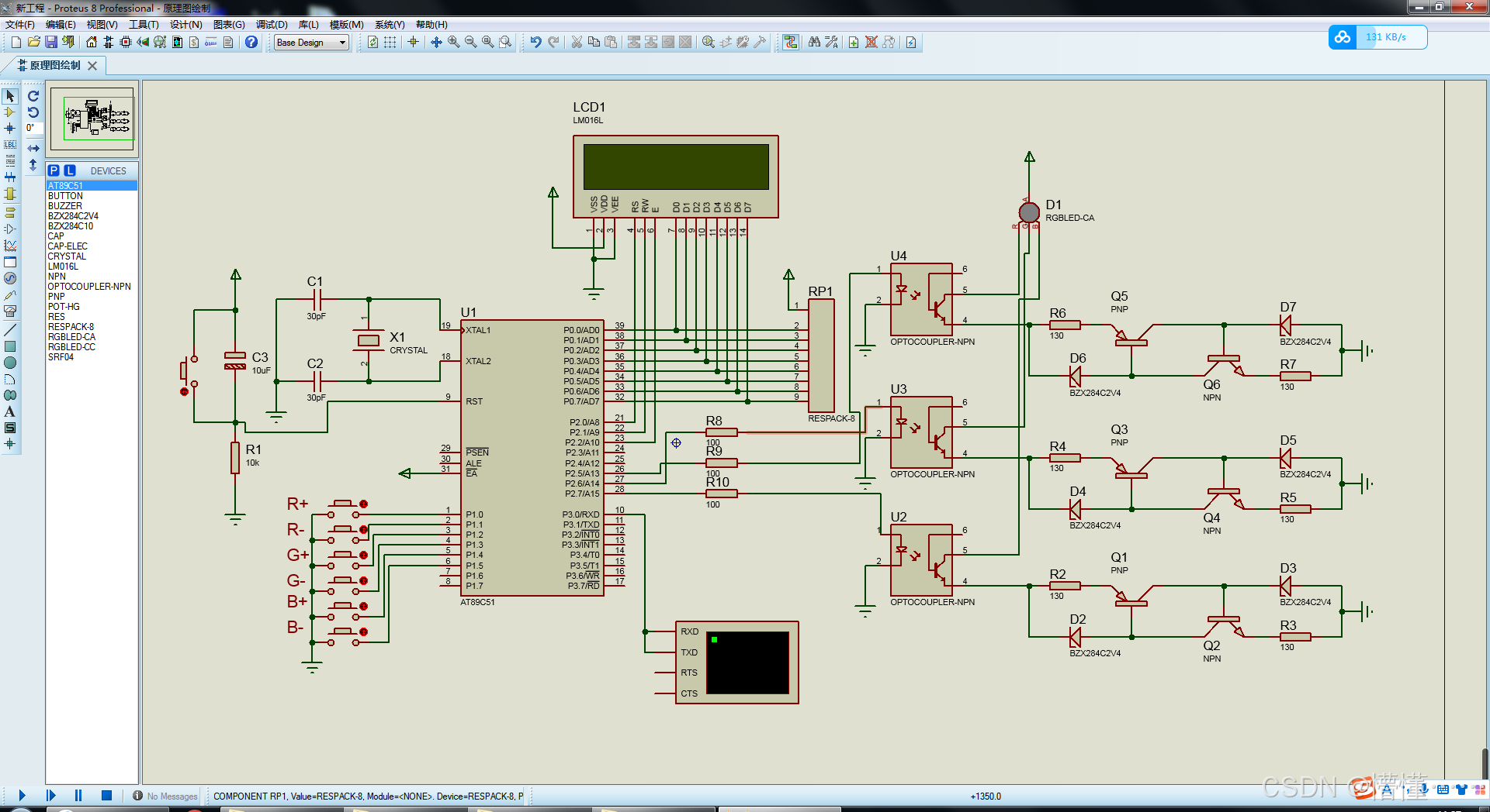
156、基于51单片机的三基色控制仿真设计(PWM,LCD1602)

需要完整的资料可以点击下面的名片,找我要资源压缩包的百度网盘下载地址及提取码。仿真速度很慢,很卡。每次按按钮以后大概要等10s左右时间。毕设帮助、开题指导、技术解答(有偿)见文末。仿真偶尔会崩溃,重重新仿真即可。3、使用PWM输出RGB值。
原创
发布博客 2024.09.03 ·
633 阅读 ·
2 点赞 ·
0 评论 ·
4 收藏
加载更多