喵喵在此
码龄5年
关注
提问 私信
  • 博客:6,759
    6,759
    总访问量
  • 8
    原创
  • 211,927
    排名
  • 96
    粉丝
  • 0
    铁粉

个人简介:本科信息资源管理丨情报学硕士

IP属地以运营商信息为准,境内显示到省(区、市),境外显示到国家(地区)
IP 属地:吉林省
  • 加入CSDN时间: 2020-01-09
博客简介:

qq_46168287的博客

查看详细资料
  • 原力等级
    当前等级
    1
    当前总分
    87
    当月
    1
个人成就
  • 获得21次点赞
  • 内容获得5次评论
  • 获得52次收藏
创作历程
  • 1篇
    2024年
  • 7篇
    2023年
成就勋章
TA的专栏
  • 数据分析师技能案例
    1篇
  • Excel实战任务迭代
    1篇
  • python小白进阶之路
    1篇
兴趣领域 设置
  • Python
    pythonpandaspip
  • 后端
    sql爬虫后端
  • 人工智能
    数据挖掘人工智能
创作活动更多

2024 博客之星年度评选报名已开启

博主的专属年度盛宴,一年仅有一次!MAC mini、大疆无人机、华为手表等精美奖品等你来拿!

去参加
  • 最近
  • 文章
  • 代码仓
  • 资源
  • 问答
  • 帖子
  • 视频
  • 课程
  • 关注/订阅/互动
  • 收藏
搜TA的内容
搜索 取消

git是什么,为什么,如何使用

git是个版本管理工具。除git之外还有很多工具可以做版本管理。版本管理工具类似于一个档案馆。每次提交就相当于留下一个纸质档案,因此很好回溯查看和对比。分布式就是每个人都有一个自己的档案馆。集中式例如svn,就是只有一个档案馆。
原创
发布博客 2024.06.11 ·
366 阅读 ·
3 点赞 ·
0 评论 ·
7 收藏

citespace使用流程(自用)

然后再新建项目,选好data和project就可以了。四个文件夹建好,将下载好的Refworks数据。download_xxxx(这个自己定),放到文件夹input中,进行格式转化。然后将处理好的数据放到data中。
原创
发布博客 2023.12.26 ·
569 阅读 ·
9 点赞 ·
1 评论 ·
7 收藏

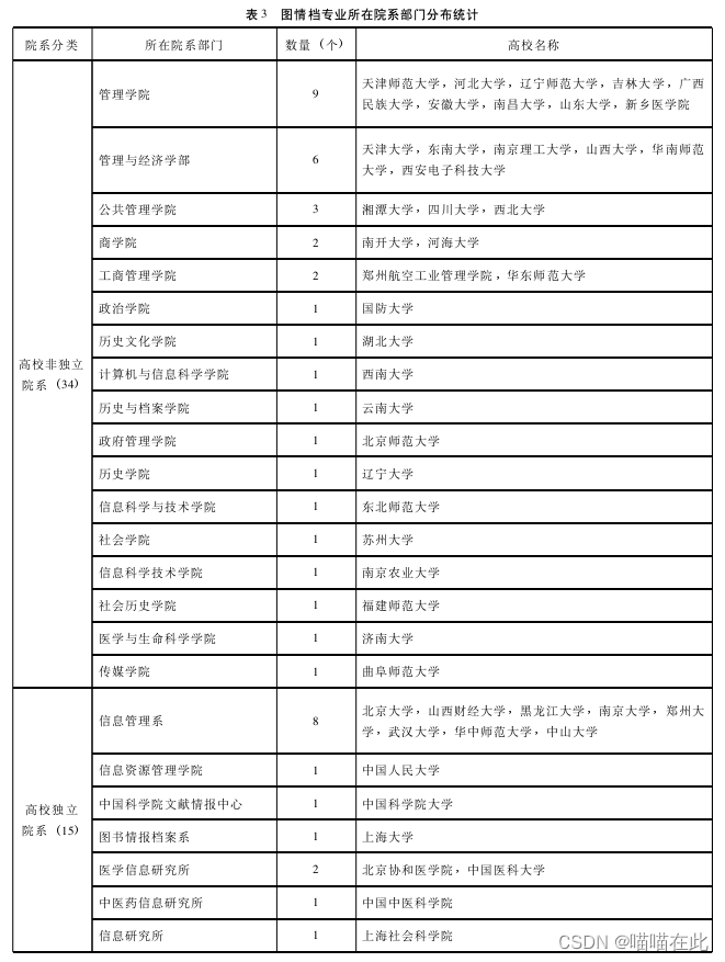
2019年图情档专业大学院系一览

1]杨文霞,吴海媛. 我国图书情报与档案管理硕士研究生教育现状分析[J]. 图书馆学研究, 2020, (19): 10-19.
原创
发布博客 2023.06.04 ·
99 阅读 ·
0 点赞 ·
1 评论 ·
0 收藏

2019年图情档招生情况

2019年图情档招生情况
原创
发布博客 2023.06.04 ·
118 阅读 ·
0 点赞 ·
1 评论 ·
0 收藏

《信息用户与服务》第四版目录 胡昌平、胡潜、邓胜利著

P315/基于用户的认知体验提出给个性化信息导航的设计方案/基于用户认知和信息构建的导航设计要素与实现���⭐。咨询服务/文献咨询服务/文献信息咨询/参考咨询服务。/信息集成服务的主要形式/用户为中心的信息集成服务。/网络环境下实现交互式信息服务的主要方法P319。个性化信息定制服务的基本形式和组织流程。新的信息环境下交互式信息服务的推进方式。开展信息服务与用户研究的主要方法。从用户的角度看,信息服务的要求为。/用户对信息服务的要求P233。个性化服务的信息资源组织目标。个性化服务的信息资源组织原则。
原创
发布博客 2023.04.21 ·
1191 阅读 ·
0 点赞 ·
2 评论 ·
1 收藏

excel任务迭代案例一

直播公司排期表记录,公司需要计算每周的排期场次与直播时长。直播根据时间可分为两小时短场直播和四小时长场直播。直播根据直播内容可分为内容场(主分享知识的场次,红色),普通带货场(主带货的场次,无色),投放带货场(已经投放流量的带货场,蓝色)。被划去的属于未直播的场次。每周有三个账号的排期表,每周更新一次。数据为虚拟数据。
原创
发布博客 2023.03.02 ·
861 阅读 ·
0 点赞 ·
0 评论 ·
0 收藏

python从excel中抽取数据

如果用loc函数的话需要写两个列表,因为它有两个参数,前一个是行,后一个是列。前一个参数可以用:代替,然后列表和列表要嵌套才能输出列数。iloc是直接用0,1,2索引进行抽取数据的。直接用df. 就可以抽取。loc是用自己设定的索引来抽取数据。就是把:换成你想要的行。
原创
发布博客 2023.03.02 ·
2030 阅读 ·
0 点赞 ·
0 评论 ·
20 收藏

中文编码声明错误解决方案

SyntaxError: Non-UTF-8 code starting with '\xcf' in file C:\pyproject\目录\demo1.py on line 2, but no encoding declared;就是说在有中文的python文件中,要有中文编码的声明,utf-8是中文声明,它包含在gbk中,这个错误的翻译是,文件第2行中以“Ixcf”开头的非utf -8代码,但没有声明编码;注:要在中文之前写中文的编码声明,因此建议在整个代码的第一行。
原创
发布博客 2023.02.09 ·
801 阅读 ·
0 点赞 ·
0 评论 ·
1 收藏