2024年河北省职业院校技能大赛 网络系统管理赛项 网络构建
任务描述
CII集团公司业务不断发展壮大,为适应IT行业技术飞速发展,满足公司业务发展需要,集团公司决定建设广州总部、吉林分部的信息化网络。你做为火星公司网络工程师前往CII集团完成网络规划与建设任务。
任务清单
(一)基础配置
1.根据附录1、附录2,配置设备接口信息。
2.所有交换机和无线控制器开启SSH服务,用户名密码分别为admin、admin1234;密码为明文类型,特权密码为admin。
3.交换机配置SNMP功能,向主机172.16.0.254发送Trap消息版本采用V2C,读写的Community为“Test”,只读的Community为“public”,开启Trap消息。
(二)有线网络配置
1.在全网Trunk链路上做VLAN修剪。
2.为隔离部分终端用户间的二层互访,在交换机S1/S2的Gi0/5-Gi0/16端口启用端口保护。
3.要求在吉林分部接入设备S1/S2进行防环处理。具体要求如下:终端接口开启BPDU防护不能接收 BPDU报文;终端接口下开启 RLDP防止环路,检测到环路后处理方式为 Shutdown-Port;连接终端的所有端口配置为边缘端口;如果端口被 BPDU Guard检测进入 Err-Disabled状态,再过 300 秒后会自动恢复(基于接口部署策略),重新检测是否有环路。
4.在交换机S3、S4上配置DHCP中继,对VLAN10内的用户进行中继,使得本部PC1用户使用DHCP Relay方式获取IP地址。具体要求如下:DHCP服务器搭建于VSU上,地址池命名为Pool_VLAN10,DHCP对外服务使用loopback 0地址;为了防御动态环境局域网伪DHCP服务欺骗,在S1、S2交换机部署DHCP Snooping功能。
5.为了防止伪 IP 源地址攻击, 导致出口路由器会话占满,要求S1交换机部署端口安全,接口Gi0/1只允许PC1通过。
6.在吉林分部交换机S1、S2、S3、S4上配置MSTP防止二层环路;要求所有数据流经过S4转发,S4失效时经过S3转发。所配置的参数要求如下:region-name为test;revision版本为1;S3作为实例中的从根, S4作为实例中的主根;主根优先级为4096,从根优先级为8192;在S3和S4上配置VRRP,实现主机的网关冗余,所配置的参数要求如表1;S3、S4各VRRP组中高优先级设置为150,低优先级设置为120。
| *VLAN* | *VRRP备份组**号(**VRID)* | *VRRP虚拟IP* |
|---|---|---|
| VLAN10 | 10 | 192.1.10.254 |
| VLAN20 | 20 | 192.1.20.254 |
| VLAN30 | 30 | 192.1.30.254 |
| VLAN100(交换机间) | 100 | 192.1.100.254 |
7.S6和S7间部署虚拟化,其中S7为主,S6为备;规划S6和S7间的Gi0/48端口作为双主机检测链路,配置基于BFD的双主机检;主设备:Domain id:1,switch id:2,priority 150, description: S6000-2;备设备:Domain id:1,switch id:1,priority 120, description: S6000-1。
8.广州总部与吉林分部内网均使用OSPF协议组网,访问互联网均使用默认路由。具体要求如下:总部S5、AC1、AC2、EG1间运行OSPF,进程号为10;吉林分部EG2、S3、S4、S6/S7间运行OSPF,进程号为10; 要求业务网段中不出现协议报文;要求所有路由协议都发布具体网段;为了管理方便,需要发布Loopback地址;优化OSPF相关配置,以尽量加快OSPF收敛;重发布路由进OSPF中使用类型1。
9.吉林分部部署IPV6网络实现内网IPV6终端通过无状态自动从网关处获取地址;
10.在S3和S4上配置VRRP for IPv6,实现主机的IPv6网关冗余;VRRP与MSTP的主备状态与IPV4网络一致;IPV6地址规划如下表2:

11.由于公司在吉林设有分部。为总部及分部之间互联互通,申请运营商专线业务。针对运营商组网部署要求如下:R1、R2、R3直连接口封装PPP协议,部署IGP中OSPF动态路由进程号为20,实现直连网段互联互通。
12.R1、R2、R3间部署BGP联盟,联盟AS号为100, 使用Loopback接口建立Peer;R1与R2的成员AS号为64512,R3的成员AS号为64523。
13.运营商R1、R2、R3各自通告EG1、EG2的直连网段到BGP中,以汇总B段静态路由的方式进行发布,当运营商路由器与EG直连链路断开时,可通过其他路由器与EG互通。
14.考虑到数据分流及负载均衡的目的,具体要求如下:可通过修改OSPF 路由COST达到分流的目的,且其值必须为5或10;吉林分部有线IPV4用户与互联网互通主路径规划为:S4-S7-EG2;主链路故障时可无缝切换到备用链路上。
(三)无线网络配置
CII集团公司拟投入9.5万元(网络设备采购部分),项目要求重点覆盖楼层、走廊和办公室。平面布局如图1所示。

1.绘制AP点位图(包括:AP型号、编号、信道等信息,其中信道采用2.4G的1、6、11三个信道进行规划)。
2.使用无线地勘软件,输出AP点位图的2.4G频道的信号仿真热图(仿真信号强度要求大于-65db)。
3.根据表3无线产品价格表,制定该无线网络工程项目设备的预算表。

4.使用S5作为广州总部无线用户和无线AP的DHCP 服务器。
5.创建财务部内网 SSID 为 test-CW_XX(XX现场提供),WLAN ID 为1;创建研发部内网 SSID 为 test-YF_XX(XX现场提供),WLAN ID 为2。
6.AP-Group为ZB,内网无线用户关联SSID后可自动获取地址。
7.本部AC1为主用,AC2为备用。AP与AC1、AC2均建立隧道,当AP与AC1失去连接时能无缝切换至AC2并提供服务。
8.研发部用户接入无线网络时需要采用WPA2加密方式,加密密码为XX(现场提供);
9.启用白名单校验,仅放通PC2无线终端。
10.要求内网无线网络均启用集中转发模式。
11.为了保障本部每个用户的无线体验,针对WLAN ID 1下的每个用户的下行平均速率为 800KB/s ,突发速率为1600KB/s。
12.配置AP3最大带点人数为30人。
13.通过时间调度,要求每周一至周五的21:00至23:30期间关闭研发部无线服务。
14.设置AP2最小接入信号强度为-65dBm。
15.关闭低速率(11b/g 1M、2M、5M,11a 6M、9M)应用接入。
(四)出口网络配置
1.出口网关及出口路由器上进行NAT配置实现总部与分部的所有用户(ACL 110)均可访问互联网,通过NAPT方式将内网用户IP地址转换到互联网接口上。
2.广州总部EG1针对访问外网WEB流量限速每IP 1000Kbps,内网WEB总流量不超过50Mbps(策略名称WEB)。
3.广州总部EG1基于网站访问、邮件收发、IM聊天、论坛发帖、搜索引擎多应用启用审计功能。
4.广州总部EG1周一到周五工作时间09:00-17:00(命名为work)阻断并审计P2P应用软件使用(策略名称P2P)。
5.为了实现总部与分部互访数据的安全性,要求使用IPSec对总部到分部的数据流进行加密ACL(编号为101)。为此规划如下:要求使用动态隧道主模式,预共享密码为 test,加密认证方式为 ESP-3DES、ESP-MD5-HMAC,DH使用组2;总分机构间数据通信及加密通过运营商R1联通节点作为中转设备;总部无线IPV4用户与分部IPV4用户互通主路径规划为:AC1-S5-EG1-EG2-S7-S4-S1/S2(EG1/EG2间运行VPN隧道)。
6.本部与分部用户数据流匹配EG内置联通、电信与教育地址库,实现访问联通资源走联通线路,访问电信资源走电信线路,访问教育网资源走教育网线路。
6.除联通、电信、教育资源之外默认所有数据流在三条线路间进行负载转发。
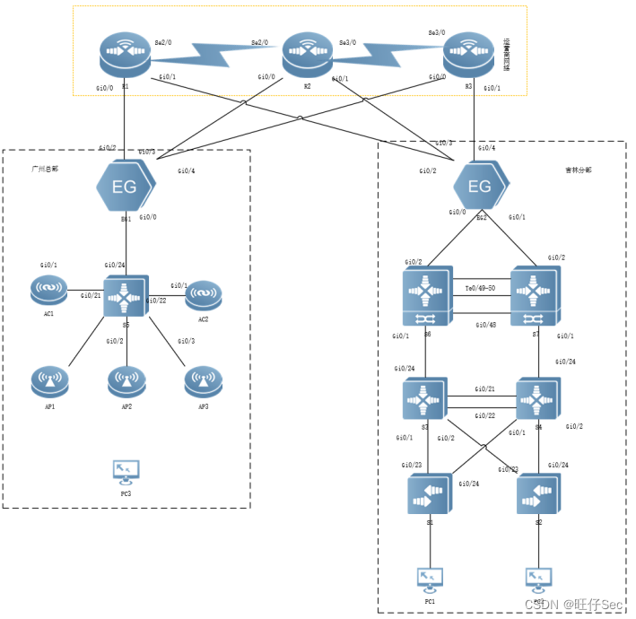
附录1:拓扑图

附录2:地址规划表


本文详细描述了2024年河北省职业院校技能大赛网络系统管理赛项的网络构建过程,涉及基础配置、有线与无线网络配置、出口网络配置,包括设备接口设置、安全策略、VLAN管理、MSTP、DHCP中继、IPSec加密以及NAT和审计功能等。
598

被折叠的 条评论
为什么被折叠?



