模拟电子基础三--集成运算放大电路
前言:本章为知识的简单复习,适合于硬件设计学习前的知识回顾,不适合运用于考试
一、集成运算放大器
1.1 定义、组成与性能
①定义
集成运算放大器是一种具有很高放大倍数的多级直接耦合放大电路。是发展最早、应用最广泛的一种模拟集成电路。
特点:高增益、高可靠性、低成本、小尺寸
②组成
从原理上说,集成运放实质上是一个具有高电压增益、高输入电阻和低输出电阻的直接耦合多级放大电路。集成运放其内部电路一般由
输入级、中间级、输出级和偏置电路四部分组成,对于高性能、高精度等特殊集成运放,还要增加有关部分的单元电路,如温度控制电路、温度补偿电路、内部补偿电路、过流或过热保护电路、限流电路、稳压电路等。
③性能
- 开环差模电压增益: β-放大倍数(值无穷大,几万倍到几十万倍)
- 输入失调电压:当Uo输出电压为0时,U+ - U-的值一般为10mv以内
- 输入失调电流:输入电阻为无穷大时,电流约等于0,但实际仍有的输入电流
- 输入偏置电流:偏置电路提供的偏置电流,用于调节静态工作点
- 差模输入电阻和输出电阻
- 温度漂移
输入失调电压温漂
输入失调电流温漂 - 共模抑制比:差模放大倍数/同模放大倍数,值越小越好
最大共模输入电压
最大差模输入电压
1.2 电流源电路
定义:
电流源是模拟集成电路中应用十分广泛的单元电路。在集成运放中的电流源为放大电路提供稳定的偏置电流,同时作为放大电路的有源负载,提高放大电路的增益。常见的电流源电路有镜像电流源电路、比例电流源电路和微电流源电路几种。
①镜像电流源
Multisim仿真图:

公式推导:
IR1 = Ic1 + 2Ib
∵ Ic1 = βIb ,Ic2 = βIb
∵ Ic1 = Ic2
②比例电流源
Multisim仿真图:

公式推导:
Ube1 + Ie1R2 = Ube2+ Ie2R3
∵ Ube1 ≈ Ube2
∴ Ie1R2 = Ie2R3
∵ Ie1 ≈ IR1 , Ie2 ≈ Ic2
∴ IR1R2 = Ic2R3 , R2/R3 = Ic2/IR1
③微电流源
Multisim仿真图:

公式推导:
Ic1 ≈ Ic2 = (Ube2 - Ube1)/R2
1.3 差动放大电路
定义:
差动放大电路又叫差分放大电路,它是另一类基本放大电路,它能有效的减小由于电源波动和晶体管随温度变化而引起的零点漂移,因而获得广泛的应用,特别是大量的应用于集成运放电路,作为多级放大器的前置级。
Multisim仿真图:

① 当两端偏置电压不同时,会导致输出电压差

② 减小R2

可以发现电压差减小了,因此我们可以通过调节R2,去调节输出电压差
1.4 理想运算放大器
说明:
Auo: 开环放大倍数,80dB~140dB,近乎无穷大
Rid : 输入电阻:
1
0
5
10^5
105 ~
1
0
11
10^{11}
1011
Ro : 几十欧 ~ 几百欧
KCMRR: 共模抑制比 - 70dB~130dB
①虚短
理想运放两输入端电位相等(虚短)
∵ uo=AuoUi=Auo(u+ - u-)
∴ u+-u-= uo/Auo
∵ Aud ≈ ∞
∴ u+=u-
②虚断
理想运放输入电流等于零(虚断)
∵ 理想的Rid= ∞
∴ I+ = I-= 0
二、集成运算放大器的应用
2.1 反向比例运算电路
Multisim仿真图:

公式推导:
∵ 虚断:
V
1
−
U
−
R
3
=
U
−
−
U
o
R
4
\frac{V_1- U_-}{R_3} = \frac{U_- - U_o}{R_4}
R3V1−U−=R4U−−Uo
∵ 虚短:
U+ = U-,而U+ = 0
∴ U- = 0
∴
V
1
U
o
=
−
R
3
R
4
=
−
1
2
\frac{V_1}{U_o} = -\frac{ R_3}{R_4} = -\frac{1}{2}
UoV1=−R4R3=−21
示波器图形:

2.2 同向比例运算电路
Multisim仿真图:

公式推导:
∵ 虚断:
0
−
U
−
R
1
=
U
−
−
U
o
R
3
\frac{0- U_-}{R_1} = \frac{U_- - U_o}{R_3}
R10−U−=R3U−−Uo
∵ 虚短:
U+ = U-,而U+ = V1
∴ U- = V1
∴
−
V
1
R
1
=
V
1
−
U
o
R
3
-\frac{V_1}{R_1} = \frac{V_1-U_o}{R_3}
−R1V1=R3V1−Uo
化简可得:
V
1
U
o
=
R
1
R
3
+
R
1
=
1
3
\frac{V_1}{U_o} = \frac{R_1}{R_3+R_1} = \frac{1}{3}
UoV1=R3+R1R1=31
示波器图形:

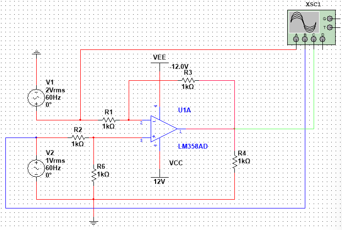
2.3 反向加法运算电路
Multisim仿真图:

公式推导:
∵ 虚断:
V
1
−
U
−
R
5
+
V
2
−
U
−
R
1
=
U
−
−
U
o
R
3
\frac{V_1-U_-}{R_5} + \frac{V_2 - U_-}{R_1}= \frac{U_- - U_o}{R_3}
R5V1−U−+R1V2−U−=R3U−−Uo
∵ 虚短:
U+ = U-,而U+ = 0
∴ U- = 0
∴
V
1
R
1
+
V
2
R
1
=
−
U
o
R
3
\frac{V_1}{R_1} + \frac{V_2}{R_1}= -\frac{U_o}{R_3}
R1V1+R1V2=−R3Uo
化简可得:
V
1
+
V
2
=
−
U
o
2
V_1 + V_2= -\frac{U_o}{2}
V1+V2=−2Uo
示波器图形:

2.4 反向减法运算电路
Multisim仿真图:

公式推导:
∵ 虚断:
V
1
−
U
−
R
1
=
U
−
−
U
o
R
3
\frac{V_1-U_-}{R_1} = \frac{U_- - U_o}{R_3}
R1V1−U−=R3U−−Uo
∵ 虚短:
U+ = U-,而U+ =
V
2
∗
R
6
R
6
+
R
2
V_2 * \frac{R_6}{R_6 + R_2}
V2∗R6+R2R6
∴ U- =
V
2
∗
R
6
R
6
+
R
2
V_2 * \frac{R_6}{R_6 + R_2}
V2∗R6+R2R6
化简可得:
V
1
−
V
2
=
−
U
o
V_1 - V_2= -U_o
V1−V2=−Uo
示波器图形:

2.5 积分运算电路
电路:

公式推导:



2.6 微分运算电路
电路:

公式推导:

波形为:

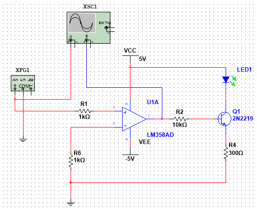
2.7电压比较器电路
Multisim仿真图:

函数发生器配置:

开启电路仿真,可以看到LED灯闪烁。
示波器波形:

三、仪表放大器
3.1 定义、原理、特点及分类
①定义
仪表放大器是一种精密差分电压放大器,它源于运算放大器,且优于运算放大器。仪表放大器把关键元件集成在放大器内部,其独特的结构使其具有高共模抑制比、高输入阻抗、低噪声、低线性误差、低失调漂移、增益设置灵活和使用方便等特点,使其在数据采集、传感器信号放大、高速信号调节、医疗仪器和高档音响设备等方面倍受青睐。
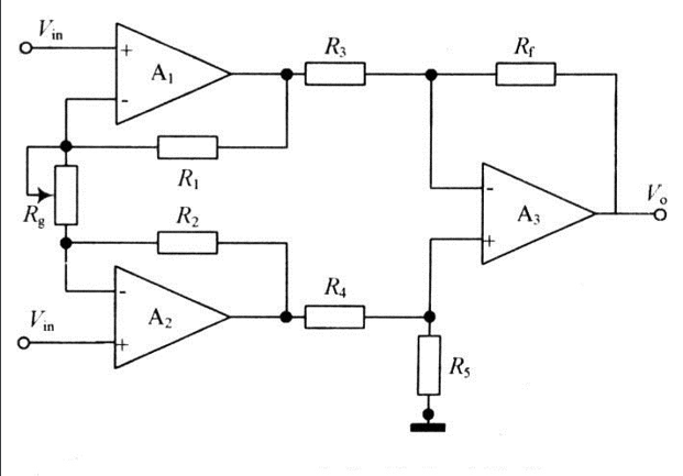
②原理
仪表放大器主要由两级差分放大器电路组成。其中,运放A1、A2为同向差分输入方式,同向输入可以大幅提高电路的输入阻抗,减小电路对微弱信号的衰减;差分输入可以使电路只对差模信号放大,而对共模输入信号只起跟随作用,使得送到后级的差模信号与共模信号的幅值之比(及共模抑制比CMRR)得到提高。
在以运放A3为核心部件组成的差分放大电路中,在CMRR要求不变的情况下,可明显降低对电阻R3和R4,Rf和R5的精度匹配要求,从而使仪表放大器电路比简单的差分放大电路具有更好的共模抑制能力。
在R1=R2,R3=R4,Rf=R5的条件下,电路的增益为:
G=(1+2R1/Rg)Rf/R3。
由公式可见,电路增益的调节可以通过改变Rg阻值实现。
③特点
- 高共模抑制比
- 高输入阻抗
- 低噪声
- 低失调电压和失调电压漂移
- 低线性误差
- 具有“检测”端和“参考”端
④分类

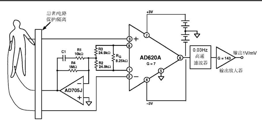
3.2 AD620仪表放大器
介绍:
-
AD620是一种低功耗、高精度仪表放大器,他只需要一个外接电阻即可设置各种增益(1~1000)。
-
AD620与分立元件组成的仪表放大器(三运放结构)相比较具有体积小、功耗低、精度高等优点。
-
AD620已在精密数据采集系统(如衡量器和传感器接口)获得广泛应用。也成为医疗仪器(如心电图和非侵入血压测量计)的首选器件。

应用:
压力检测电路:

心率检测电路:

四、功率放大器
4.1 定义与特点
①定义
功率放大电路是一种以输出较大功率为目的的放大电路。
②特点
- 输出信号电压大;
- 输出信号电流大;
- 放大电路的输出电阻与负载匹配。
③电压放大器与功率放大器的区别:
- 电压放大—不失真地提高输入信号的幅度,以驱动后面的功率放大级,通常工作在小信号状态。
- 功率放大—信号不失真或轻度失真的条件下,提高输出功率,通常工作在大信号状态。
4.2 工作模式
- 甲类:Q点适中,信号在整个周期内都能通过。效率<50%
- 乙类:Q点在截止区,半个周期导通,效率≤78%
- 甲乙类:Q点接近截止区,导通大于半个周期,效率介于甲类和乙类之间

4.3 内部电路及应用
内部的两种电路:

应用:





4499

被折叠的 条评论
为什么被折叠?



