2021年全国大学生电子设计竞赛
信号失真度测量装置(A题)
【本科组】
目录
摘 要
本设计以MSP432P401R为主控芯片,协调各个模块共同工作以实现题设功能。电路分为主控电路模块、信号处理模块、蓝牙信号发送/接收、OLED显示屏模块、辅助电源模块。函数信号发生器发出信号后,经过信号处理单元后,MCU通过内部的A/D端口采集电压信号,通过FFT算法对输入信号进行实时调节,再通过THD算法计算出信号失真度,输出送往OLED屏和通过蓝牙无线接收模块连接手机APP端并显示全部参数。辅助电源模块采用线性稳压源一路电压输入多路电压值输出的设计,输出电压纹波小,以利于MCU测量准确。
关键词:MSP432P401R、内部ADC采样、OLED屏、FFT算法、蓝牙无线接收、手机APP
Abstract
This design takes msp432p401r as the main control chip, and coordinates each module to work together to realize the problem design function. The circuit is divided into main control circuit module, signal processing module, Bluetooth signal sending / receiving, OLED display module and auxiliary power supply module. After the function signal generator sends out the signal, after passing through the signal processing unit, MCU collects the voltage signal through the internal A / D port, adjusts the input signal in real time through the FFT algorithm, calculates the signal distortion through the THD algorithm, outputs it to the OLED screen, connects the mobile phone app terminal through the Bluetooth wireless receiving module, and displays all parameters. The auxiliary power supply module adopts the design of one-way voltage input and multi-channel voltage output of linear regulated source, and the output voltage ripple is small, which is conducive to the accurate measurement of MCU.
Keywords: Msp432p401r, internal ADC sampling, OLED screen, FFT algorithm, Bluetooth wireless reception, mobile app.
1 方案的论证与选择
本次设计制作由MSP432P401R主控的信号失真度测量装置,其系统框图如图 1.1所示。

图1.1 信号失真度测量装置结构示意图
1.1 输入信号处理的论证与选择
当输入信号过小时(如30mV),就增大了MSP432P401R对输入的采集难度,根据要求,为提高输入信号的幅值,初步得到以下两种可行的输入信号处理电路方案。
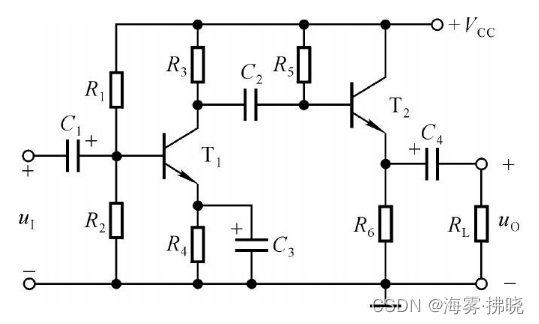
方案一、如图 1.2所示,为三极管构成的两级放大电路。此种电路在放大小信号中是最基础的电路。但这种电路的参数设计较复杂,器件较多且存在放大电路对信号处理时会产生额外的非线性失真和输入输出电阻的影响会导致该电路信号输出会产生额外失真,导致装置的测量不准确或精度下降。

图1.2 两级小信号放大电路
方案二:如图 1.3所示,为同相比例运算放大电路。该电路设计简单且电路输入电阻大(理论来说为无穷大)对信号发生器发生的信号几乎无影响且不存在由工作点的设置对输入信号的影响,大大简化了电路设计及提高了装置测量的精度。

图1.3 改进后三相半桥式逆变器电路
方案三:采用单片机控制AD9833输出DDS信号,但由于DDS软件编程使用32芯片不满足题目要求使用TI的MCU,代码移植性不强较为麻烦。
比较上述始终方案,根据设计的要求,电路效率要求较高,对信号的失真度测量精度较高,能够减小测量装置对信号源的影响。为了提高电路测量的精度,减小测量装置对信号源的影响。综合以上两种方案,选择方案二(同相比例运算放大电路)。
1.2 显示方案的论证与选择
根据题目要求,需要显示输入信号的波形。通过讨论,共得到两种显示方案。
方案一:LCD屏显示,应要求需要在屏幕上绘制输入信号的波形,LCD屏的像素高,波形绘制完显示时波形清晰,但需要背光,反应速度速度相比于OLED的速度稍慢,功耗高。
方案二:OLED, 厚度薄,视角广,反应速度快,功耗低,操作方便。
通过比较上述两种方案,我们采用第二种方案,来显示输入信号。
1.3 THD计算的论证与选择
方案一:如图1.4所示,采用基波抑制法进行测量(如谐振电桥、文氏电桥、T型电桥、双T型电桥等,以下为文氏电桥有源陷波电路),其原理简单,操作方便,不过电路参数的设计较“偏”即在实物中选择参数困难,如果需要线性调节所要抑制的基波频率需要联调两个器件且数值的一致性和准确度要求高,自动测量一定频率内的THD难以实现。基波抑制法是一种间接测量法,即需计算输入输出端的有效值再做计算才能得到THD值,需要配置更多处理模块且此方法本身就存在一定的误差。

图1.4 文氏电桥有源陷波电路
方案二:数字化测量方法,直接利用MCU对信号采样做FFT计算,由主控芯片计算出输入信号的失真度,结构简单,相比于陷波法集成度高,计算精度高。
综合以上两种方案,为尽可能的达到要求所以我们选择方案二,由MCU直接采样计算。
1.3 蓝牙论证与选择
方案一:HC-02蓝牙模块,采用AT指令进行调整蓝牙的相关参数信息,连接不稳定,经常出现无法连接的情况,很多APP搜索不到蓝牙或者无法传输数据
方案二:HC-05蓝牙,采用CSR主流蓝牙芯片,蓝牙V2.0协议标准,可以和笔记本,手机等设备无缝连接,连接速度快,效果较好
综合比较以上两种方案,为了保证数据传输的高速,蓝牙连接快捷,选择方案二
1.3 手机APP的论证与选择
方案一: 选择应用商城上面已有的APP,不可移植,模式固定,功能单一,完成不了题目固定数据显示和绘制波形的要求
方案二:通过网页制作手机APP,设计定制符合题目要求,简介美观的APP,功能强大,可反复多次修改,具有灵活性,体现一定的创新意识和竞赛精神相契合。
通过以上两种方案的比较,我们选择方案二来制作手机APP,其页面图片如下:

图1.5开发手机APP(单通道信号失真仪)
2 系统理论分析与计算
2.1 FFT算法的设计
失真度表征一个信号偏离纯正弦波信号的程度。失真度定义为信号中全波谐波分量的能量与基波能量之比的平均根值,如果负载与信号频率无关,则信号的失真度也可以定义为全部谐波电压有效值与基波电压有效值之比并以百分数表示,即
式中γ为失真度;P为信号总功率;P1为基波信号的功率;U1为基波电压的有效值; U2~U3为谐波电压有效值。这里我们计算五次谐波分量的值带入题目给出的公式进行近似计算
2.2 同相运算放大电路的参数设计

同相比例运算放大器电路图如上所示。
1+Rf/R2=AV
且(R1≈R2//Rf)
R2为平衡电阻器,目的为消除静态基极电流对输出电压的影响,大小应与两输入端外界直流通路的等效电阻值平衡。
我们希望输入处理模块输出的信号转变为直流信号便于MCU采集,即需要设置一个直流偏置使输出为一个在原有信号的基础上经过放大和直流抬高的信号(本次设计的电路原理图如图x)
2.3 辅助电源的设计

图2.2 输入信号处理供电电路图

图2.3 MCU供电电路图
根据MCU和所设计的放大电路的供电问题,设计直流稳压电源,设计步骤如下:
a、确定供电电源,本次设计要求的电源电源分别为±12V和5V,使两个稳压电源同一输入15V,随即就可得到±12V和5V电源输出。
b、芯片型号,因输入信号处理电路供电要求是双电源,右无需改变电源电源,故选择78xx和79xx组合构成,MCU供电选用78xx集成芯片输出供电(本次设计的辅助电源较全,包含了基本用电的电源,如±15V,±12V,±9V,±5V, 3.3V)。
c、确定电容的值及电容耐压值:这个电解电容的选择,可根据负载电路的用电电流实际大小来确定,其作用为稳压滤波电容和电压缓冲电容,一般可小些可用220微法-470微法即可。
3 电路的设计与程序的设计
3.1 电路的设计
3.1.1系统总体框图
本作品硬件电路总体框图如图3.1所示。

图3.1 硬件电路总体框图
3.1.2输入处理模块
如图3.2 所示,为具有直流偏置的同相比例运算放大电路。它由两个运算放大器组成,前级构成电压跟随器作为缓冲级,能在不影响测量情况下可以有效地将信号传输给后级,后级为抬高输入信号使他成为直流量然后做放大,为方便MCU采集。

图3.2 同相比例运算电路
3.1.4辅助供电模块
根据我们电路设计需要,需要多个直流电源如:输入处理模块12V供电,MCV为5V供电,故设计辅助电源为各个模块供电。设计电路如下。

3.6 辅助供电模块
3.2 程序设计
3.2.1程序功能描述与设计思路
a、ADC采样功能实现:由于要进行FFT运算,必须解决原始数据的问题,需要用到ADC采样,ADC采样频率根据滴答计数器进行设置,开启ADC采样通道得到数据。
b、串口通信功能实现:用串口来进行单片机和电脑通信,通过串口通信助手将单片机采集或者计算出来的数据打印到电脑屏幕上面进行显示和记录;另外开启一组串口通信来进行蓝牙和单片机之间的通信
c、显示部分实现的功能:通过IIC驱动OLED屏幕对于数据进行打印和波形数据的绘制,对于波形其数据均为采样得到的数据点,在屏幕上进行绘制的时候要进行坐标点的转换,在128x64的屏幕上找到原点的位置并进行计算来绘制
3.2.2程序设计思路:
先进行各个部分的初始化,端口和时钟的配置,完成之后对ADC进行通道配置计算得到并确定采样速率,从而可以通过定时器来控制ADC采样达到理想的要求,得到数据进入FFT运算程序(见图3.8FFT算法图),由于FFT对于采样数据的要求,需要反复多次配置中断定时器,将运算后的数据通过IIC发送到OLED液晶显示屏上进行显示,同时单片机MSP432也通过UART串口通信的方式连接到手机蓝牙上面,发送到手机上进行显示。

3.2.3FFT算法
在FFT程序中先对于数据进行变址运算,再通过一级蝶形运算的算法来得到转换后的数组,对于数组的每个数据进行取模运算,再通过取点来得到其1-5次谐波分量来带入公式进行THD的运算,其FFT算法流程图如下

图3.8 FFT算法图
4 测试方案与测试结果
4.1 测试设备:
示波器 GDS-2102A 100MHz
信号发生器 DG4162 160MHz
4.2 测试结果及分析:
装置测得的THD值如表4.1所示。
表4.1 THD测量表
| 输入波形 | 信号的失真度(THDo)/% | 实测的失真度(THDx)/% | 误差(∆=|THDx-THDo|) |
| 正弦波 | 0 | 0.5 | 0.005 |
| 三角波 | 12 | 11.97 | 0.03 |
| 方波 | 42 | 42.88 | 0.88 |
测试数据实物图

PS:OLED显示绘图为蓝光,大家盯着看一下不难看出曲线的
4.2 测试分析与结论
根据上述测试数据,以及实现的功能,由此可以得出以下结论:
1.正弦波,三角波,方波失真度近似为:0%,12%,42%
2.对于信号采集后信号进行FFT变换得到的值计算THD基本和理论值相接近
综上所述,本设计根据大赛题目功能要求,选择MSP432P401R对信号进行失真度分析,实现了题目要求的各项功能并达到了相应的精度。
在方案确定时,队员进行了反复的理论分析及不同方案的分析以确保电路可以实现要求的所有功能。同时,通过电路的设计和单片机程序控制尽量减小测量和控制的误差,以保证精度。并且通过硬件为辅,软件为主的方式,大大简化了电路,减小了整体的误差值。本设计满足了题目的基本要求,并且实现了几项发挥功能,在实验有很大的作用。在规定的几天中,我们完成了一些电路的设计,调试及设计报告。在设计和调试过程中,我们遇到了许多的问题和困难,解决了一些难题,这得益于队员努力与合作,希望以后继续努力,在实际运用中,让三相并网系统发挥更大的作用。
参考文献
[1]潘秋明. 文氏电桥有源陷波器设计[J]. 电子技术, 1980(07):30-31.
[2] https://www.ti.com.cn/cn/lit/gpn/msp430fr5994 —— MSP430FR599x、MSP430FR596x 混合信号微控制器 数据表 (Rev. C)
[3]刘润华, 任旭虎, 刘广孚. 基于multisim的模拟电子技术基础课程研究型教学模式探索与实践[J]. 高等理科教育, 2014(6):5.
[4]李辉, 刘宏宇. 基于FFT的正统信号失真度测试方法[J]. 测控技术, 2002, 21(4):28-30.
[5]袁晓峰, 许化龙, 陈淑红,等. 正弦信号失真度测量方法述评[J]. 航空计测技术, 2004, 024(001):1-3.
附录1:电路原理图
主控芯片

电源供电模块

输入处理模块原理图

284

被折叠的 条评论
为什么被折叠?



