
目录
一、shell概述
二、shell脚本准备知识
三、条件判断
四、结尾
一、shell概述
1、什么是shell
shell是一种命令语言,是为使用者提供操作界面的一种软件,软件可以接收用户的命令,并且执行用户输入的命令,然后对相应的程序进行调用。
2、shell可以分为两种方式
1)shell命令行式
例如一些系统linux,从传统的意义上来说,如果不去注明的话,shell一般是命令行式。shell是传统操作和外部的接口,shell是操作系统的最外层,并且管理用户和操作系统之间的交互,操作系统完成用户的操作,并且处理输出结果。shell实现了用户和系统之间的交互,用户在键盘上输入,并且得到响应,shell基本上算是一个命令解析器吧。
2)图形界面shell
目前应用最广的windows操作系统,还有很多Linux shell,并且包含了FluxBox和CDE。
3、shell的分类
shell的两种主要语法类型有Bourne和C,这两种语法彼此不兼容。Bourne家族主要包括sh、ksh、bash、psh、zsh;C家族主要包括csh、tcsh(bash和zsh在不同程度上支持csh的语法)
我们可以通过/etc/shells条件来查询linux支持的shell。命令如下:
[root@localhost ~] vi /etc/shells
/bin/sh
/bin/bash
/usr/bin/sh
/usr/bin/bash
/bin/tcsh
/bin/csh
4、shell 编程有哪些注意事项
shell 命名:Shell脚本名称命名一般为英文、大写、小写,后缀以.sh 结尾,不能使用特殊符号、空格,名称最好要写的一眼可以看出功能
shell 编程 首行需要 #!/bin/bash 开头
shell 脚本变量不能以 数字、特殊符号开头,可以使用下划线—,但不能用破折号
二、shell脚本准备知识
1、echo
具体用法使用man或者–help和info查看相关文档帮助

例子
[root@localhost ~] echo -e "\\ \a"
\
#这个输出会输出\,同时在系统音响中输出一声提示音
[root@localhost ~] echo -e "ab\bc"
ac
#这个输出中在b键左侧有"\b",所以输出时会有ac
[root@localhost ~] echo -e "a\tb\tc\td\tf"
a b c d f
#加入了制表符"\t"和换行符“\n”,所以会按照格式输出
[root@localhost ~]
[root@localhost ~] echo -e "\e[1;31m abcd \e[0m"
abcd
[root@localhost ~] echo -e "\e[1;42m abcd \e[0m"
abcd
[root@localhost ~] 这个命令会显示出设定的颜色,即\e[1是标准格式,代表颜色输出开始,\e[0m代表颜色输出结束。
普通颜色:31m定义字体是红色。echo能够识别的颜色如下:30m是黑色,31m是红色,32m是绿色,33m是黄色,34m是蓝色,35m是洋红,36m是青色,37m是白色;
背景色:40m是黑色,41m是红色,42m是绿色,43m是黄色,44m是蓝色,45m是洋红,46m是青色,47m是白色
2、脚本的编写与执行
[root@localhost ~] vim hello.sh
[root@localhost ~] cat hello.sh
#!/bin/bash
#第一行代表调用bash的解释器
echo hello #英文不需要用括号和双引号
echo "我是xxx" #有中文的地方需要用双引号把中文括起来
[root@localhost ~] chmod +x hello.sh
[root@localhost ~] ./hello.sh
hello
我是xxx
3、bash的基本功能
1)历史命令的查看
[root@localhost ~] history [选项] [历史命令保存文件]
选项:
-c: 清空历史命令
-w: 把缓存中的历史命令写入历史命令保存文件,如果不手工指定历史命令保存文件,则放入默认的历史命令保存文件/.bash_history中
2)历史命令的调用:使用history直接查看
*使用上、下箭头调用以前的历史命令
*使用“!n”重复执行第n条历史命令
*使用“!!”重复执行上一条命令
*使用“!字串”重复执行最后一条以该字串开头的命令
*使用“!$”重复该上一条命令的最后一个参数
3)命令和文件的补全----tab键
4、命令别名查看
[root@localhost ~] alias
alias cp='cp -i'
alias egrep='egrep --color=auto'
alias fgrep='fgrep --color=auto'
alias grep='grep --color=auto'
alias l.='ls -d .* --color=auto'
alias ll='ls -l --color=auto'
alias ls='ls --color=auto'
alias mv='mv -i'
alias rm='rm -i'
alias which='alias | /usr/bin/which --tty-only --read-alias --show-dot --show-tilde'
[root@localhost ~] alias是查询系统中定义的别名,相当于快捷键
alias 别名=‘原命令' #设定命令别名
5、快捷键的使用
快捷键
ctrl+c 强制终止当前命令
ctrl+z 强制终止当前命令
ctrl+d 退出当前终端
ctrl+l 清屏,相当于clear
ctrl+a 在命令行输入命令的时候,把当前光标移动到命令行的开头
ctrl+e 在命令行输入命令的时候,把当前光标移动至命令行的结尾
ctrl+u 在命令行输入命令的时候,删除或者剪切所有命令
ctrl+k 在命令行输入命令的时候,删除或者剪切光标之后的内容
ctrl+y 在命令行粘贴ctrl+u或者ctrl+k剪切的内容
ctrl+s 暂停屏幕输出
ctrl+q 恢复屏幕输出
6、输入输出重定向
设备 设备文件名 文件描述符 类型
键盘 /dev/stdin 0 标准输入
显示器 /dev/stdout 1 标准输出
显示器 /dev/stderr 2 标准错误输出
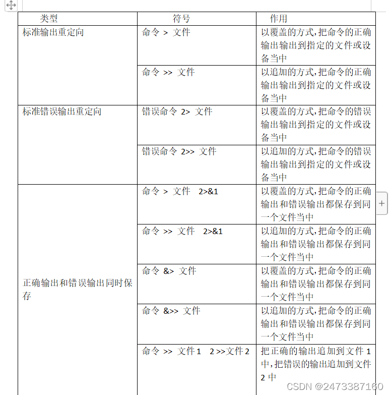
7、输出重定向

8、统计
[root@localhost ~] wc [选项] [文件名]
选项:
-c 统计字节数
-w 统计单词数
-l 统计行数
9、多行命令顺序执行

10、管道符
[root@localhost ~] grep [选项] "搜索内容" 文件名
选项:
-A 数字: 列出符合条件的行,并列出后续的n行
-B 数字: 列出符合条件的行,并列出前面的n行
-c: 统计找到符合条件的字符串的次数
-i: 忽略大小写
-n: 输出行号
-v: 反向查找
--color=auto 搜索出的关键字用颜色表示
[root@localhost ~] find [选项] [搜索内容]
选项:
具体选项这里就不一一列举了,man、--help和info里面都有详细介绍
```bash
[root@localhost ~] cat /etc/passwd |find -name "root"
./.local/share/gvfs-metadata/root
[root@localhost ~] cat /etc/passwd |grep "root"
root:x:0:0:root:/root:/bin/bash
operator:x:11:0:operator:/root:/sbin/nologin
[root@localhost ~] 这就是管道符的作用,筛选
11、通配符

12、bash中的其他特殊符号

测试1
[root@localhost ~] name=xxx
[root@localhost ~] echo '$name'
$name
[root@localhost ~] echo "$name"
xxx
[root@localhost ~] echo `$name`
bash: xxx: 未找到命令...
#反引号只能调用系统命令
[root@localhost ~] echo `date`
2022年 04月 26日 星期二 19:39:05 CST
[root@localhost ~] echo "`date`"
2022年 04月 26日 星期二 19:39:15 CST
[root@localhost ~] echo ls
ls
[root@localhost ~] echo `ls`
aliyun和epel源.sh anaconda-ks.cfg epel-release-latest-7.noarch.rpm Firefox_wallpaper.png firewalld.sh hello.sh hostname.sh initial-setup-ks.cfg install.sh ip1.sh ip1.yml ip2.sh ip2.yml playbook剧本.yml selinux.sh shell脚本.sh 公共 模板 视频 图片 文档 下载 音乐 桌面
[root@localhost ~] echo $(date)
2022年 04月 26日 星期二 19:39:43 CST
测试2
root@localhost ~] a=123
[root@localhost ~] a="$a"456
[root@localhost ~] echo $a
123456
[root@localhost ~]
[root@localhost ~] a=${a}789
[root@localhost ~] echo $a
123456789
[root@localhost ~]
测试3
[root@localhost ~] 2name="yao ming" #变量名不能以数字开头
bash: 2name=yao ming: 未找到命令...
[root@localhost ~] name = "yaoming" #等号左右两侧不能有空格
bash: name: 未找到命令...
[root@localhost ~] name=yao ming #变量的值如果有空格,必须用双引号扩起来
bash: ming: 未找到命令...
[root@localhost ~] name="yao ming" #定义变量
[root@localhost ~] echo $name #输出变量的值
yao ming
变量查看
[root@localhost ~] set [选项]
选项:
-u: 如果没有此选项,调用为声明变量时会报错(默认无任何提示)
-x: 如果设置此项,在命令执行之前,会把命令先输出一次
变量删除
[root@localhost ~] unset 变量名
环境变量设置
[root@localhost ~] export age="18"
#声明export声明的变量既是环境变量
环境变量查询和删除
[root@localhost ~] unset gender
[root@localhost ~] env | grep gender
#删除环境变量gender
系统默认环境变量
[root@localhost ~] env
HOSTNAME=localhost.localdomain #主机名
TERM=xterm-256color #终端环境
SHELL=/bin/bash #当前的shell
SSH_CLIENT=192.168.16.135 #当前操作环境是用ssh连接的,这里记录客户端ip
HISTSIZE=1000 #历史命令条数
SSH_TTY=/dev/pts/1 #ssh连接终端的pts/1
USER=root #当前登录的用户
LS_COLORS=rs=0:di=38;5;27:ln=38;5;51:mh=44;38;5;15:pi=40;38;5;11:
age=18 #我们刚才定义的环境变量
PATH=usr/lib/gt-3.3/bin:/usr/local/sbin:/usr/local/bin:/sbin:/bin:/usr/sbin:/usr/bin:/root/bin #系统查找命令的路径
MAIL=/var/spool/mail/root #用户邮箱
PWD=/root #当前所在目录
LANG=zh_CN.UTF-8 #当前语系
MACHTYPE=i386-redhat-linux-gnu #软件类型是i386兼容类型
MATLCHECK=60 #每六十秒去扫描新邮件
PPID=2166 #父shell的pid。我们当前是一个子shell
PS1='[\u@\h \w]$' #命令提示符
PS2='>' #如果命令一行没有输入完成,第二行的提示符
UID=0 #当前用户的uid
测试4
查看当前语系
[root@localhost ~] locale
LANG=zh_CN.UTF-8
LC_CTYPE="zh_CN.UTF-8"
LC_NUMERIC="zh_CN.UTF-8"
LC_TIME="zh_CN.UTF-8"
LC_COLLATE="zh_CN.UTF-8"
LC_MONETARY="zh_CN.UTF-8"
LC_MESSAGES="zh_CN.UTF-8"
LC_PAPER="zh_CN.UTF-8"
LC_NAME="zh_CN.UTF-8"
LC_ADDRESS="zh_CN.UTF-8"
LC_TELEPHONE="zh_CN.UTF-8"
LC_MEASUREMENT="zh_CN.UTF-8"
LC_IDENTIFICATION="zh_CN.UTF-8"
LC_ALL=
[root@localhost ~] echo $LANG
zh_CN.UTF-8
查看文件系统
[root@localhost ~] df
文件系统 1K-块 已用 可用 已用% 挂载点
devtmpfs 1913608 0 1913608 0% /dev
tmpfs 1930632 0 1930632 0% /dev/shm
tmpfs 1930632 12600 1918032 1% /run
tmpfs 1930632 0 1930632 0% /sys/fs/cgroup
/dev/mapper/centos_192-root 52403200 5158304 47244896 10% /
/dev/sda1 1038336 242936 795400 24% /boot
/dev/mapper/centos_192-home 47285700 33108 47252592 1% /home
tmpfs 386128 20 386108 1% /run/user/0
/dev/sr0 4554702 4554702 0 100% /run/media/root/CentOS 7 x86_64
[root@localhost ~]#
13、位置参数变量

14、PATH变量
[root@localhost ~] echo $PATH
/usr/local/bin:/usr/local/sbin:/usr/bin:/usr/sbin:/bin:/sbin:/root/bin
[root@localhost ~] echo $PS1
[\u@\h \W]\$
#[用户名@简写主机名 最后所在目录]提示符
[root@localhost ~]#
✧. PS1变量:命令提示符设置
PS1是一个很有意思的变量(这可不是SONY的游戏机哦) ,是用来定义命令行的提示符的,可以安装我们自己的需求来定义自己喜欢的提示符。PS1 可以支持以下这些选项:
\H: 显示完整的主机名。如默认主机名“localhost. localdomain”
\h: 显示简写主机名。如默认主机名“localhost”
\t: 显示24小时制时间,格式为“HH:M:SS”
\T:显示12小时制时间,格式为“H:M:SS”
\A: 显示24小时制时间,格式为“HH:MM”
\@: 显示12小时制时间,格式为“HH:MM am/ pm”
显示当前用户名
显示Bash的版本信息
:显示当前所在目录的完整名称
\W: 显示当前所在目录的最后一个目录
\#: 执行的第几个命令
\$: 提示符。如果是root用户会显示提示符为“#”,如果是普通用户会显示提示符为“$”
这些选项该怎么用啊?我们先看看PS1变量的默认值吧:
[root@localhost ~] echo $PS1
[\u@\h \w]\$
#默认的提示符是显示“[用户名@简写主机名最后所在目录]提示符”
在PS1变量中,如果是可以解释的符号,如“\u”、“\h” 等,则显示这个符号的作用。如果是不能解释的符号,如“@”或“空格”,则原符号输出。那么我们修改下PS1变量,看看会出现社么情况吧:
[root@04:50:08 /usr/local/src] PS1=' [\u@\@ \h \# \W]\$'
[root@04:53上午localhost 31 src]#
#提示符又变了。|@: 时间格式是HH:LN am/pom; |#: 会显示执行了多少个命令
PS1变量可以自由定制,好像看到了点Linux可以自由定制和修改的影子,还是很有意思的。不过说实话- -个提示符已经使用习惯了,如果换一个还是非常别扭的,还是改回默认的提示符吧:
[root@04:53上午localhost 31 src] PS1=' [\u@\h \W]\$
[root@localhost src]#
LANG变量定义了Linux系统的主语系环境,这个变量的默认值是:
[root@localhost src] echo $LANG
zh_ CN.UTF-8
这是因为我们Linux安装时,选择的是中文安装,所以默认的主语系变量是“zh_ CN. UTF-8”。那么Linux中到底支持多少语系呢?我们可以使用以下命令查询:
[root@localhost src] locale -a| more
aa DJ. iso88591
aa_ DJ.utf8
aa_ ER
...省略部分输出..
#查询支持的语系
[root@localhost src] locale -a| wc -l
我们支持这么多的语系,当前系统到底是什么语系呢?使用locale命令直接查询:[root@localhost src] locale
LANG=zh_ CN.UTF-8
LC CTYPE="zh CN.UTF-8”
15、预定义变量
预定义变量 作用
$? 最后一次执行的命令返回状态,0为正常执行
$$ 当前进程的进程号(pid)
$! 后台运行的最后一个进程的进程号(pid)
16、接收键盘输入
[root@localhost^ ] read [选项] [变量名]
选项:
-p“提示信息” : 在等待read输入时,输出提示信息
-t 秒数: read命令会一直等待用户输入,使用此选项可以指定等待时间
-n字符数: read命令只接受指定的字符数,就会执行
-s: 隐藏输入的数据,适用于机密信息的输入
变量名:
变量名可以自定义,如果不指定变量名,会把输入保存入默认变量REPLY
如果只提供了一一个变量名,则整个输入行赋予该变量
如果提供了一个以上的变量名,则输入行分为若干字,- 一个接一- 个地赋予各个变量,而命令行上的最后一个变量取得剩余的所有字
还是写个例子来解释下read命令:
[root@localhost sh] vi read. sh
#!/bin/bash
read -t 30 -p "Please input your name: ”name
#提示“请输入姓名”并等待30秒,把用户的输入保存入变量name中
echo "Name is $name'
#看看变量“$name ”中是否保存了你的输入
read -S -t 30 -p "Please enter your age:”age #提示输入年龄”并等待30秒, 把用户的输入1车入变量a
#年龄是隐私,所以我们用“-5”选项隐藏输入
#调整输出格式,如果不输出换行,一会的年龄输出不会换行
echo "Age is $age"
read -n 1 -t 30 -p "Please select your gender[M/F]:" gender 20/31
#提示“请选择性别”并等待30秒,把用户的输入保存入变量gender
#使用“-n 1”选项只接收-一个输入字符就会执行 (都不用输入回车)
echo -e "\n”
echo "Sex is $gender"
17、使用declare声明变量
数值运算的方法
那如果我需要进行数值运算,可以采用以下三种方法中的任意-一种:
✧使用declare声明变量类型
既然所有变量的默认类型是字符串型,那么只要我们把变量声明为整数型不就可以运算了吗?使用declare命令就可以实现声明变量的类型。命令如下:
[root@localhost^ ] declare [+/-][选项] 变量名
选项:
-: 给变量设定类型属性
+: 取消变量的类型属性
-a: 将变量声明为数组型
-i: 将变量声明为整数型(integer)
-r: 讲变量声明为只读变量。注意,一旦设置为只读变量,既不能修改变量的值,也不能删除变量,甚至不能通过+r 取消只读属性
-x: 将变量声明为环境变量
-p: 显示指定变量的被声明的类型
例如
[root@localhost ~] aa=10
[root@localhost ~] bb=20
[root@localhost ~] declare -i cc=$aa+$bb
[root@localhost ~] echo $cc
30
[root@localhost ~] 首先赋予aa和bb值,之后再声明变量cc的值是整数性,他的值是aa和bb的和
[root@localhost ~] declare +i cc=$aa+$bb
[root@localhost ~] echo $cc
10+20
[root@localhost ~] 这里就是取消声明他的值不是aa和bb的和
其他的具体怎么用自己多多尝试吧,在这里我就不一一例举了
18、使用expr或者let数值以及 $((运算式)) 或 $[运算式] 的运算工具
[root@localhost ~] aa=100
[root@localhost ~] bb=200
[root@localhost ~] dd=$(expr $aa + $bb)
[root@localhost ~] echo $dd
300
[root@localhost ~] 使用expr运算的时候要注意“+”左右都有空格,否则运算不执行
[root@localhost ~] n=200
[root@localhost ~] let n+=1
[root@localhost ~] echo $n
201
[root@localhost ~]定义变量n的值,使n的值等于变量本身再加1
[root@localhost ~] aa=600
[root@localhost ~] bb=300
[root@localhost ~] cc=$(( $aa+$bb ))
[root@localhost ~] echo $cc
900
[root@localhost ~] dd=$[ $aa-$bb ]
[root@localhost ~] echo $dd
300
[root@localhost ~]这里运算符之间无需空格即可实现数值运算
19、运算符
| 优先级 | 运算符 | 说明 |
|---|---|---|
| 13 | -,+ | 单目负、单目正 |
| 12 | !,~ | 逻辑非、按位取反或补码 |
| 11 | *,/,% | 乘,除,取模 |
| 10 | +,- | 加,减 |
| 9 | << , >> | 按位左移、按位右移 |
| 8 | <= , => , < , > | 小于或等于、大于或等于、小于、大于 |
| 7 | == , != | 等于、不等于 |
| 6 | & | 按位与 |
| 5 | ^ | 按位异或 |
| 4 | 符号是一竖杆 | 按位或,由于无法识别,这里用汉字代替 |
| 3 | && | 逻辑与 |
| 2 | 两条竖杠 | 逻辑或,由于无法识别,这里用汉字代替 |
| 1 | =,+=,-=,*=,/=,%=,&=,^=,竖杠加等于,<<=,>>= | 赋值、运算且赋值 |
例如
[root@localhost ~]
[root@localhost ~] aa=$(( (100+2)*3/2 ))
[root@localhost ~] echo $aa
153
[root@localhost ~] bb=$(( 1 && 0 ))
[root@localhost ~] echo $bb
0
[root@localhost ~]
20、变量的测试与内容置换

21、删除变量
unset [指定变量名]
例如:
unset y
删除变量y
22、环境变量配置文件
source 配置文件
或
. 配置文件
在linux系统登录的时主要生效的配置文件有以下五个
/etc/profile
/etc/profile.d/*.sh
~/.bash_profile
~/.bashrc
/etc/bashrc
查询所有快捷键
[root@localhost ~] stty -a
speed 38400 baud; rows 24; columns 80; line = 0;
intr = ^C; quit = ^\; erase = ^?; kill = ^U; eof = ^D; eol = M-^?; eol2 = M-^?;
swtch = M-^?; start = ^Q; stop = ^S; susp = ^Z; rprnt = ^R; werase = ^W;
lnext = ^V; flush = ^O; min = 1; time = 0;
-parenb -parodd -cmspar cs8 hupcl -cstopb cread -clocal -crtscts
-ignbrk brkint -ignpar -parmrk -inpck -istrip -inlcr -igncr icrnl ixon -ixoff
-iuclc ixany imaxbel iutf8
opost -olcuc -ocrnl onlcr -onocr -onlret -ofill -ofdel nl0 cr0 tab0 bs0 vt0 ff0
isig icanon iexten echo echoe echok -echonl -noflsh -xcase -tostop -echoprt
echoctl echoke
[root@localhost ~]更改快捷键
[root@localhost ~] stty 关键字 快捷键
[root@localhost ~]例如
[root@localhost ~] stty intr ^p
[root@localhost ~] 最后强制终止变成了ctrl+p快捷键
23、shell登录信息

24、正则表达式

扩展正则表达式
| 扩展元字符 | 作用 |
|---|---|
| + | 前一个字符匹配1次或任意多次 |
| ? | 前一个字符匹配0次或1次 |
| 一条竖杠(这里由于显示不出来,所以用汉字表示) | 匹配两个或者多个分支选择 |
| () | 匹配其整体为一个字符,即模式单元。可以理解为由多个单个字符组成的大字符 |
25、字符截取和替换命令
[root@localhost ~] cut
用法:cut [选项]... [文件]...
-f 列号
-d 分隔符
-c 字符范围
例如:
cut (内容之间只能使用tab键,不能使用空格,否则会出错) 提取列
cut -f 2 xxx.txt #在xxx.txt这个文本中提取第二列
cat xxx.txt | grep "xxx" |cut -d ":" -f 1 #在xxx.txt这个文件中搜索xxx的信息,最后提取以冒号为分割的并输出第一行
[root@localhost ~]#
awk的条件

awk内置变量

awk中printf以及print的使用
[root@localhost ~] printf 格式化并显示数据(提取出的内容无空格)
%ns: 输出n个字符
%ni: 输出n个整数
%m.nf:输出
[root@localhost ~] awk (可以提取有空格和tab键的内容)
例如:
[root@localhost ~] df -h
文件系统 容量 已用 可用 已用% 挂载点
devtmpfs 1.9G 0 1.9G 0% /dev
tmpfs 1.9G 0 1.9G 0% /dev/shm
tmpfs 1.9G 13M 1.9G 1% /run
tmpfs 1.9G 0 1.9G 0% /sys/fs/cgroup
/dev/mapper/centos_192-root 50G 5.0G 46G 10% /
/dev/sda1 1014M 238M 777M 24% /boot
/dev/mapper/centos_192-home 46G 33M 46G 1% /home
tmpfs 378M 4.0K 378M 1% /run/user/42
tmpfs 378M 24K 378M 1% /run/user/0
/dev/sr0 4.4G 4.4G 0 100% /run/media/root/CentOS 7 x86_64
[root@localhost ~] df -h |awk '{printf $5}' #无空格
已用%0%0%1%0%10%24%1%1%1%100%[root@localhost ~]#
[root@localhost ~] df -h |awk '{print $5}' #有空格
已用%
0%
0%
1%
0%
10%
24%
1%
1%
1%
100%
[root@localhost ~]#
[root@localhost ~] df -h |awk '{print $5 "\t" "\n"}' #排列整齐
已用%
0%
0%
1%
0%
10%
24%
1%
1%
1%
100%
[root@localhost ~]#
又或者:
#这是在截取的内容最末尾显示想要的内容,比如666
[root@localhost ~] df -h |awk 'END{print 666} {printf $2 "\t" "\n"}'
容量
1.9G
1.9G
1.9G
1.9G
50G
1014M
46G
378M
378M
4.4G
666
[root@localhost ~] df -h |awk 'BEGIN{print 666} {printf $2 "\t" "\n"}'
666
容量
1.9G
1.9G
1.9G
1.9G
50G
1014M
46G
378M
378M
4.4G
#这是在截取的内容最开头显示想要的内容,比如666
sed命令
sed命令
[root@localhost ~] sed [选项] '[动作]' 文件名
例:
sed '3c 4 abc 11 22 33' xxx.txt
#将xxx.txt文件中第三行的内容换成“4、abc、11、22、33”
```bash
sed '2p' xxx.txt
#查看某文档的第二行,具体用法这里就不一一列举了
sort命令
例子:
sort /etc/passwd #从a开始排序
sort -r /etc/passwd #在上一步的基础上反过来排序
-u 取消重复行
三、条件判断
1、按文件类型判断:

2、按文件权限判断

3、两个文件之间的比较

4、两个整数之间的比较

5、字符串的判断

6、多重条件判断

四、结尾
首先恭喜您能够看到这里,当然看到这里仅仅是不够的,希望能边看便练习、形成记忆,并自己尝试不看代码就能够很轻松写出一些来,那么再次恭喜您,又往更加深一层迈去,不过还只是刚踏进一只脚进去、不要灰心,多多学习多多思考,我相信如果这些内容您学得都差不多了、又或者了解了个大概,以后不管是学哪门编程语言都很轻松!
如果本文对您有一点点帮助,可以点赞、关注、收藏一下
913

被折叠的 条评论
为什么被折叠?



