工训中心的牛马实验
1.实验目的:
1) 认识三极管和MOS管构成三端电子开关电路; 认识信号隔离的继电器和光电隔离方式。
2) 认识施密特触发器,掌握一种波形变换方法。
3) 实现一种脉冲波形发生器。
2.实验资源
HBE硬件基础电路实验箱、示波器、万用表
光耦隔离的MOS管开关模块,NE555芯片
- 实验任务
- 认识三极管或MOS管构成三端电子开关电路;认识信号隔离的继电器和光电隔离方式。

模块特色:
1、带光耦隔离,控制信号和被控设备电源隔离,大大提高抗干扰。
2、兼容单片机和Arduino灯控制板,3V或者5V信号
3、高电平启动,低电平停止,PWM调速
4、广泛用于控制电机启停、电磁阀等支流设备
5、有各种规格MOS管提供选择,例如:FR120N : 100V 9.4A
6、信号输入侧可以自己焊接接线端子或者插针,兼容面包板
7、输出可以焊接端子或者直接焊线
8、模块尺寸23mm X 16mm 有2个2mm直径螺丝孔,孔间距8mm
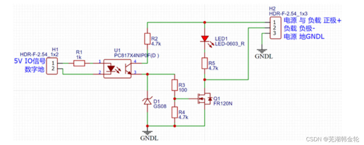
识图并测量【光耦隔离NMOS开关电路】的功能:
图中,左侧信号端使用DC5V开关信号,右侧负载端使用5~30V直流电源(如DC5V或12V)

【*】以LED灯加合适限流电阻为负载,用双通道示波器观察并记录IO信号开关时,光耦3脚和负载端子H2引脚2的波形。
【*】信号端输入0-5VTTL方波信号源,由小到大调节方波频率用双通道示波器观察输入和输出信号能否同步来估计模块电路的开关速度。
【*】结合以上波形和电平峰峰值分析光耦和NMOS功能。
- 实验过程和记录
1认识三极管或MOS管构成三端电子开关电路;认识信号隔离的继电器和光电隔离方式。

实验步骤:
1.以LED灯加合适限流电阻为负载,用双通道示波器观察并记录IO信号开关时,光耦3脚和负载端子H2引脚2的波形。
2.信号端输入0-5VTTL方波信号源,由小到大调节方波频率用双通道示波器观察输入和输出信号能否同步来估计模块电路的开关速度。
3.结合以上波形和电平峰峰值分析光耦和NMOS功能。
实验结果:

结果分析:
如图,输出端口波形图随着输入波形图变化,但是存在着一定的相位差。当输入频率增大到一定程度时(110MHz),输入端将无法继续接受信号。
心得总结
1.学习的知识点:学习了和掌握了电子开关和信号隔离的基本知识和基本原理,认识并学习了光耦隔离的MOS管开关模块的基本功能,并且进行了实际操作。学习了一些电路开关的防抖方法。
2.可扩展之处:应多次测量以减少误差
3.人文:认识到了团队秩序的重要性。在面对实验器材有限而短时间又大量需要的情况下,良好的沟通可以减少大量时间成本。同时,在面对多阶段多人合作的精细操作时,保高度的耐心和高效的交流是十分必要的。
4.记忆:在知识未掌握时,及时的请教和观摩可以极大地建立一个初步认知,促进知识的掌握。同时,面对各种技术,直接上手,在操作中学习可能是最快的学习方式
5101

被折叠的 条评论
为什么被折叠?



