摘要
本论文详细探讨了音乐分享平台的设计与开发过程,旨在构建一个功能全面、用
户体验优良的平台,以满足用户对音乐分享、欣赏和交流的需求,并为音乐人提供新
的推广和展示渠道。在平台设计和开发过程中,作者首先对市场需求进行了深入分析,
明确了平台的核心功能和特点,并注重优化用户体验,通过界面设计优化和减少广告
干扰来提升用户满意度和忠诚度。
技术实现方面,论文采用了 Vue、CSS、JavaScript 等前端技术,结合 Spring Boot、
MySQL 等后端技术,通过前后端分离的开发模式,实现了平台的快速搭建和高效运行。
同时,为了保障平台的稳定运行和数据安全,还采用了数据加密等技术手段。平台提
供了音乐搜索、在线播放、下载、用户评论和个性化推荐等功能,使用户能够方便快
捷地找到并分享自己喜欢的音乐。
平台的用户界面设计注重用户体验,减少了广告的干扰,使得用户在使用平台时
能够获得更加舒适和流畅的体验。论文还对平台进行了系统测试,确保了其功能的正
常运行和性能的稳定性。
总的来说,这个音乐分享平台不仅满足了用户对音乐的基本需求,还通过技术创
新和优化设计,提升了用户的使用体验。
关键词:Spring Boot;分享平台;音乐
IAbstract
This paper discusses in detail the design and development process of a music sharing
platform, aiming to build a comprehensive and user-friendly platform to meet the needs of users
for music sharing, appreciation, and communication, and provide new promotion and display
channels for musicians. In the process of platform design and development, the author first
conducted an in-depth analysis of market demand, clarified the core functions and characteristics
of the platform, and focused on optimizing user experience. Through interface design
optimization and reducing advertising interference, user satisfaction and loyalty were improved.
In terms of technical implementation, the paper adopts front-end technologies such as HTML,
CSS, and JavaScript, combined with back-end technologies such as Spring Boot and MySQL.
Through a development mode of front-end and back-end separation, the platform is quickly built
and runs efficiently. At the same time, in order to ensure the stable operation and data security of
the platform, technologies such as data encryption have also been adopted. The platform provides
functions such as music search, online playback, download, user comments, and personalized
recommendations, allowing users to easily and quickly find and share their favorite music.
The user interface design of the platform focuses on user experience, reduces advertising
interference, and enables users to have a more comfortable and smooth experience when using
the platform. The paper also conducted systematic testing on the platform to ensure its normal
operation and stable performance.
Overall, this music sharing platform not only meets the basic needs of users for music, but
also enhances the user experience through technological innovation and optimized design.
Key words: Spring Boot; Sharing platform;Music
IIIII
目
录
摘 要..............................................................................................................................................I
Abstract..........................................................................................................................................II
第一章 绪
论................................................................................................................................1
1.1 选题背景.............................................................................................................................1
1.3 选题的目的和意义.............................................................................................................1
1.4 研究目标.............................................................................................................................1
1.5 本章小结.............................................................................................................................2
第二章 相关技术介绍....................................................................................................................3
2.1 Spring Boot 框架的介绍.................................................................................................... 3
2.2 Vue 框架的介绍.................................................................................................................3
2.3 MySQL 数据库的介绍.......................................................................................................3
2.4 Redis 的介绍.......................................................................................................................3
2.5 IDEA 的介绍...................................................................................................................... 4
2.6 Visual Studio Code 的介绍.................................................................................................4
2.7 本章小结.............................................................................................................................4
第三章 需求分析............................................................................................................................5
3.1 可行性分析.........................................................................................................................5
3.1.1 技术可行性分析......................................................................................................5
3.1.2 操作可行性分析......................................................................................................5
3.2 系统需求分析.....................................................................................................................6
3.2.1 需求分析的意义.......................................................................................................6
3.2.2 客户端需求...............................................................................................................6
3.2.3 后台管理需求分析...................................................................................................7
3.2.4 安全性分析...............................................................................................................8
3.3 本章小结.............................................................................................................................8
第四章 系统设计............................................................................................................................9
4.1 数据库设计.........................................................................................................................9
4.1.1 数据库表概要..........................................................................................................94.1.2 数据库表设计..........................................................................................................9
4.2 功能模块设计...................................................................................................................14
4.3 本章小结...........................................................................................................................15
第五章 模块详细设计..................................................................................................................16
5.1 登录注册模块...................................................................................................................16
5.1.1 登录.........................................................................................................................16
5.1.2 注册.........................................................................................................................17
5.2 首页模块...........................................................................................................................18
5.2.1 轮播图.....................................................................................................................18
5.2.2 歌曲列表.................................................................................................................18
5.2.3 热门用户.................................................................................................................19
5.2.4 搜索.........................................................................................................................19
5.3 资源上传下载模块...........................................................................................................20
5.3.1 资源上传.................................................................................................................20
5.3.2 资源下载.................................................................................................................21
5.4 资源播放模块...................................................................................................................22
5.4.1MP3 播放................................................................................................................. 22
5.4.2 滚动歌词.................................................................................................................22
5.4.3MP4 播放................................................................................................................. 23
5.4.4 评论.........................................................................................................................24
5.5 个人信息模块...................................................................................................................25
5.5.1 个人信息查看与修改.............................................................................................25
5.5.2 作品管理.................................................................................................................26
5.6 管理后台模块..................................................................................................................27
5.6.1 主页面....................................................................................................................27
5.6.2 人员管理................................................................................................................28
5.6.3 歌曲管理................................................................................................................28
5.6.4 MV 管理................................................................................................................. 28
5.7 热门推荐及播放列表模块..............................................................................................29
5.7.1 精选歌单.................................................................................................................29
5.7.2 热门推荐.................................................................................................................29
5.7.3 播放列表.................................................................................................................30
5.8 本章小结..........................................................................................................................31
IVV
第六章 系统测试..........................................................................................................................32
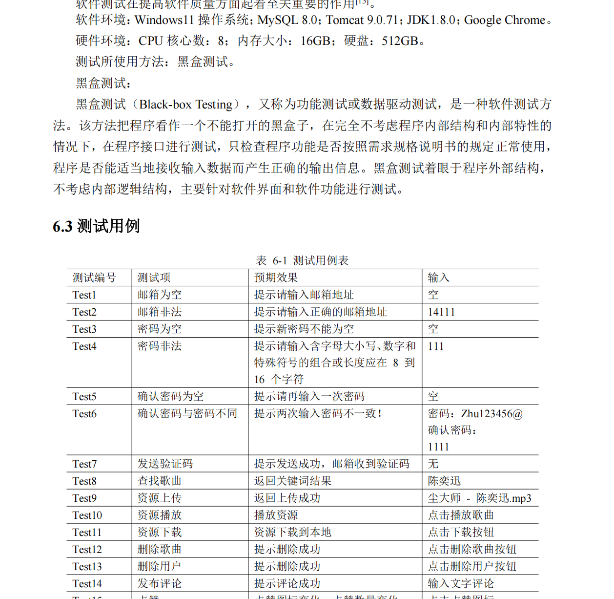
6.1 测试方法...........................................................................................................................32
6.3 测试用例...........................................................................................................................32
6.4 测试结果...........................................................................................................................33
6.4 本章小结...........................................................................................................................33
结
论............................................................................................................................................35
参考文献........................................................................................................................................36
致
谢............................................................................................................................................37第一章 绪论
1
第一章 绪
论
1.1 选题背景
在数字技术的发展下,传统唱片音乐逐渐被移动数字音乐所取代[1]。音乐作品的风格日
益多变,传播方式愈加多样音乐文化的普及。多数音乐网站在 PC 端使用 Flash Player 或
Microsoft SilverLight 来播放视频音乐[2],需要用户额外安装插件。HTML5 提供了多个 API,
这些 API 能够让开发者很容易真正实现基于标准的富 Web 体验,如音频和视频标签可以直
接播放 Web 视频和音频而无需借助第三方工具[3],随着全球信息化时代的到来,人们记录、
分享和发现音乐的方式正在逐渐发生着改变[4],为了满足广大用户对音乐资源的获取、分
享与交流的需求,设计一个功能齐全、用户体验优良的音乐分享平台显得尤为重要。让网
络最大程度地服务于个人的现实生活[5]。
1.3 选题的目的和意义
分享音乐本质上是一种信息传播行为,具有多方面的研究意义[6]。
音乐是广大网民感情、生活的一种表达方式,音乐也是人们生活中不可或缺的一部分[7]。
推动音乐产业的发展:音乐分享平台为音乐人提供了更多的曝光机会,让他们的作品
能够被更多人听到。同时,平台也为用户提供了更多的音乐选择,促进了音乐的传播和推
广,进一步推动了音乐产业的发展。
满足用户的音乐需求:推荐符合用户口味的音乐作品,提升用户体验。这对于用户来
说,是一个方便快捷的音乐获取途径,满足了他们的音乐需求。
促进音乐文化的传播:音乐分享平台不仅是一个音乐播放和分享的平台,也是一个音
乐文化传播的平台。通过平台,用户可以了解到更多的音乐作品和歌手,了解不同的音乐
风格和文化,进一步促进了音乐文化的传播和发展。
1.4 研究目标
研究的首要目标是深入了解和满足用户在音乐分享、欣赏、交流等方面的多样化需求。
这包括提供丰富的音乐资源、便捷的搜索与播放功能、流畅的下载体验,以及用户之间的
互动与评论功能等。通过满足这些需求,旨在为用户打造一个全方位、一站式的音乐分享
平台,提升用户的使用体验和满意度。
用户体验是音乐分享平台成功的关键因素之一。因此,研究目标之一是通过优化界面
设计、简化操作流程、降低广告干扰等方式,提升用户在平台上的使用体验。同时,注重
平台的可用性和易用性,确保用户能够轻松找到所需的功能和信息,快速完成操作。广州城市理工学院(原华南理工大学广州学院)本科毕业设计(论文)
音乐分享平台不仅是一个用户获取和分享音乐的工具,也是一个推动音乐产业创新发
展的重要平台。研究目标之一是探索平台与音乐产业之间的深度融合,通过数据分析、个
性化推荐等方式,为音乐人提供新的推广和展示渠道,促进音乐作品的传播和流行。
1.5 本章小结
本章对音乐分享平台的设计与实现进行了概述,介绍了研究的背景、目的和意义,以
及研究目标。音乐分享平台在数字化时代具有重要的价值,能够满足用户对音乐资源的获
取、分享与交流的需求,推动音乐产业的发展,促进音乐文化的传播。通过选择合适的技
术栈和注重用户体验的优化,可以实现一个功能齐全、用户体验优良的音乐分享平台
三章 需求分析
3.1 可行性分析
可行性分析在项目的规划、实施和评估过程中具有重要意义。它有助于决策者做出科
学决策,优化资源配置,降低风险,提高项目成功率,并促进可持续发展。因此,在进行
任何重要项目或计划之前,都应该进行充分的可行性分析。
3.1.1 技术可行性分析
在开发过程中,我充分利用了前后端分离的优势,使得前端与后端能够独立开发和测
试,提高了开发效率。后端采用 Java 语言编写,基于 Spring Boot 框架,实现了快速构建
RESTful API 的目标,使得前端能够轻松地调用后端提供的接口。
在前端网页开发方面,采用了 Vue 2.0 框架,结合 Element UI 组件库,实现了快速构建
用户界面的目标。同时,充分利用了 Vue.js 的响应式数据绑定和组件化开发思想,使得前
端页面能够动态展示数据,提高了用户体验。
后台数据库选择使用 MySQL 关系型数据库,通过 ORM 框架 MyBatis-plus 进行数据的
增删改查操作。在数据交互方面,采用了 JSON 格式进行前后端数据的传输,保证了数据
的通用性和可读性。
3.1.2 操作可行性分析
操作可行性分析主要关注系统在实际操作过程中的易用性和便捷性。对于音乐分享平
台来说,用户界面的友好程度和操作流程的简洁性至关重要。因此,在操作可行性分析阶
段,需要重点考虑以下几个方面:
首先,用户界面的设计是否符合用户的使用习惯。我采用了 Vue 框架和 Element UI 组
件库,这些都是目前前端开发的主流技术和工具,能够为用户提供一致的、符合直觉的操
作体验。同时,还将在用户界面设计中充分考虑用户的使用场景和习惯,确保用户能够轻
松上手。
其次,操作流程的简洁性。将通过用户调研和需求分析,优化操作流程,减少不必要
的操作步骤。例如,在用户注册和登录过程中,提供了简洁明了的表单,用户只需填写必
要的信息即可完成注册或登录。
最后,系统的稳定性和可靠性。采用了 Spring Boot 框架和 MySQL 数据库等成熟、稳
定的技术和工具,确保了系统的稳定性和可靠性。同时,还将在开发过程中进行充分的测
试和优化,确保系统在实际操作中的表现达到预期。
综上所述,通过技术可行性分析和操作可行性分析,可以得出结论:音乐分享平台在
技术和操作层面都是可行的。接下来,将进入系统的设计和实现阶段,为用户提供一款高
5广州城市理工学院(原华南理工大学广州学院)本科毕业设计(论文)
效、易用、稳定的音乐分享平台。
3.2 系统需求分析
3.2.1 需求分析的意义
需求分析是软件开发过程中的重要环节,它对于确保项目的成功实施具有至关重要的
意义。通过需求分析,可以深入了解用户的真实需求,明确系统的功能和特点,为后续的
设计、开发和测试提供有力的支持。具体来说,需求分析的意义表现在以下几个方面:
1. 确保项目目标明确:需求分析可以帮助明确项目的目标,确保项目在开发过程中始
终围绕用户需求进行。这有助于避免因为需求不明确而导致的项目偏离目标,从而提高项
目的成功率。
2. 优化系统设计:通过需求分析,可以了解用户的真实需求和使用场景,从而设计出
更符合用户需求的系统。这有助于优化系统的功能和界面设计,提高系统的易用性和用户
体验。
3. 降低开发风险:需求分析可以帮助及时发现潜在的需求冲突和问题,从而在开发过
程中采取相应的措施进行避免。这有助于降低开发风险,确保项目的顺利进行。
4. 提高项目质量:通过需求分析,可以明确系统的功能和特点,为后续的测试提供有
力的支持。这有助于发现系统中的问题和缺陷,提高项目的质量。
5. 促进项目成功:需求分析是项目成功的关键之一。通过深入了解用户需求和使用场
景,可以开发出更符合用户需求的系统,从而提高用户的满意度和项目的成功率。
3.2.2 客户端需求
客户端是音乐分享平台与用户交互的主要界面,通过协调界面各构成要素优化人与界
面信息[13],其设计的好坏直接影响到用户的使用体验和满意度,界面设计是一个复杂的有
不同学科参与的工程。因此,在客户端需求分析阶段,我需要深入考虑以下几个方面:
1. 用户交互体验:客户端需要提供简洁、直观的用户界面,使用户能够轻松完成注册、
登录、浏览、搜索、播放等操作。同时,客户端还需要提供友好的错误提示和反馈机制,
帮助用户及时解决问题。
2. 功能需求:客户端需要实现音乐播放、歌曲搜索、歌曲列表展示、用户个人信息管
理、评论互动等基本功能。客户端还可以提供个性化推荐、歌曲排行榜等扩展功能。
3. 性能需求:客户端需要具备良好的响应速度和稳定性,确保用户能够流畅地使用各
项功能。
4. 安全性需求:客户端需要实现用户身份验证、数据加密传输等安全措施,保障用户
的隐私和数据安全。
通过对客户端需求的深入分析,可以为音乐分享平台的设计和开发提供有力的支持。
在后续的开发过程中,需要不断优化客户端的性能和功能,提升用户体验和满意度。同时,
6第三章 需求分析
还需要关注用户反馈和需求变化,及时调整和优化客户端的功能和设计,确保项目的成功
实施。
客户端用例图如下图 3-1 所


四章 系统设计
4.1 数据库设计
在软件开发生命周期中,数据库设计是必不可少的[14]。数据库设计的意义在于为数据的
有效存储、管理和应用提供一个合理、高效、安全的解决方案。数据库设计在数据管理、
数据共享、数据查询与分析、系统扩展与维护以及提高业务效率等方面都具有重要意义。
因此,在进行数据库建设时,确保数据库能够满足实际的需求和发展要求。
4.1.1 数据库表概要
在需求分析和平台功能确定后,确定了本平台的数据库所需对象,如下说明:
平台管理员表(admin):存储每天平台的浏览量、播放量、新增用户数量、新上传歌
曲数量、播放量、歌单创建数量。
轮播图表(carousel):存储首页的轮播图 url。
评论表(comments):存储歌曲的评论信息,包含评论 id、评论内容、用户 id、评论
时间、父 id、对应评论 id。
下载表(download):存储用户下载信息,包含歌曲 id 和下载 id。
点赞表(like):存储用户点赞信息,包含点赞 id、歌曲 id、用户 id。
歌单表(playlist):存储歌单信息,包含歌单 id、歌单名称、歌单简介、歌单封面、
创建用户 id、查看量。
歌曲表(song):存储上传的歌曲信息,包含歌曲 id、歌曲名称、歌手名称、歌词、播
放地址、类别、播放量、上传用户 id、封面、MV 信息。
歌单歌曲表(songlist):存储歌单包含的歌曲信息,包含歌单 id 和歌曲 id。
用户表(user):存储平台注册用户信息,包含用户 id、用户名称、用户密码、用户邮
箱、用户生日、用户性别、用户经验、头像、用户简介、用户所在地



1万+

被折叠的 条评论
为什么被折叠?



