
怎么判断是不是稳定的排序呢?
如果当前这个序列,在排序的过程中,没有发生跳跃式的交换,那么我们就认为这个排序是稳定的排序。
一, 直接插入排序
特点:效率低,容易实现。
原理:将数组分为两部分,将后部分元素逐一插入前部分有序元素的适当位置
时间复杂度:最好 当数据有序时O(n) 最坏 O(n^2)
空间复杂度 O(1)
稳定的排序
public static void insertSort(int[] array){
for(int i=1;i<array.length;i++){
int tmp=array[i];//后部分第一个数
int j=i-1;
for(;j>=0;j--){
if(array[j]>tmp){
array[j+1]=array[j];
}else {
break;
}
}
array[j+1]=tmp;
}
}
二,希尔排序
原理:希尔排序(Shell Sort)是插入排序的一种。是针对直接插入排序算法的改进。
先选定一个整数,把待排序文件中所有记录分成个组,所有距离为的记录分在同一组内,并对每一组内的记录进行排序。然后,取,重复上述分组和排序的工作。当到达=1时,所有记录在统一组内排好序。
时间复杂度:最好O(n) 最坏O(n^2)
空间复杂度 O(1)
不稳定的排序

保证gap是素数,最后一个是1就可以了
public static void shell(int[] array ,int gap) {
for(int i=gap;i<array.length;i++){
int tmp=array[i];
int j=i-gap;
for(;j>=0;j=j-gap){
if(array[j]>tmp){
array[j+gap]=array[j];
}else{
break;
}
}
array[j+gap]=tmp;
}
}
public static void shellSort(int[] array){
int[] drr={5,3,1};//增量数组
for(int i=0;i<drr.length;i++){
shell(array,drr[i]);
}
}
三、选择排序
时间复杂度:O(n^2)
空间复杂度 O(1)
不稳定的排序
特点:效率低,容易实现。
原理:就是每次遍历一趟,找出最小的数,放到最前端,直到全部待排序的数据元素排完。 (这里说的是最前,是指无序的队列中的最前)
public static void selectSort(int[] array) {
for (int i = 0; i < array.length-1; i++) {
for (int j = i+1; j < array.length; j++) {
if(array[j] < array[i]) {
int tmp = array[j];
array[j] = array[i];
array[i] = tmp;
}
}
}
}
四,堆排序
原理:是选择排序的一种。可以利用数组的特点快速定位指定索引的元素。堆分为大根堆和小根堆,是完全二叉树。大根堆的要求是每个节点的值都不大于其父节点的值。在数组的非降序排序中,需要使用的就是大根堆,因为根据大根堆的要求可知,最大的值一定在堆顶。
时间复杂度:O(logn)
空间复杂度 O(1)
不稳定的排序
public class Priority {
//从小到大排序
public static void heapSort(int[] array){
crateBigHeap(array);
int end=array.length-1;
while(end>0){
int tmp=array[0];
array[0]=array[end];
array[end]=tmp;
adjustDown(array,0,end);
end--;
}
}
public static void adjustDown(int[] array,int parent, int len) {
int child = 2 * parent + 1;
//child<len 说明有左孩子
while (child < len) {
// child + 1 < len 判断是 当前是否 有右孩子
if (child + 1 < len && array[child] < array[child + 1]) {
child++;//
}
// child 下标 一定是 左右孩子的最大值下标
if (array[child] > array[parent]) {
int tmp = array[child];
array[child] = array[parent];
array[parent] = tmp;
parent = child;
child = 2 * parent + 1;
} else {
//因为是从最后一棵树开始调整的 只要我们 找到了这个
// this.elem[child] <= this.elem[parent] 后续就不需要循环了
//后面的都已经是大根堆了
break;
}
}
}
public static void crateBigHeap(int[] array) {
for (int i = (array.length - 1 - 1) / 2; i >= 0; i--) {
adjustDown(array,i, array.length);
}
}
五,冒泡排序
最常见的排序实现起来很简单,不过实际应用很少,复杂度O(n²)。
原理:如果假设长度为n的数组array,按照从小到大排序,首先从数组的第一个元素开始到数组最后一个元素为止,对数组中相邻的两个元素进行比较,如果位于数组左端的元素大于数组右端的元素,则交换这两个元素在数组中的位置,此时数组最右端的元素即为该数组中所有元素的最大值。接着对该数组剩下的n-1个元素进行冒泡排序,直到整个数组有序排列。算法的时间复杂度为O(n^2)。
比较相邻的元素。如果第一个比第二个大,就交换他们两个。
对每一对相邻元素做同样的工作,从开始第一对到结尾的最后一对。在这一点,最后的元素应该会是最大的数。
针对所有的元素重复以上的步骤,除了最后一个。
持续每次对越来越少的元素重复上面的步骤,直到没有任何一对数字需要比较。
时间复杂度:O(n^2)
空间复杂度 O(1)
稳定的排序
public static void BubbleSort(int []array){
for(int i=1;i<array.length;i++) {
for(int j=0;j<array.length-1;j++) {
if(array[j]>array[j+1]) {
int temp=array[j];
array[j]=array[j+1];
array[j+1]=temp;
}
}
for(int i=0;i<array.length;i++) {
System.out.print(array[i]+" ");
}
System.out.println();
}
}
六,快速排序
特点:高效,时间复杂度最好为O(nlogn)最坏O(n^2)。
空间复杂度:O(logn)
不稳定的排序
原理:1. 从待排序区间选择一个数,作为基准值(pivot)
2. 遍历整个待排序区间,将比基准值小的(可以包含相等的)放到基准值的左边,将比基准值大的(可以包含相等的)放到基准值的右边;
3. 采用分治思想,对左右两个小区间按照同样的方式处理,直到小区间的长度 == 1,代表已经有序,或者小区间的长度 == 0,代表没有数据。
分治思想什么时候效率最高?每次把待排序序列均匀的划分为若干份

//快速排序
public static int pivot(int[] array,int start,int end) {
int tmp = array[start];
while (start < end) {
while (start<end&&array[end]>tmp) {
end--;
}
//把数据赋值给start
array[start]=array[end];
while (start<end&&array[start]<tmp) {
start++;
}
//把start下标的值给end
array[end]=array[start];
}
array[start] = tmp;
return start;
}
public static void quick(int [] array,int low,int high){
if(low<high){
int piv= pivot(array,low,high);
quick(array,low,piv-1);
quick(array,piv+1,high);
}
}
public static void main(String[] args) {
int[] array={12,32,1,3,4,5,45,6,88,77};
System.out.println(Arrays.toString(array));
quick(array,0,array.length-1);
System.out.println(Arrays.toString(array));
}
}
如何优化快排呢?
随机选取基准法
做法:随机找到后边的一个下标,然后和Low下标的数据进行交换,然后以low下标交换的值作为基准
三数取中法优化快排
//快速排序
public static int pivot(int[] array,int start,int end) {
int tmp = array[start];
while (start < end) {
while (start<end&&array[end]>tmp) {
end--;
}
//把数据赋值给start
array[start]=array[end];
while (start<end&&array[start]<tmp) {
start++;
}
//把start下标的值给end
array[end]=array[start];
}
array[start] = tmp;
return start;
}
public static void swap(int[] array,int k,int i){
int tmp=array[k];
array[k]=array[i];
array[i]=tmp;
}
//快速排序的优化
public static void medianOfThree(int [] array,int low,int high){
int mid=(low+high)/2;
//array[mid]<=array[low]<=array[high]
if(array[low]<array[mid]){
//array[mid] <= array[low]
swap(array,mid,low);
}
if(array[low]>array[high]){
//array[low] <= array[high]
swap(array,high,low);
}
if(array[mid]<array[high]){
//array[mid] <= array[high]
swap(array,mid,high);
}
}
public static void quick(int [] array,int low,int high){
if(low<high){
medianOfThree(array,low,high);
int piv= pivot(array,low,high);
quick(array,low,piv-1);
quick(array,piv+1,high);
}
}
public static void main(String[] args) {
int[] array={12,32,1,3,4,5,45,6,88,77};
System.out.println(Arrays.toString(array));
quick(array,0,array.length-1);
System.out.println(Arrays.toString(array));
}
}
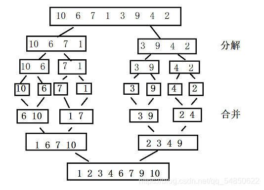
七,归并排序
原理:采用分治法的一个非常典型的应用。将已有序的子序列合并,得到完全有序的序列;即先使每个子序列有序,再使子序列段间有序。若将两个有序表合并成一个有序表,称为二路归并。归并排序是一种稳定的排序方法。

//合并
public static void merge(int[] array,int start,int mid,int end) {
int s1 = start;
int s2 = mid+1;
int[] tmp = new int[end-start+1];
int k = 0;//tmp数组的下标
while (s1 <= mid && s2 <= end) {
if(array[s1] <= array[s2]) {
tmp[k++] = array[s1++];
}else{
tmp[k++] = array[s2++];
}
}
//有可能第一个段还有数据 有可能第2个段也有数据
while (s1 <= mid) {
tmp[k++] = array[s1++];
}
while (s2 <= end){
tmp[k++] = array[s2++];
}
for (int i = 0; i < tmp.length; i++) {
array[i+start] = tmp[i];
}
}
//分解
public static void mergeSortInternal(int[] array,int low,int high) {
if(low >= high) return;
int mid = (low+high)/2;
mergeSortInternal(array,low,mid);
mergeSortInternal(array,mid+1,high);
//合并的操作
merge(array,low,mid,high);
}
public static void mergeSort(int[] array){
mergeSortinternal(array,0,array.length-1);
}
public static void main(String[] args) {
int[] array={12,32,1,3,4,5,45,6,88,77};
System.out.println(Arrays.toString(array));
mergeSort(array);
System.out.println(Arrays.toString(array));
}
本文详细介绍了排序算法,包括直接插入排序、希尔排序、选择排序、堆排序、冒泡排序、快速排序及其优化方法(如随机选取基准法和三数取中法),以及归并排序的原理和实现。每种算法的时间复杂度和空间复杂度也进行了分析,讨论了稳定性和排序效率的问题。
3262

被折叠的 条评论
为什么被折叠?



