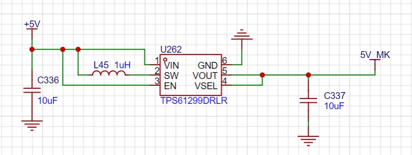
usb+锂电池3.7供电,DCDC升压转换器TPS61299转5V。
功率电感1uH,精度20%,电流2.3A。
MLCC电容10uF。
EN拉高。

------------------
以上为输出5V的快速模式。
若想修改输出电压:
1、连接方式改为下图

也就是VSEL连到一个电阻接地,其他元件不变,电阻值按照下面的表格来选:

比如目标输出5v,但使用正常模式,电阻值就选7.87k;或者目标输出输出1.8,电阻就选365k。
usb+锂电池3.7供电,DCDC升压转换器TPS61299转5V。
功率电感1uH,精度20%,电流2.3A。
MLCC电容10uF。
EN拉高。

------------------
以上为输出5V的快速模式。
若想修改输出电压:
1、连接方式改为下图

也就是VSEL连到一个电阻接地,其他元件不变,电阻值按照下面的表格来选:

比如目标输出5v,但使用正常模式,电阻值就选7.87k;或者目标输出输出1.8,电阻就选365k。

被折叠的 条评论
为什么被折叠?