目录
1. 异常的背景
初识异常
我们曾经的代码中已经接触了一些
"
异常
"
了
.
例如:
除以0
public static void main(String[] args) {
System.out.println(10/0);
}
//执行结果
Exception in thread "main" java.lang.ArithmeticException: / by zero
访问 null 对象
public static void main(String[] args) {
String str = null;
System.out.println(str.length());
}
//执行结果
Exception in thread "main" java.lang.NullPointerException
数组下标越界
public static void main(String[] args) {
int[] arr = {1, 2, 3};
System.out.println(arr[9]);
}
//执行结果
Exception in thread "main" java.lang.ArrayIndexOutOfBoundsException: 9
所谓异常指的就是程序在
运行时
出现错误时通知调用者的一种机制
.
有些错误是这样的, 例如将 System.out.println 拼写错了, 写成了 system.out.println. 此时编译过程中就会出 错, 这是 "编译期" 出错.而运行时指的是程序已经编译通过得到 class 文件了, 再由 JVM 执行过程中出现的错误.

运行时异常:程序运行抛出的错误叫做运行异常
编译时异常:还没编译就抛出错误。如上就是编译时异常。
当然,如果写代码时少了;这样的错误。属于语法错误。
防御式编程
错误在代码中是客观存在的
.
因此我们要让程序出现问题的时候及时通知程序猿
.
我们有两种主要的方式
LBYL : Look Before You Leap. 在操作之前就做充分的检查 .EAFP : It's Easier to Ask Forgiveness than Permission. " 事后获取原谅比事前获取许可更容 易 ". 也就是先操作 , 遇到问题再处理.
异常的核心思想就是 EAFP.
异常的好处
例如
,
我们用伪代码演示一下开始一局王者荣耀的过程
.
LBYL
风格的代码
(
不使用异常
)
boolean ret = false;
ret = 登陆游戏();
if (!ret) {
处理登陆游戏错误;
return;
}
ret = 开始匹配();
if (!ret) {
处理匹配错误;
return;
}
ret = 游戏确认();
if (!ret) {
处理游戏确认错误;
return;
}
ret = 选择英雄();
if (!ret) {
处理选择英雄错误;
return;
}
ret = 载入游戏画面();
if (!ret) {
处理载入游戏错误;
return;
}
EAFP
风格的代码
(
使用异常
)
try {
登陆游戏();
开始匹配();
游戏确认();
选择英雄();
载入游戏画面();
} catch (登陆游戏异常) {
处理登陆游戏异常;
} catch (开始匹配异常) {
处理开始匹配异常;
} catch (游戏确认异常) {
处理游戏确认异常;
} catch (选择英雄异常) {
处理选择英雄异常;
} catch (载入游戏画面异常) {
处理载入游戏画面异常;
}
对比两种不同风格的代码
,
我们可以发现
,
使用第一种方式
,
正常流程和错误处理流程代码混在一起
,
代码整体显的比较混乱.
而第二种方式正常流程和错误流程是分离开的
,
更容易理解代码。
2. 异常的基本用法
捕获异常
基本语法
try{
有可能出现异常的语句 ;
}catch (异常类型 异常对象) {
}
finally {
}
- try 代码块中放的是可能出现异常的代码.
- catch 代码块中放的是出现异常后的处理行为.
- finally 代码块中的代码用于处理善后工作, 会在最后执行.
- 其中 catch 和 finally 都可以根据情况选择加或者不加.
代码示例
1
不处理异常
public static void main(String[] args) {
int[] array = {1, 2, 3};
System.out.println(array[5]);
System.out.println("hello!!!");
}
//执行结果
Exception in thread "main" java.lang.ArrayIndexOutOfBoundsException: 5
我们发现一旦出现异常 , 程序就终止了 . hello 没有正确输出
代码示例2 使用 try catch 后的程序执行过程
public static void main(String[] args) {
int[] array = {1, 2, 3};
try{
System.out.println(array[5]);
System.out.println("haha");
}catch (ArrayIndexOutOfBoundsException e) {
e.printStackTrace();
System.out.println("我捕捉到了一个数组越界异常");
}
System.out.println("hello!!!");
}
java.lang.ArrayIndexOutOfBoundsException: 5
at TestDemo.main(TestDemo.java:7)
我捕捉到了一个数组越界异常
hello!!!
我们发现 , 一旦 try 中出现异常 , 那么 try 代码块中的程序就不会继续执行 , 而是交给 catch 中的代码来执行 . catch 执行完毕会继续往下执行.
如果不处理异常,那么这个异常会交给JVM处理,一旦交给JVM处理程序立马终止了。
如果报异常,首先确定当前异常是什么类型。
关于异常的处理方式
- 异常的种类有很多, 我们要根据不同的业务场景来决定.
- 对于比较严重的问题(例如和算钱相关的场景), 应该让程序直接崩溃, 防止造成更严重的后果
- 对于不太严重的问题(大多数场景), 可以记录错误日志, 并通过监控报警程序及时通知程序猿
- 对于可能会恢复的问题(和网络相关的场景), 可以尝试进行重试.
- 在我们当前的代码中采取的是经过简化的第二种方式. 我们记录的错误日志是出现异常的方法调用信息, 能很快速的让我们找到出现异常的位置. 以后在实际工作中我们会采取更完备的方式来记录异常信息
关于 "调用栈"
方法之间是存在相互调用关系的 , 这种调用关系我们可以用 " 调用栈 " 来描述 . 在 JVM 中有一块内存空间称为 " 虚拟机栈" 专门存储方法之间的调用关系 . 当代码中出现异常的时候 , 我们就可以使用 e.printStackTrace() ; 的方式查看出现异常代码的调用栈.
代码示例4 catch 可以有多个
int[] arr = {1, 2, 3};
try {
System.out.println("before");
arr = null;
System.out.println(arr[100]);
System.out.println("after");
} catch (ArrayIndexOutOfBoundsException e) {
System.out.println("这是个数组下标越界异常");
e.printStackTrace();
} catch (NullPointerException e) {
System.out.println("这是个空指针异常");
e.printStackTrace();
}
System.out.println("after try catch");
// 执行结果
before
这是个空指针异常
java.lang.NullPointerException
at demo02.Test.main(Test.java:12)
after try catch
一段代码可能会抛出多种不同的异常
,
不同的异常有不同的处理方式
.
因此可以搭配多个
catch
代码块
.
如果多个异常的处理方式是完全相同
,
也可以写成这样
catch ( ArrayIndexOutOfBoundsException | NullPointerException e ) {...}
当try中发生异常之后,你要在对应的catch里面 捕捉对应的异常。
如果不处理异常,那么这个异常会交给JVM处理,一旦交给JVM处理程序立马终止了。

代码示例5 也可以用一个 catch 捕获所有异常(不推荐)
int[] arr = {1, 2, 3};
try {
System.out.println("before");
arr = null;
System.out.println(arr[100]);
System.out.println("after");
} catch (Exception e) {
e.printStackTrace();
}
System.out.println("after try catch");
// 执行结果
before
java.lang.NullPointerException
at demo02.Test.main(Test.java:12)
after try catch
由于
Exception
类是所有异常类的父类
.
因此可以用这个类型表示捕捉所有异常
.
备注 : catch 进行类型匹配的时候 , 不光会匹配相同类型的异常对象 , 也会捕捉目标异常类型的子类对象 .如刚才的代码 , NullPointerException 和 ArrayIndexOutOfBoundsException 都是 Exception 的子类 , 因此都能被捕获到.
public static void main(String[] args) {
int[] array = {1, 2, 3};
try{
System.out.println(array[5]);
System.out.println("haha");
}catch (ArrayIndexOutOfBoundsException e) {
e.printStackTrace();
System.out.println("我捕捉到了一个数组越界异常");
}catch (IndexOutOfBoundsException e) {
e.printStackTrace();
System.out.println("rgegeg");
}
System.out.println("hello!!!");
}
java.lang.ArrayIndexOutOfBoundsException: 5
at TestDemo.main(TestDemo.java:7)
我捕捉到了一个数组越界异常
hello!!!

代码示例6 finally 表示最后的善后工作, 例如释放资源
public static void main(String[] args) {
Scanner scanner = new Scanner(System.in);
try {
int n = scanner.nextInt();
System.out.println(10/n);
}catch (InputMismatchException e) {
e.printStackTrace();
System.out.println("输入有误");
}catch (ArithmeticException e) {
e.printStackTrace();
System.out.println("算数异常,可能0作为了除数");
}finally {
//一般用作资源的关闭
scanner.close();
System.out.println("finally执行了");
}
}
erwe
java.util.InputMismatchException
at java.util.Scanner.throwFor(Scanner.java:864)
at java.util.Scanner.next(Scanner.java:1485)
at java.util.Scanner.nextInt(Scanner.java:2117)
at java.util.Scanner.nextInt(Scanner.java:2076)
at TestDemo.main(TestDemo.java:6)
输入有误
finally执行了
无论是否存在异常
, finally
中的代码一定都会执行到
.
保证最终一定会执行到
Scanner
的
close
方法
.
代码示例
7
使用
try
负责回收资源
刚才的代码可以有一种等价写法
,
将
Scanner
对象在
try
的
( )
中创建
,
就能保证在
try
执行完毕后自动调用
Scanner的 close
方法
.
public static void main(String[] args) {
try (Scanner scanner = new Scanner(System.in)) {
int n = scanner.nextInt();
System.out.println(10 / 0);
} catch (InputMismatchException e) {
e.printStackTrace();
System.out.println("输入有误");
} catch (ArithmeticException e) {
e.printStackTrace();
System.out.println("算数异常,可能0作为了除数");
} finally {
System.out.println("finally执行了");
}
}
wereerw
java.util.InputMismatchException
at java.util.Scanner.throwFor(Scanner.java:864)
at java.util.Scanner.next(Scanner.java:1485)
at java.util.Scanner.nextInt(Scanner.java:2117)
at java.util.Scanner.nextInt(Scanner.java:2076)
at TestDemo.main(TestDemo.java:5)
输入有误
finally执行了
代码示例
8
如果本方法中没有合适的处理异常的方式
,
就会沿着调用栈向上传递
public static void main(String[] args) {
try {
func();
} catch (ArrayIndexOutOfBoundsException e) {
e.printStackTrace();
}
System.out.println("after try catch");
}
public static void func() {
int[] arr = {1, 2, 3};
System.out.println(arr[100]);
}
// 直接结果
java.lang.ArrayIndexOutOfBoundsException: 100
at demo02.Test.func(Test.java:18)
at demo02.Test.main(Test.java:9)
after try catch
public static void main(String[] args) {
try {
func(0);
}catch (ArithmeticException e) {
e.printStackTrace();
System.out.println("main()");
}
System.out.println("fdfafd");
}
private static void func(int i)throws ArithmeticException {
try {
System.out.println(10/0);
}catch (ArithmeticException e) {
System.out.println("func()");
e.printStackTrace();
}
}
func()
fdfafd
java.lang.ArithmeticException: / by zero
at TestDemo.func(TestDemo.java:15)
at TestDemo.main(TestDemo.java:5)
而这样写的目的是告诉调用函数的人可能抛出ArithmeticException的异常。
public static int func2() {
int a = 10;
try {
return a;
}catch (ArithmeticException e) {
e.printStackTrace();
}finally {
return 20;
}
}
public static void main(String[] args) {
System.out.println(func2());
}
20
上面代码的产生矛盾,所以尽量避免在finally中写return。
异常处理流程
- 程序先执行 try 中的代码
- 如果 try 中的代码出现异常, 就会结束 try 中的代码, 看和 catch 中的异常类型是否匹配.
- 如果找到匹配的异常类型, 就会执行 catch 中的代码
- 如果没有找到匹配的异常类型, 就会将异常向上传递到上层调用者.
- 无论是否找到匹配的异常类型, finally 中的代码都会被执行到(在该方法结束之前执行).
- 如果上层调用者也没有处理的了异常, 就继续向上传递.
- 一直到 main 方法也没有合适的代码处理异常, 就会交给 JVM 来进行处理, 此时程序就会异常终止
抛出异常
除了
Java
内置的类会抛出一些异常之外
,
程序猿也可以手动抛出某个异常
.
使用
throw
关键字完成这个操作
.
throw是用来抛出自定义异常
public static void main(String[] args) {
System.out.println(divide(10, 0));
}
public static int divide(int x, int y) {
if (y == 0) {
throw new ArithmeticException("抛出除 0 异常");
}
return x / y;
}
// 执行结果
Exception in thread "main" java.lang.ArithmeticException: 抛出除 0 异常
at demo02.Test.divide(Test.java:14)
at demo02.Test.main(Test.java:9)
在这个代码中
,
我们可以根据实际情况来抛出需要的异常
.
在构造异常对象同时可以指定一些描述性信息
.
异常说明
我们在处理异常的时候
,
通常希望知道这段代码中究竟会出现哪些可能的异常
.
我们可以使用
throws
关键字
,
把可能抛出的异常显式的标注在方法定义的位置
.
从而提醒调用者要注意捕获这些异常
.
public static void func4(int x) throws ArithmeticException {
if (x == 0) {
// System.out.println(10 / x);
throw new ArithmeticException("抛出除 0 异常");
}
}
public static void main(String[] args) {
try {
func4(0);
}catch (ArithmeticException e) {
e.printStackTrace();
}
}
java.lang.ArithmeticException: 抛出除 0 异常
at TestDemo.func4(TestDemo.java:6)
at TestDemo.main(TestDemo.java:12)
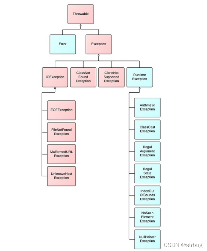
3. Java 异常体系
Java
内置了丰富的异常体系
,
用来表示不同情况下的异常
.
下图表示
Java
内置的异常类之间的继承关系
:
- 顶层类 Throwable 派生出两个重要的子类, Error 和 Exception
- 其中 Error 指的是 Java 运行时内部错误和资源耗尽错误. 应用程序不抛出此类异常. 这种内部错误一旦出现,除了告知用户并使程序终止之外, 再无能无力. 这种情况很少出现.
- Exception 是我们程序猿所使用的异常类的父类.
- 其中 Exception 有一个子类称为 RuntimeException , 这里面又派生出很多我们常见的异常类
- NullPointerException , IndexOutOfBoundsException 等.
Java
语言规范将派生于
Error
类或
RuntimeException
类的所有异常称为
非受查异常
,
所有的其他异常称为
受查
异常
.
如果一段代码可能抛出
受查异常
,
那么必须显式进行处理
.
public static void main(String[] args) {
System.out.println(readFile());
}
public static String readFile() {
// 尝试打开文件, 并读其中的一行.
File file = new File("d:/test.txt");
// 使用文件对象构造 Scanner 对象.
Scanner sc = new Scanner(file);
return sc.nextLine();
}
// 编译出错
Error:(13, 22) java: 未报告的异常错误java.io.FileNotFoundException; 必须对其进行捕获或声明以便抛出
查看
Scanner
的构造方法可以发现
,
存在
FileNotFoundException
这样的异常说明
public Scanner(File source) throws FileNotFoundException {
...
}
如
FileNotFoundException
这样的异常就是受查异常
.
如果不显式处理
,
编译无法通过
.
显式处理的方式有两种
:
使用
try catch
包裹起来
public static void main(String[] args) {
System.out.println(readFile());
}
public static String readFile() {
File file = new File("d:/test.txt");
Scanner sc = null;
try {
sc = new Scanner(file);
} catch (FileNotFoundException e) {
e.printStackTrace();
}
return sc.nextLine();
}
在方法上加上异常说明
,
相当于将处理动作交给上级调用者
public static void main(String[] args) {
try {
System.out.println(readFile());
} catch (FileNotFoundException e) {
e.printStackTrace();
}
}
public static String readFile() throws FileNotFoundException {
File file = new File("d:/test.txt");
Scanner sc = new Scanner(file);
return sc.nextLine();
}
4. 自定义异常类
Java
中虽然已经内置了丰富的异常类
,
但是我们实际场景中可能还有一些情况需要我们对异常类进行扩展
,
创建符合我们实际情况的异常.
例如
,
我们实现一个用户登陆功能
.
public class TestDemo {
private static String userName = "admin";
private static String password = "123456";
public static void main(String[] args) {
login("admin", "123456");
}
public static void login(String userName, String password) {
if (!TestDemo.userName.equals(userName)) {
System.out.println("用户名错误!");
}
if (!TestDemo.password.equals(password)) {
System.out.println("password错误!");
}
System.out.println("登陆成功");
}
}
登陆成功
此时我们在处理用户名密码错误的时候可能就需要抛出两种异常
.
我们可以基于已有的异常类进行扩展
(
继承
),
创建和我们业务相关的异常类
class MyException extends Exception {
public MyException(String message) {
super(message);
}
}
public class TestDemo {
public static void func(int x) {
try {
if(x == 0) {
throw new MyException("heihei");
}
}catch (MyException e) {
e.printStackTrace();
}
}
public static void main(String[] args) {
func(0);
}
}
MyException: heihei
at TestDemo.func(TestDemo.java:16)
at TestDemo.main(TestDemo.java:29)
此时我们的
login
代码可以改成
class NameException extends RuntimeException {
public NameException(String message) {
super(message);
}
}
class PasswordException extends RuntimeException {
public PasswordException(String message) {
super(message);
}
}
public class TestDemo {
private static String userName = "admin";
private static String password = "123456";
public static void main(String[] args) {
try {
login("admin","1234");
}catch (NameException e) {
System.out.println("用户名错误了!");
}catch (PasswordException e) {
e.printStackTrace();
System.out.println("密码错误了!");
}finally {
System.out.println("finally执行了!");
}
}
public static void login(String userName, String password) throws NameException,PasswordException{
if (!TestDemo.userName.equals(userName)) {
throw new NameException("用户名错误!");
}
if (!TestDemo.password.equals(password)) {
throw new PasswordException("密码错误!");
}
System.out.println("登陆成功");
}
}
PasswordException: 密码错误!
at TestDemo.login(TestDemo.java:34)
at TestDemo.main(TestDemo.java:19)
密码错误了!
finally执行了!
注意事项
- 自定义异常通常会继承自 Exception 或者 RuntimeException
- 继承自 Exception 的异常默认是受查异常
- 继承自 RuntimeException 的异常默认是非受查异常.
301

被折叠的 条评论
为什么被折叠?



