电机认识
有刷电机:
有刷电机是大家最早接触的一类电机,例如很多电动小玩具,或者很多家用的吹风机里面的电机都是有刷电机。有刷电机的主要结构就是定子,转子,电刷,通过旋转磁场获得转动力矩,从而输出动能。电刷与换向器不断接触摩擦,在转动中起到导电和换相作用。
在有刷电机中,这个过程是将各组线圈的两个电源输入端,依次排成一个环,相互之间用绝缘材料分隔,组成一个像圆柱体的东西,与电机轴连成一体,电源通过两个碳元素做成的小柱子(碳刷),在弹簧压力的作用下,从两个特定的固定位置,压在上面线圈电源输入环状圆柱上的两点,给一组线圈通电。
随着电机转动,不同时刻给不同线圈或同一个线圈的不同的两极通电,使得线圈产生磁场的N-S极与最靠近的永磁铁定子的N-S极有一个适合的角度差,磁场异性相吸、同性相斥,产生力量,推动电机转动。碳电极在线圈接线头上滑动,像刷子在物体表面刷,因此叫碳“刷”。相互滑动,会摩擦碳刷,造成损耗,需要定期更换碳刷;碳刷与线圈接线头之间通断交替,会发生电火花,产生电磁波,干扰电子设备。
总结:机械换向,给不同的线圈通电产生磁场推动转子转动。


无刷电机:
无刷直流电机由电动机主体和驱动器组成,是一种典型的机电一体化产品。无刷电机的转子是永磁磁钢,连同外壳一起和输出轴相连,定子是绕组线圈,去掉了有刷电机用来交替变换电磁场的换向电刷,故称之为无刷电机(Brushless motor),依靠改变输入到无刷电机定子线圈上的电流波交变频率和波形,在绕组线圈周围形成一个绕电机几何轴心旋转的磁场,这个磁场驱动转子上的永磁磁钢转动,电机就转起来了,电机的性能和磁钢数量、磁钢磁通强度、电机输入电压大小等因素有关,更与无刷电机的控制性能有很大关系,因为输入的是直流电,电流需要电子调速器将其变成3相交流电,还需要从遥控器接收机那里接收控制信号,控制电机的转速,以满足模型使用需要。 无刷电机采取电子换向,线圈不动,磁极旋转。无刷电机转子的位置确定可以通过霍尔元件,编码器或者其他,感知永磁体磁极的位置,根据这种感知,适时切换线圈中电流的方向,保证产生正确方向的磁力,来驱动电机。这些电路,就是电机控制器。无刷电机的控制器,还可以实现一些有刷电机不能实现的功能,比如调整电源切换角,制动电机,使电机反转,锁住电机,利用刹车信号,停止给电机供电。现在电瓶车的电子报警锁,就充分利用了这些功能。 由于无刷直流电动机是以自控式运行的,所以不会像变频调速下重载启动的同步电机那样在转子上另加启动绕组,也不会在负载突变时产生振荡和失步。
总结:电子换向,通过改变通电顺序改变磁场,推动磁极转动。


有刷电机与无刷电机区别:
1.适用范围: 有刷电机:通常动力设备使用的都是有刷电机,如吹风机、工厂的电动机、家用的抽油烟机等等、,但是由于碳刷的磨损,需要定期进行更换电刷,因此有刷电机使用寿命。 无刷电机:通常被使用在控制要求比较高,转速比较高的设备上,如航模,精密仪器仪表等对电机转速控制严格,转速达到很高的设备上。
2.控制方式: 有刷电机:碳电极在线圈接线头上滑动,线圈产生磁场的N-S极与最靠近的永磁铁定子的N-S极有一个适合的角度差,磁场异性相吸、同性相斥,产生力量,推动电机转动。通过调节供电电压的大小直接控制转速,因此比较简单。 无刷电机:无刷电机通过霍尔元件,编码器或者其他,感知永磁体磁极的位置,根据这种感知,适时切换线圈中电流的方向,保证产生正确方向的磁力,来驱动电机。一般通过的供电电源的电压不变,改变电调的控制信号,通过微处理器再改变大功率MOS管的开关速率,来实现转速的改变。
3、启动比较: 有刷电机:电机响应速度快,起动扭矩大,速度从零到最大几乎感觉不到振动,起动时可带动更大的负荷。 无刷电机:起动电阻大(抗),所以功率因素小,数字变频控制,直流变成交流,通过频率变化控制转速,所以无刷电机在起动和制动时运行不平稳,起动扭矩相对较小,起动时有嗡嗡声,并伴随着强烈震动,起动时带动负荷较小,振动大,只有在速度恒定时才会平稳。
4、直流有刷电机控制精度高 直流有刷电机通常和减速箱、译码器一起使用,使的电机的输出功率更大,控制精度更高,控制精度可以达到0.01毫米,几乎可以让运动部件停在任何想要的地方。所有精密机床都是采用直流电机控制精度。无刷电机由于在启动和制动时不平稳,所以运动部件每次都会停到不同的位置上,必须通过定位销或限位器才可以停在想要的位置上。
3、节能方面: 无刷电机根据转子位置的实际情况,适时切换线圈中电流的方向,即使在不同的负载下,也可以保证时刻产生最大的扭矩。而有刷电机的换相由于只能有电刷决定,而且存在摩擦损耗,因此相对而言,无刷电机采用变频技术控制的会比有刷电机节能很多,最典型的就是变频空调和冰箱。
4、日后维修方面: 碳刷电机需要更换碳刷,如果更换不及时会造成电机的损坏,而无刷电机,使用寿命很长,通常是有刷电机的10倍以上,但是坏了就需要更换电机,但日常维护基本不需要。
5、无电刷、低干扰: 无刷电机去除了电刷,最直接的变化就是没有了有刷电机运转时产生的电火花,这样就极大减少了电火花对遥控无线电设备的干扰。
6、噪音低,运转顺畅: 无刷电机没有了电刷,运转时摩擦力大大减小,运行顺畅,噪音会低许多,这个优点对于模型运行稳定性是一个巨大的支持。 ———————————————— 原文链接:有刷电机与无刷电机的区别,就是这么简单明了:_有刷电机和无刷电机的区别-CSDN博客
无刷电机驱动
六步换向:



如上图所示,通过控制ABC三相电流方向我们可以控制直流无刷电机旋转,具体步骤如下:

可以看出,我们只需要像步进电机那样不断的重复这六部换向就可以让BLDC转动起来,甚至会产生一种错觉,是不是我们换向越快电机转的越快呢?答案是:否,这里我们一定要认识到,是当转子处于特定位置时才去触发换向操作,换向是被动换向,想要提高转速一定是要提高电流,让定子产生的磁场更强,让转子更快的达到目标点然后触发换向,具体如下表所示。
总结:至此,根据六步换相我们已经可以让电机转动起来,根据B = kI/r可知磁感应强度与电流成正比,故想要提高电机转速,还是要提高电流。
我们已经知道了要先检测角度再去换向那么如何检测当前角度呢?
三种检测角度的方式:
1.通过安装编码器来计算出当前角度。(外装) 2.通过安装霍尔元件计算当前角度。(内置) 3.通过检测电流来计算当前角度。(检流)
-
编码器方式获取电机当前角度: 编码器方式分为两种,增量式编码器和绝对式编码器。 增量式编码器: 每次启动之气都需要做一次校准,而且为了防止单片机性能问题导致脉冲丢失,还需要对编码器每圈校准一次。因此经常使用ABZ三轴编码器,AB输出正交信号,Z轴输出中断。 绝对式编码器: 只需要在出厂之前做一次校准,之后如果没有拆机便不需要校准,通讯方式一般是SPI和IIC,需要考虑通讯时间对系统的影响。 为什么要对编码器进行校准? 因为我们无法保证在安装的时候让编码器的0°(机械角度)刚好对应电机绕组的0°(电气角度)
-
霍尔器件:
磁场旋转不断输出0、1电平脉冲。
-
检测电流获取电机当前角度:
由于电机旋转过程中产生的电流理想波形如下图:

我们便可以根据采集到的电流就判断出电机当前的角度在哪个范围。 具体分析在FOC控制方法中讲解。
无刷电机驱动方案:
ESC(电子调速器):
至此,根据上面的六步换向原理,我们就可以做出ESC了!什么是ESC,俗称电调,主要作用就是接收信号进行电子调速,广泛应用于航模中。以几十A的大电流驱动电机高速转动。

缺点在于,ESC只能进行高速驱动,缺少对电机的转速、位置、力矩的控制(同时这个也是电机的三大控制),且无法高效换向,在机器人领域、云台等方面无法应用。此时,需要一种方法完成以上三大控制,FOC应运而生。
FOC(磁场定向控制):
FOC的优点便是完成上述三大控制,同时可以完成高速转动,丝滑换向。缺点在于算法的开发难度以及硬件的实现。

FOC硬件方案:
MCU:STC32F12K54
STC32F 系列单片机是不需要外部晶振和外部复位的单片机,是以超强抗干扰/超低价/高速/低功耗为目标的 32 位 8051 单片机,在相同的工作频率下,STC32F 系列单片机比传统的 8051 约快 70 倍。

电源管理:XL1509

优点:宽电压输入,2A负载,高频控制,为一些外围芯片和MCU稳定供电。
1、LDO
传统的线性稳压器,如78xx系列的芯片都要求输入电压要比输出电压高出2v~3V以上,否则就不能正常工作。但是在一些情况下,这样的条件显然是太苛刻了,例如5V转3.3V,输入与输出的压差只有1.7v,显然是不满足条件的。针对这种情况,才有了LDO类的电源转换芯片。
线性电源主要使用LDO(low dropout regulator),即低压差线性直流稳压电源模模块。
总结:通过调节阻抗稳压。
2、DC-DC
开关电源DC-DC(Directcurrent-Directcurrent)转换器是由调节芯片、电杆电磁线圈、二极管、三极管和电容器组合而成,开关电源DC-DC为转换成输入工作电压后有效输出稳定工作电压的电压转换器。开关稳压电源(DC-DC)是利用开关电源电路输出占空比或工作频率可调式的脉冲发生器,利用高频率稳压管、电感器、电容器形成直流电输出电压,利用更改占空比或工作频率而调节输出电压。
开关电源DC-DC包括三种类型:BUCK(降压)、BOOST(升压)、BUCK/BOOST(升降压)。按照市场需求可选用三种调节,PWM调节型工作效率高并具备良好的输出电压纹波和噪声,PFM调节型即便长时间应用,特别是在小负载时具备耗电量小的特点。PWM/PFM转换成型小负载时推行PFM调节,且在重负载时系统自动转换成到PWM调节。
总结:通过改变占空比调节电压。
题外话:
#boost升压电路

1、BOOST升压电路中电感的作用 1)电感的作用:是将电能和磁场能相互转换的能量转换器件,当MOS开关管闭合后,电感将电能转换为磁场能储存起来,当MOS断开后电感将储存的磁场能转换为电场能,且这个能量在和输入电源电压叠加后通过二极管和电容的滤波后得到平滑的直流电压提供给负载,由于这个电压是输入电源电压和电感的磁砀能转换为电能的叠加后形成的,所以输出电压高于输入电压,既升压过程的完成;
2)肖特基二极管的作用:主要起隔离作用,即在MOS开关管闭合时,肖特基二极管的正极电压比负极电压低,此时二极管反偏截止,使此电感的储能过程不影响输出端电容对负载的正常供电;因在MOS管断开时,两种叠加后的能量通过二极向负载供电,此时二极管正向导通,要求其正向压降越小越好,尽量使更多的能量供给到负载端!
2、电感升压原理 1)什么是电感型升压DC/DC转换器? 如图所示为简化的电感型DCDC转换器电路,闭合开关会引起通过电感的电流增加。打开开关会促使电流通过二极管流向输出电容。因储存来自电感的电流,多个开关周期以后输出电容的电压升高,结果输出电压高于输入电压。
2)电感型升压转换器应用在哪些场合? 电感型升压转换器的一个主要应用领域是为白光LED供电,该白光LED能为电池供电系统的液晶显示(LCD)面板提供背光。在需要提升电压的通用直流-直流电压稳压器中也可使用。
3)决定电感型升压的DC-DC转换器输出电压的因素是什么? 在图所示的实际电路中,带集成功率MOSFET的IC代替了机械开关,MOSFET的开、 关由脉宽调制(PWM)电路控制。输出电压始终由PWM占空比决定,占空比为50%时,输出电压为输入电压的两倍。将电压提高-倍会使输入电流大小达到输出电流的两倍,对实际的有损耗电路,输入电流还要稍高。
4)电感值如何影响电感型升压转换器的性能? 因为电感值影响输入和输出纹波电压和电流,所以电感的选择是感性电压转换器设计的关键。等效串联电阻值低的电感,其功率转换效率最佳。要对电感饱和电流额定值进行选择,使其大于电路的稳态电感电流峰值。
5)电感型升压转换器IC电路输出二极管选择的原则是什么? 升压转换器要选快速肖特基整流二极管。 与普通二极管相比,**肖特基二极管正向压降小**,使其功耗低并且效率高。肖特基二极管平均电流额定值应大于电路最大输出电压。
6)怎样选择电感型升压转换器IC电路的输入电容? 升压调节器的输入为三角形电压波形,因此要求输入电容必须减小输入纹波和噪声。纹波的幅度与输入电容值的大小成反比,也就是说,电容容量越大,纹波越小。如果转换器负载变化很小,并且输出电流小,使用小容量输入电容也很安全。如果转换器输入与源输出相差很小,也可选小体积电容。如果要求电路对输入电压源纹波干扰很小,就可能需要大容量电容,并(或)减小等效串联电阻(ESR)。
7)在电感型升压转换器IC电路中,选择输出电容时要考虑哪些因素? 输出电容的选择决定于输出电压纹波。在大多数场合,要使用低ESR电容,如陶瓷和聚合物电解电容。如果使用高ESR电容,就需要仔细查看转换器频率补偿,并且在输出电路端可能需要加一额外电容。
8)进行电感型升压转换器IC电路布局时需要考虑哪些因素? 首先,输入电容应尽可能靠近IC,这样可以减小影响IC输入电压纹波的铜迹线电阻。其次,将输出电容置于IC附近。连接输出电容的铜迹线长会影响输出电压纹波。第三点是,尽量减小连接电感和输出二极管的迹线长度,减小功耗并提高效率。最后一点是, 输出反馈电阻远离电感可以将噪声影响降至最小。
————————————————
原文链接:硬原理——DC-DC升压(BOOST)电路原理_dcdc升压电路-CSDN博客
#buck降压电路

原理:当开关管S1闭合时,电感L被充磁储能,流经电感的电流线性增加,同时给电容C充电,给负载RL提供能量(如左图所示),此时Vout电压缓慢上升,若S1一直闭合则最终Vout会近似等于Vin电压(S1有耗损压降);
当开关管S1关断时,储能电感L通过续流二极管D放电,电感电流IL线性减少,输出电压Vout靠输出电容C放电Ic以及减小的电感电流IL维持(如右图所示)缓慢下降,若S1一直保持关断,则Vout会最终降至0V;
3、选型标准
LDO和DC-DC俩者性能指标差异主要是:线性稳压电源(LDO)的输出电压纹波小,然而在输入工作电压和输出电压相距比较大时转换成工作效率较低,只有降压不可以升压。开关稳压电源(DC-DC)的纹波大,然而在输入工作电压和输出电压相距比较大时转换成工作效率较高,并能完成升、降压输出。具体细节区别如下所示:
-
LDO外围器件少,电路简单,成本低;DC-DC外围器件多,电路复杂,成本高;
-
LDO负载响应快,输出纹波小;DC-DC负载响应比LDO慢,输出纹波大;
-
LDO效率低,输入输出压差不能太大;DC-DC效率高,输入电压范围宽泛;
-
LDO只能降压;DC-DC支持降压和升压;
-
LDO和DC-DC的静态电流都小,根据具体的芯片来看;
-
LDO输出电流有限,最高可能就几A,且达到最高输出和输入输出电压都有关系;DC-DC输出电流高,功率大;
-
LDO噪声小;DC-DC开关噪声大,为了提高开关DC-DC的精度,很多应用会在DC-DC后端接LDO;
-
LDO分为可调和固定型;DC-DC一般都是可调型,通过FB反馈电阻调节。
总的来说,升压是一定要选DC-DC的,降压,是选择DC-DC还是LDO,要在成本,效率,噪声和性能上比较。
————————————————
编码器:MT6701
-
基于霍尔技术,0-360°绝对角度检测 -
内置EEPROM
-
独立输出接口:IIC, SSI, ABZ, UVW, 模拟电压, PWM, 以及Z轴按压检测
-
支持最高转速达55 krad/s
-
角度输出延时小于5us
-
角度精度达到12bit
电流采样:CC6920
CC6920 是一款高性能霍尔效应电流传感器,能够更为有效的测量直流或交流电流,并具有精度高、出色的线性度和温度稳定性,广泛应用于工业、消费类及通信类设备。 CC6920 内部集成了一颗高精度、低噪声的线性霍尔电路和一根低阻抗的主电流导线。输入电流流经内部的 0.9mΩ 导线,其产生的磁场在霍尔电路上感应出相应的电信号,经过内部处理电路输出电压信号,使得产品易于使用。
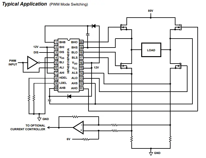
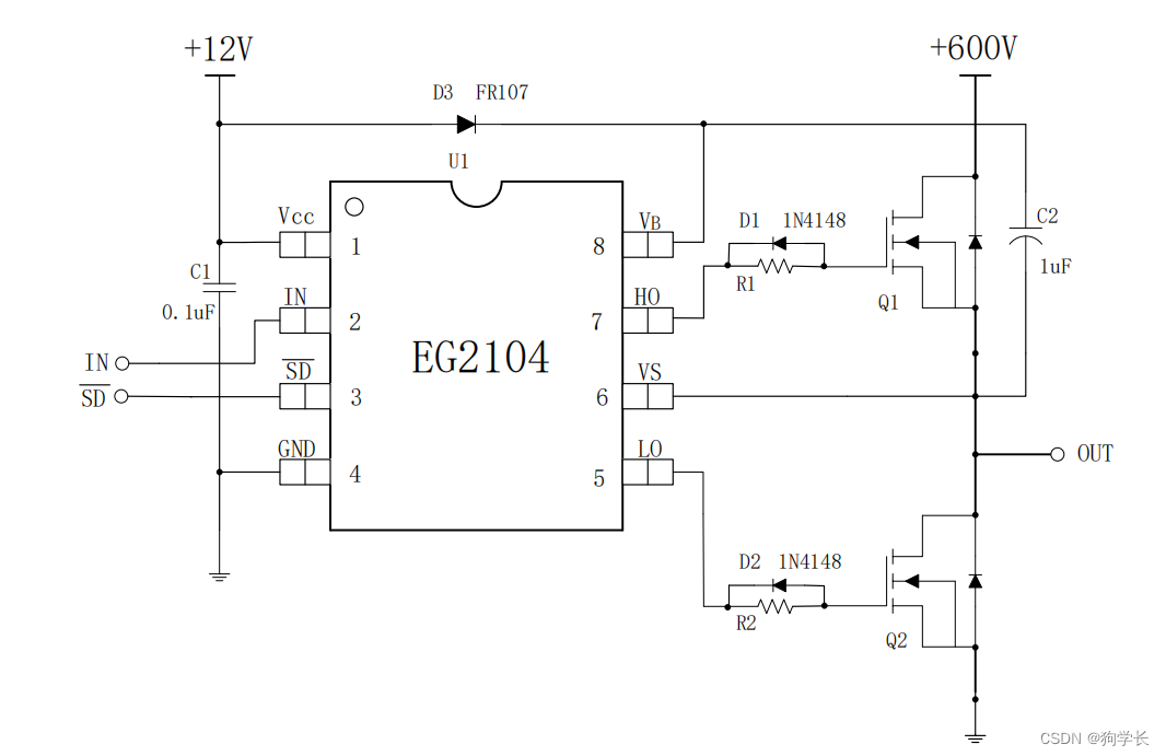
电机驱动:EG2104(半桥驱动)
EG2104 是一款高性价比的带SD功能的 MOS 管、IGBT 管栅极驱动专用芯片,内部集成了逻辑信号输入处
理电路、死区时控制电路、电平位移电路、脉冲滤波电路及输出驱动电路,专用于无刷电机控制器、电源
DC-DC 中的驱动电路。
EG2104 高端的工作电压可达 600V,低端 Vcc 的电源电压范围宽 2.8V~20V,静态功耗小于 1uA。该芯
片输入通道 IN 内建了一个 200K 下拉电阻,SD内建了一个 200K 下拉电阻,在输入悬空时使上、下功率 MOS
管处于关闭状态,输出电流能力 IO+/- 2/2.5A,采用 SOP8 封装。
那,什么是半桥驱动?以及,为什么要用半桥驱动?
-
一般MCU的IO的负载能力较低,通常维持在几十mA,这样的负载能力很差,对于一些大功率设备,甚至完全无法驱动,尤其像电机这种大功率设备,因此我们需要MOS进行驱动。自行搭建的H桥驱动电路一般都包括两个部分:半桥/全桥驱动芯片和MOS管。自行搭建的H桥驱动所能通过的电流几乎由MOS管的导通漏极电流所决定。因此,选择适当的MOS管,即可设计出驱动大电流电机的H桥驱动电路。
-
所谓半桥驱动芯片,便是一块驱动芯片只能用于控制H桥一侧的2个MOS管(1个高端MOS和1个低端MOS,在前述推荐的博客中有介绍)。因此采用半桥驱动芯片时,需要两块该芯片才能控制一个完整的H桥。
-
相应的,全桥驱动芯片便是可以直接控制4个MOS管的导通与截止,一块该芯片便能完成一个完整H桥的控制。
-

-
MOS导通条件
-
自举电路:
此部分是理解该芯片的难点,需要进行重点讲解。从上面的典型电路图和最初的设计原理图中均可发现:该芯片在Vcc和VB脚之间接了一个二极管,在VB和VS之间接了一个电容。这便构成了一个自举电路。
作用:在高端和低端MOS管中提到过,由于负载(电机)相对于高端和低端的位置不同,而MOS的开启条件为Vgs>Vth,这便会导致想要高端MOS导通,则其栅极对地所需的电压较大。 补充说明:因为低端MOS源极接地,想要导通只需要令其栅极电压大于开启电压Vth。而高端MOS源极接到负载,如果高端MOS导通,那么其源极电压将上升到H桥驱动电压,此时如果栅极对地电压不变,那么Vgs可能小于Vth,又关断。因此想要使高端MOS导通,必须想办法使其Vgs始终大于或一段时间内大于Vth(即栅极电压保持大于电源电压+Vth)。
半桥驱动内部图:

假定Vcc=12V,VM=7.4V,MOS管的开启电压Vth=6V(不用LR7843的2.3V,原因后续说明)。
(1)第一阶段:首先给IN和SD对应的控制信号,使HO和LO通过左侧的内部控制电路(使上下两对互补的PMOS和NMOS对应导通),分别输出低电平和高电平。此时,外部H桥的高端MOS截止,低端MOS导通,电机电流顺着②线流通。同时VCC通过自举二极管(①线)对自举电容充电,使电容两端的压差为Vcc=12V。

(2)第二阶段:此阶段由芯片内部自动产生,即死区控制阶段(在H桥中介绍过,不能使上下两个MOS同时导通,否则VM直接通到GND,短路烧毁)。HO和LO输出均为低电平,高低端MOS截止,之前加在低端MOS栅极上的电压通过①线放电。

(3)第三阶段:通过IN和SD使左侧的内部MOS管如图所示导通。由于电容上的电压不能突变,此时自举电容上的电压(12V)便可以加到高端MOS的栅极和源极上,使得高端MOS也可以在一定时间内保持导通。此时高端MOS的源极对地电压≈VM=7.4V,栅极对地电压≈VM+Vcc=19.4V,电容两端电压=12V,因此高端MOS可以正常导通。
(此时,自举二极管两端的压差=VM,因此在选择二极管时,需要保证二极管的反向耐压值大于VM。) 注意:因为此时电容在持续放电,压差会逐渐减小。最后,电容正极 对地电压(即高端MOS栅极对地电压)会降到Vcc,那么高端MOS的栅源电压便≈Vcc-VM=12V-7.6V=4.4V < Vth=6V,高端MOS仍然会关断。
补充总结: ★因此想要使高端MOS连续导通,必须令自举电容不断充放电,即循环工作在上述的三个阶段(高低端MOS处于轮流导通的状态,控制信号输入PWM即可),才能保证高端MOS导通。自举二极管主要是用来当电容放电时,防止回流到VCC,损坏电路。
★但是,在对上面的驱动板进行实际测试时会发现,不需要令其高低端MOS轮流导通也可以正常工作,这是因为即使自举电容放电结束,即高端MOS的栅源电压下降到4.4V仍然大于LR7843的Vth=2.3V。 那么在上述驱动板中,自举电路就没有作用了吗?当然不是,由于MOS管的特性,自举电路在增加栅源电压的同时,还可令MOS管的导通电阻减小,从而减少发热损耗,因此仍然建议采用轮流导通的方式,用自举电容产生的大压差使MOS管导通工作。
真值表:
SD控制驱动芯片的启动,输出为0时上下MOS均关闭;输出为1时,通过改变两路IN的逻辑实现电机正反转,不过通常使用PWM进行驱动,改变占空比进行调速。
★1.自举二极管一般选用肖特基二极管。 在自举电容选择时,其耐压值需大于Vcc并留有一定余量(如上述驱动板中为16V的钽电容)。而自举电容的容值选择需要一定的计算。具体可自行查找或参看此链接:自举电容的选择。此驱动板中选用1uF的钽电容,经测试运行稳定。一般来说,PWM的输入频率越大(即电容充放电频率),电容所需容值越小。
★2.H桥MOS管栅极串联的电阻主要用于限流和抑制振荡。为了加快MOS管的关断还可以在栅源之间并联一个10K电阻或在栅极串联电阻上反向并联一个二极管。这部分内容网上可找到较多介绍。 ————————————————
原文链接:【大电流H桥电机驱动电路的设计与解析(包括自举电路的讲解,以IR2104+LR7843为例)】_h桥mos管自举控制-CSDN博客
至此,我们讲解完了半桥驱动,回到无刷电机——三桥。
什么是三桥?三个半桥。

三个这样的电路就可以完成电机的驱动、换向了!
2081

被折叠的 条评论
为什么被折叠?



