刚刚接触电路设计,电路参数的计算,元器件的选择对与我们来说都是困难的。最近参加了校内的智能车竞赛。制作电磁杆遇到了许多问题,接下来从小白角度教你制作电磁杆!
目录
概述
绝大多数的在智能车赛道都是提供一个20Khz的正弦交流信号,电磁杆作为小车的眼睛,需要识别到小车偏离路线后的变化,更要识别到不同赛道元素的标志。只要杆子和车板搞好了,硬件部分就基本结束了。电磁杆简单的分为3部分:磁场感应和选频、放大电路、整流检波。

磁场感应和选频
1.赛道磁场为什么是20Khz呢?
从上表可以发现,20kHz 的磁场频率可以有效地与环境磁场区分出来。
2.选频
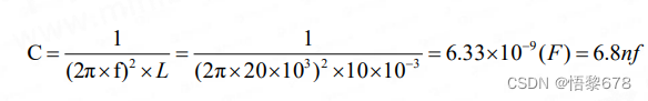
接下来使用 LC 并联谐振电路对感应电动势进行选频,感应线圈我们使用 10mH 电感元件,需要的频率为 20kHz,由电路谐振频率公式
得:


网上能买到的基本就是6.8nf的电容,那我们就采取6.8nf的电容和10mH的电感吧。(其是多数方案都是这样选型的)
放几张图,看看参数没选好是怎样的:(电感1mH,电容6.8nf)


正常的(6.8nf的电容和10mH的电感)正弦波优不优美,嘿嘿


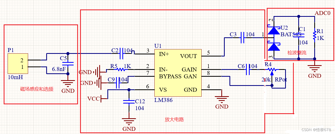
放大电路
1.基本思路
我们采集到的电压范围为50mv-200mv之间,要让单片机采集到的更加精确,我们选择将其放大到伏特V的范围。51单片机不超过5V,stm32不超过3.3V。简单说就是将将信号放大点,简单加个运放吧。
有学长推荐我使用INA128UA(md)
电磁杆一般是5路,再备份一份,也就是价格=16*10=160元。。。。我们这小比赛用不上。
我身边备的有些LM386M(音频放大芯片,又不是不能用。。),价格2元左右一片。一般人都用得起。当然肯定还有更好的方案选择。

原理图如上:C2作用为隔直流,因为我们只需要交流成分,运放1、8脚为增益调节
数据手册告诉我们,LM386M增益在20-200之间,可通过调节与电容串联的划变改变增益。
2.可能出现的问题
1).增益不可调,输出电压直接到3V。(是我搞不明白怎么回事)
解决方法:将运放的增益固定,将信号在前端通过电阻衰减。(能用!)

2).放大后波形不对劲
解决方法:请按照原理图参数焊接!
整流检波
目的就是将交流电转化为直流电,供单片机ADC采集
我了解的方案有两个
1.三极管检波

2.二极管检波

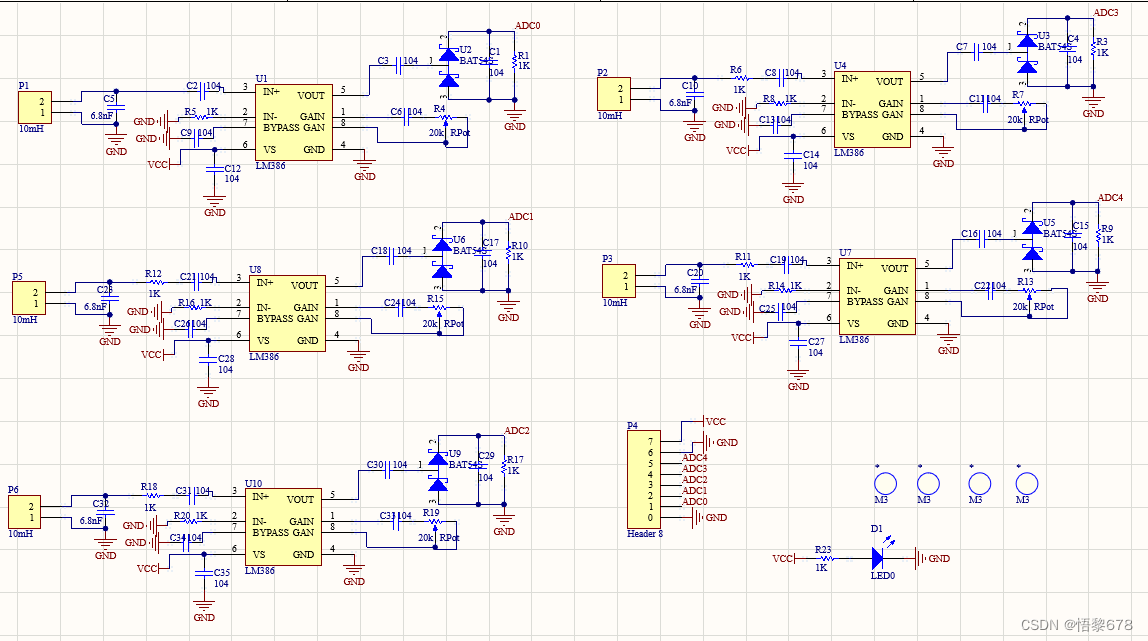
电磁杆整体
1.原理图

2.PCB

实物


小车能跑,感谢我的队友!!
4512

被折叠的 条评论
为什么被折叠?



