目录
前言
本文简单介绍归并排序与计数排序。并对前面博客中提到的所有排序方法进行总结与对比。
一、归并排序
1.1 基本思想
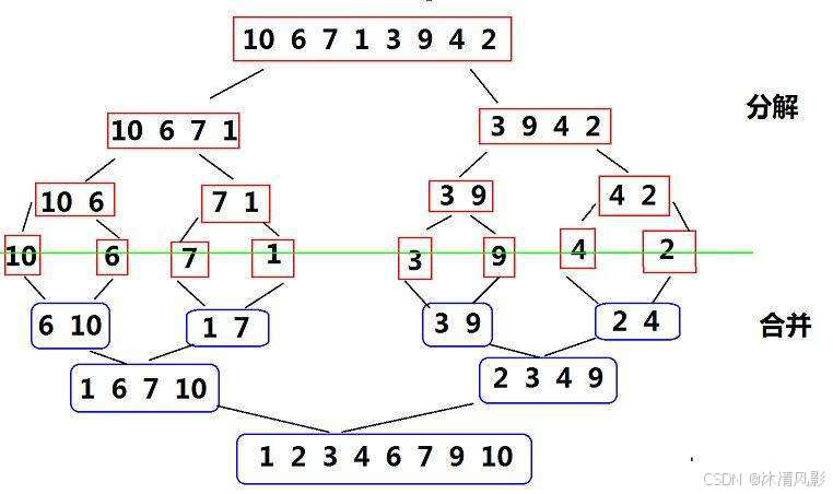
归并排序(MERGE-SORT)是建立在归并操作上的一种有效的排序算法,该算法是采用分治法(Divide and Conquer)的一个非常典型的应用。将已有序的子序列合并,得到完全有序的序列;即先使每个子序列有序,再使子序列段间有序。若将两个有序表合并成一个有序表,称为二路归并。


根据上面两个图我们可以大致了解到:归并排序是先把整个数组分解成像二叉树一样的形式,然后两两排序后进行合并,从而完成排序。代码实现上我们依然可以用递归思想完成。
1.2 代码实现
void _MergeSort(int* a, int* tmp, int begin, int end)
{
if (end <= begin)
return;
int mid = (end + begin) / 2;
_MergeSort(a, tmp, begin, mid);
_MergeSort(a, tmp, mid + 1, end);
int begin1 = begin, end1 = mid;
int begin2 = mid + 1, end2 = end;
int index = begin;
while (begin1 <= end1 && begin2 <= end2)
{
if (a[begin1] < a[begin2])
{
tmp[index++] = a[begin1++];
}
else
{
tmp[index++] = a[begin2++];
}
}
while (begin1 <= end1)
{
tmp[index++] = a[begin1++];
}
while (begin2 <= end2)
{
tmp[index++] = a[begin2++];
}
memcpy(a + begin, tmp + begin, (end - begin + 1) * sizeof(int));
}
// 归并排序递归实现
void MergeSort(int* a, int n)
{
int* tmp = (int*)malloc(sizeof(int) * n);
if (tmp == NULL)
{
perror("malloc fail");
return;
}
_MergeSort(a, tmp, 0, n - 1);
free(tmp);
}
代码既可以实现偶数元素的四四归并、两两归并,奇数元素也可实现归并。
1.3 特性
1. 归并的缺点在于需要O(N)的空间复杂度,归并排序的思考更多的是解决在磁盘中的外排序问题。
2. 时间复杂度:O(N*logN)
3. 空间复杂度:O(N)
4. 稳定性:稳定
二、非比较排序
2.1 计数排序基本思想
计数排序又称为鸽巢原理,是对哈希直接定址法的变形应用。 操作步骤:
1. 统计相同元素出现次数
2. 根据统计的结果将序列回收到原来的序列中

2.2 代码实现
void CountSort(int* a, int n)
{
int min = a[0], max = a[0];
for (size_t i = 0; i < n; i++)
{
if (a[i] < min)
min = a[i];
if (a[i] > max)
max = a[i];
}
int range = max - min + 1;
int* count = (int*)malloc(sizeof(int) * range);
printf("range:%d\n", range);
if (count == NULL)
{
perror("malloc fail");
return;
}
memset(count, 0, sizeof(int) * range);
// 统计数据出现次数
for (int i = 0; i < n; i++)
{
count[a[i] - min]++;
}
// 排序
int j = 0;
for (int i = 0; i < range; i++)
{
while (count[i]--)
{
a[j++] = i + min;
}
}
}
2.3 特性
1. 计数排序在数据范围集中时,效率很高,但是适用范围及场景有限。
2. 时间复杂度:O(N+range)
3. 空间复杂度:O(range)4.只适合整形数据。
5.稳定性:稳定
三、各排序总结 (算法复杂度及稳定性)
稳定性:相同数据排序后,相对位置是否变化。
比如比赛排名,相同成绩但分时间先后时需要稳定的排序。


总结
本文简单介绍了归并排序与计数排序的思想,并对前两篇博客中的排序算法做了总结与对比。

被折叠的 条评论
为什么被折叠?



