基于MATLAB的微网限流控制策略
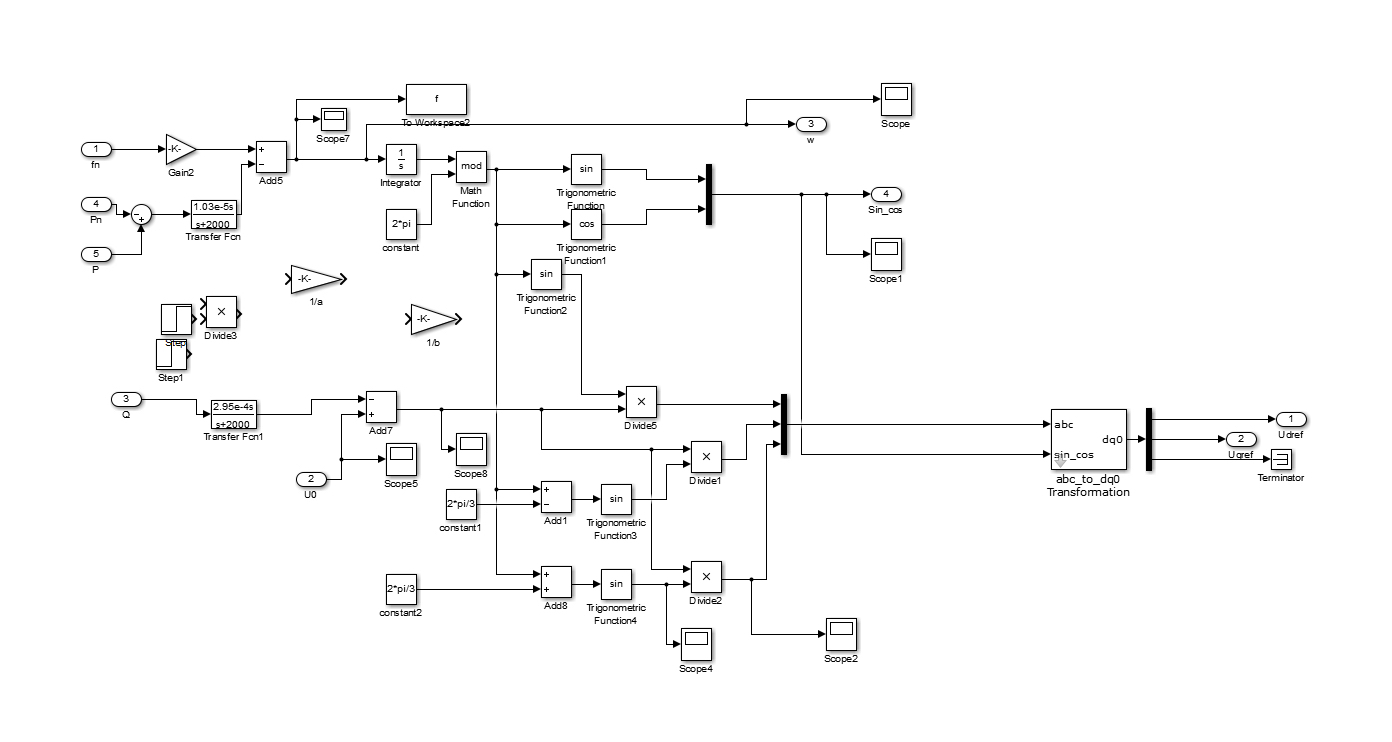
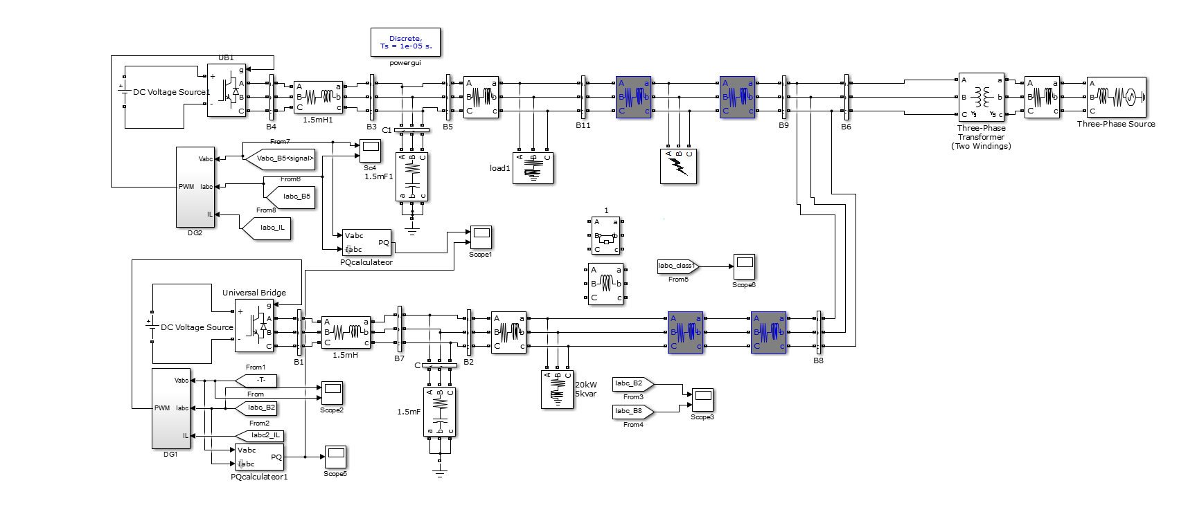
在MATLAB上搭建了小型微网平台,并网电压等级为380V,两个直流电压为800V,外环采用含有washout滤波器的下垂控制,内环是基于Pi控制器的限流控制,设定了2倍额定电流限幅值。
ID:17800671974640323
爱科研的娇娇博士





基于MATLAB的微网限流控制策略
摘要:本文基于MATLAB搭建了一种微网限流控制策略。在380V的微网平台上,采用了800V的直流电压,并通过外环下垂控制和内环Pi
基于MATLAB的微网限流控制策略
在MATLAB上搭建了小型微网平台,并网电压等级为380V,两个直流电压为800V,外环采用含有washout滤波器的下垂控制,内环是基于Pi控制器的限流控制,设定了2倍额定电流限幅值。
ID:17800671974640323
爱科研的娇娇博士





基于MATLAB的微网限流控制策略
摘要:本文基于MATLAB搭建了一种微网限流控制策略。在380V的微网平台上,采用了800V的直流电压,并通过外环下垂控制和内环Pi

被折叠的 条评论
为什么被折叠?