
发动机实验数据曲线拟合及绘图
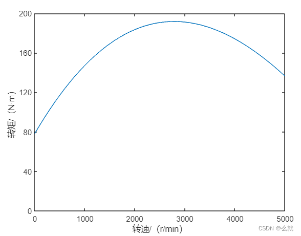
利用“X data”和“Y data”下拉菜单读入转速数据n和转矩数据T;选择多项式函数“Polynomial”,再选择拟合阶数“3”;自动拟合,就会在结果窗口和曲线窗口显示出拟合结果,如图2-19所示。利用“X data”和“Y data”下拉菜单读入转速数据n和功率数据P;自动拟合,就会在结果窗口和曲线窗口显示出拟合结果,如图2-20所示。利用表2-11中的转速与转矩数据,编写柴油发动机转矩与转速关系曲线拟合的Matlab程序如下。根据图2-19中的结果窗口,可以得到柴油发动机转矩与转速的关系为。






















