1 他励直流电动机机械特性
1.1 机械特性
他励直流电动机的机械特性主要描述的是电动机的转速n与转矩T之间的关系,即n=f(T)。这种关系具有一些显著的特点:
(1)固有机械特性:当电动机的电压U等于额定电压UN,磁通等于额定磁通faiN,且电枢没有串联电阻(Rad=0)时,电动机展现出其固有的机械特性。这种特性通常被描述为“硬”特性,意味着在较大的负载变化范围内,转速的变化相对较小。
(2)人为机械特性:这是通过人为地改变电动机的回路参数或电枢电压来获得的机械特性。
通常,这种方法是通过改变电压、磁通或附加电阻中的一个或多个来实现的。例如,当电动机的电枢回路串联电阻时,通过改变电阻的大小,可以改变电动机的转速。这种特性表现为一组通过n0但具有不同斜率的直线。
此外,他励直流电动机的机械特性还可以通过调整电压来进行改变。当改变电压时,人为机械特性表现为一组低于固有机械特性而与之平行的直线。
总的来说,他励直流电动机的机械特性是由其固有的电气参数以及人为的调整方式共同决定的。这些特性使得他励直流电动机在不同的负载和运行条件下都能表现出良好的性能。
1.2 绘制机械特性目
了解和测定他励直流电动机在各种运转状态下的机械特性有多个目的:
(1)性能评估:通过测量和分析机械特性,可以评估电动机的性能,包括其启动性能、调速性能、制动性能能以及承受过载的能力等。
(2)优化设计:了解电动机的机械特性有助于设计人员优化电动机的结构和参数,以满足特定的应用需求。
(3)控制系统设计:对于需要精确控制电动机转速和转矩的应用,了解和掌握机械特性是设计有效控制系统的基础。
(4)故障诊断和预测:通过监测电动机在不同状态下的机械特性,可以及时发现并诊断潜在的故障,从而进行预防性维护,延长电动机的使用寿命。
(5)提高运行效率:了解电动机在各种运行条件下的机械特性,可以帮助操作人员选择合适的运行方式,提高电动机的运行效率,降低能耗。
综上所述,了解和测定他励直流电动机在各种运转状态下的机械特性,对于评估电动机性能、优化设计、控制系统设计、故障诊断与预测以及提高运行效率等方面都具有重要的意义。
1.3 Matlab绘制
例1:一台他励直流电动机额定数据如:PN=3.731kW,UN=235.2V,IN=16.2A,nN=1220rpm电枢回路总电阻Ra=0.3Ω,采用MATLAB完成下列曲线的绘制:
(1)电枢回路外串不同电阻时人工机械特性
(2)改变电枢电压时的人工机械特性
(3)弱磁调速时的人工机械特性
解:在matlab中编写代码如下:
%% 直流电动机机械特性分析
% 下面输入电机基本数据:
clear;
clc;
Un=235.2;In=16.2;Nn=1220;Ra=0.3;
Ea=Un-In*Ra;CeIo=Ea/Nn;CtIo=9.55*CeIo;
%% 下面输入电磁转矩的变化范围:
Te=0:0.01:200;
%% 下面输入电机数学模型:
n=Un/CeIo-Ra*Te/(CeIo*CtIo);
%% 电枢回路外串不同电阻时的人工机械特性:
for Rad=0:0.5:1
n=Un/CeIo-(Ra+Rad)*Te/(CeIo*CtIo);
plot(Te,n,'-');
hold on
xlabel('Te(N*M)')
ylabel('n(rpm)')
end
grid on
%% 改变电枢电压时的人工机械特性:
figure
for k=[0.5 0.8 1]
n=k*Un/CeIo-Ra*Te/(CeIo*CtIo);
plot(Te,n,'-');
hold on
xlabel('Te(N*M)')
ylabel('n(rpm)')
end
grid on
%% 弱磁调速时的人工机械特性:
figure
for a=[0.8 0.9 1]
n=Un/(a*CeIo)-Ra*Te/(a^2*CeIo*CtIo);
plot(Te,n,'-');
hold on
xlabel('Te(N*M)')
ylabel('n(rpm)')
end
grid on
(1)电枢回路外串不同电阻时人工机械特性曲线

直流电动机的磁场强度可以通过调整励磁电流来独立控制,而电枢电流则用于产生转矩。电枢回路外串不同电阻时,电动机的工作特性会发生变化。为了分析这一点,我们首先要理解电动机的基本工作原理和电枢回路的串联电阻如何影响它。
1)基本工作原理:当电枢绕组通电时,它在电动机的磁场中产生转矩,从而使电动机旋转。电动机的速度由电枢电流和磁场强度共同决定。电动机的机械特性曲线显示了在不同负载下电动机的稳定运行状态。
2)电枢回路串联电阻的影响:当电枢回路中串联—个电阻时,电枢电流会减小,因为电源电压分配到电枢和电阻上。由于电枢电流减小,产生的转矩也会减小,导致电动机的转速下降。串联的电阻越大,电枢电流越小,转速越低。
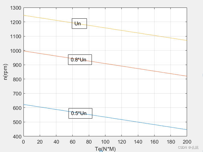
(2)改变电枢电压时的人工机械特性曲线

在比较他励直流电动机的固有机械特性与通过改变电枢电压所获得的人为机械特性时,可以观察到以下特点:
1)机械特性由—组平行线构成:在固有机械特性中,机械特性曲线通常是非线性的,因为随着负载的增加,电动机的转速会下降。但是,当人为地改变电枢电压时,可以在不同电压下获得一系列机械特性曲线,这些曲线在转速-转矩平面上近似平行。这是因为在每个固定的电枢电压下,电动机的转速和转矩之间存在一定的关系,改变电压只是改变了这个关系的基准点,而曲线的斜率(即机械硬度)基本保持不变。
2)随着电枢电压的降低,机械特性的斜率不变,即转速落差△n不变,可以看出此时机械特性的硬度不变,但理想空载转速n0降低。这一特点意味着在人为调节电枢电压时,虽然电动机在不同负载下的转速发生了变化,但是它对负载变化的响应(即机械硬度)并没有改变。这是因为机械硬度主要由电动机的电磁设计和结构决定,而不是电枢电压。理想空载转速n0是指电动机在没有任何负载时的转速。由于电枢电压的降低,电动机产生的转矩减小,因此空载转速也会相应降低。这一点反映了电动机转速与电枢电压之间的直接关系。
在实际应用中,通过调节电枢电压来实现人为机械特性调整是一种常见的控制策略。这种调整方式可以在一定程度上实现对电动机性能的优化,比如通过降低电枢电压来减小电动机的发热和损耗,或者通过提高电枢电压来增加电动机的响应速度和负载能力。但是,需要注意的是,电枢电压的调整范围是有限的,超出范围可能会导致电动机过热或损坏。因此,在实际应用中需要根据电动机的额定参数和实际应用需求来合理设置电枢电压。
(3)弱磁调速时的人工机械特性

在考虑他励直流电机在接近额定磁通下工作的情况时,即磁路已经接近饱和,通过降低磁通来改变主磁通是一种可行的调速方法。这种方法下的人为机械特性与固有机械特性相比,具有以下特点:
1)理想空载转速n0与磁通中成反比,即当磁通中下降时,n0上升。在直流电机中,理想空载转速n0与磁通中之间存在反比关系。这是因为电机的转速与磁场的旋转速度成正比,而磁场的旋转速度又与磁通中成反比。当磁通减小时,磁场减弱,电机所需的同步转速降低,因此理想空载转速n0会增加。
2)随着磁通中的下降,机械特性的斜率上升,可以看出此时机械特性将变软。在电机中,机械特性的斜率代表了电机的机械硬度,即电机对负载变化的反应敏感程度。当磁通下降时,由于磁场减弱,电机产生的转矩会减小,导致机械特性的斜率增大。这意味着电机对负载变化的反应变得更为敏感,因此机械特性变软。
这种通过降低磁通中来实现调速的方法在实际应用中具有一定的优势,比如可以通过减小磁通来降低电机的发热和损耗,从而提高电机的效率。然而,需要注意的是,降低磁通也会降低电机的最大转矩和负载能力,因此需要根据实际应用需求来平衡这些因素。此外,降低磁通可能还需要调整电机的其他参数,如电枢电流和电枢电压,以保持电机的稳定运行。
2 他励直流电动机启动应用
2.1 他励直流电动机的启动
他励直流电动机的启动是指电动机通电后,转速由零上升到稳定转速的全过程。要正确使用一台他励直流电动机,首先碰到的问题是怎样启动,这是因为直流电动机在启动时,其启动电流Ist是额定电流IN的十几倍乃至几十倍。为确保机组正常启动,直流电动机在启动时,必须满足下列三项要求:
(1)启动电流要限制在安全范围,一般要求Ist<(1.5~2.0)IN。
(2)启动转矩足够大,以保证正常启动,一般要求Tst>1.1TL。
(3)启动设备简单、可靠、经济。
为了满足这些条件,可以采用以下启动方法:
(1)直接启动。
(2)降压启动:通过降低电源电压来限制启动电流。
(3)电枢回路串联启动变阻器启动:在电枢回路中串入变阻器以限制启动电流。
综上所述,选择适当的启动方法并满足上述条件,可以确保他励直流电动机安全、平稳地启动。
他励直流电动机的启动特点因采用的启动方式不同而有所差异。以下是几种常见的启动方式及其特点:
(1)直接启动:
1)特点:简单、方便,适用于小功率电机。
2)优点:启动简单,操作方便,能够方便地控制转速。
3)缺点:启动电流大,对电网造成的影响也大,因此不适用于大功率电机启动。
(2)降压启动:
1)优点:起动过程快、平稳,而且能量消耗小。
2)缺点:需要专用电源设备,投资大,且启动时间长,不能进行频繁的启动。
(3)电枢回路串电阻启动:
1)优点:操作简单、可靠。
2)缺点:起动时电阻消耗的电能较多,效率较低。
(4)星角启动:
1)优点:适用于大功率他励直流电机,启动电流较小。
综上,他励直流电动机的启动特点因启动方式不同而有所差异,选择哪种启动方式需要根据实际的应用场景和需求来决定。
2.2 实例分析
例2:一台他励直流电动机额定数据如:PN=3.731kW,UN=235.2V,IN=16.2A,nN=1220rpm,电枢回路总电阻Ra=0.3Ω,
(1)直接启动时的启动电流;
(2)在额定磁通下启动转矩;
(3)若限制启动电流不超过40A,采用电枢回路串电阻启动,则开始时应该串入多大电阻。
解:
(1)Ist=Ia=UN/Ra=235.2/0.3=784A
(2)Tst/TN=Ist/IN=48.4
TN=9550*(PN/nN)=9550*(3.731/1220)=29.2N·m
Tst=48.4TN=48.4*29.2=1413.6N·m
综合(1)(2),可知直接启动,电流将达到很大的值,电枢绕组会因为受到过大的启动电流而损害。启动转矩也会很大,会使传动机构受到很大的冲击,过大的启动转矩会损坏变速等传动部件。因此,只有额定功率在几百瓦以下的直流电动机才可以采取直接启动,而容量较大的电机启动时必须采取措施限制启动电流。为了限制启动电流,通常采用电枢回路串电阻和降低电枢电压启动的方法,本文只对电枢回路串电阻计算和仿真验证。
(3)Ist'=UN/(Ra+Rst)<40A
Rst>235.2/40-0.3=5.68Ω
附上1.3中绘制电枢回路串电阻的机械特性图

2.3 启动电路仿真
通过Simulink仿真,可以在设计阶段就预测他励直流电机在启动过程中的动态行为。这包括电流、电压、转矩和转速等关键参数的变化趋势。工程师可以根据仿真结果优化电机设计,调整控制策略,以获得更好的启动性能和效率。
(1)减少硬件投资。在传统的开发流程中,工程师可能需要先制造出实际的电机硬件,然后在实际环境中进行测试。这种方法不仅成本高昂,而且开发周期长。通过Simulink仿真,工程师可以在虚拟环境中进行多次迭代和优化,无需每次都制造新的硬件。这大大减少了硬件投资,并缩短了产品开发周期。降低风险
(2)在实际环境中测试他励直流电机的启动过程可能存在一定的风险,如设备损坏、人身安全等。通过Simulink仿真,工程师可以在安全的环境中进行测试,并模拟各种极端和故障条件,以评估电机的鲁棒性和可靠性。这有助于降低实际测试中的风险,并提高产品的质量和可靠性。
(3)提供有价值的参考和指导。Simulink仿真结果可以为实际生产和应用提供有价值的参考和指导。工程师可以根据仿真结果调整控制策略,优化电机参数,以提高实际应用中的电机性能。此外,仿真结果还可以用于培训和教育目的,帮助学生和工程师更好地理解他励直流电机的启动过程和工作原理。
综上所述,使用Simulink对他励直流电机进行启动仿真具有重大的实际意义和应用价值。它可以帮助工程师在设计阶段预测和优化电机的性能,减少硬件投资,降低风险,并为实际生产和应用提供有价值的参考和指导。
2.3.1 直接启动
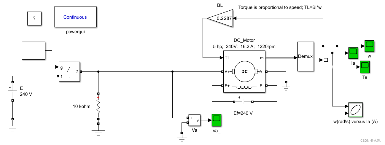
直接启动仿真模型如下图所示,主要包含他励直流电动机模块、直流电源模块、理想开关模块、开关模块、增益模块、电阻模块和示波器模块等。

电动机参数设置为:电枢电阻为0.3Ω,电抗0.01H,励磁电阻为240Ω,励磁电抗为120H,电枢与励磁之间的互感为1.8H,初始转动惯量为0.05Kg·m2,摩擦系数为0.02N·ms,空载阻转矩为0N·m,初始转速为1rad/s。

建立模型后,即可运行该模型并通过示波器观察电枢电压、电动机转速、电枢电流和电磁转矩的波形,如下图所示,从仿真结果的波形图可以看出启动电流冲击很大,同时电磁转矩的冲击也很大,这会对电动机有很大损耗,同时,转速能够在较短的时间内达到稳定。仿真波形与理论分析相一致。

启动时电枢电流Ia

启动时转矩

启动时转速

他励电动机两端电压
2.3.2 电枢串电阻启动
直流电动机电枢回路串电阻电路仿真模型下图所示,包含直流电动机、直流电源模块、理想开关模块、启动变阻箱模块、增益模块、电阻模块和示波器模块等,其中参数都不改变,与直接启动仿真模型相比,多一个启动变阻箱模块。

启动变阻箱由三个电阻串联以及开关组成。启动时,根据2.2实例计算,这里选取数值分别为3.66、1.64和0.74Ω,总和大于5.68Ω。启动瞬间,三个开关全部断开,此时电阻最大。一定时间后第一个开关打开,第一个电阻被切除。以此类推,达到限制电流和保证足够转矩的目的。本次仿真设置第一个电阻切除时间为2.8s,阻值为3.66Ω,第二个切除时间为4.8s,阻值为1.64Ω,第三个电阻切除时间为6.8s,阻值为0.74Ω。阻值依次减小,电压和转速变化较为平滑。

与直接启动相比,电枢串电阻很好地将启动电流过大和转矩过大问题解决,仿真实验结果如下。




由于采用串电阻启动,每切除一电阻都会使这一时刻电压突然升高,导致冲击电流很大,这样对设备很不利。
650

被折叠的 条评论
为什么被折叠?



