非小细胞肺癌(NSCLC)作为最常见的肺癌亚型,其治疗和预后的改善一直是医学研究的重点。由肿瘤细胞、免疫细胞、成纤维细胞等多种细胞类型组成的肿瘤微环境(TME)已被证实在肺癌的进展、转移和治疗响应中扮演着重要的角色。因此如何结合TME空间特征揭示肿瘤免疫原性和免疫逃逸机制,是当前研究的关键。
来自Francis Crick研究所的团队在《Cancer Discovery》(IF=28.2)发表的一项题为“Spatial Architecture of Myeloid and T Cells Orchestrates Immune Evasion and Clinical Outcome in Lung Cancer”的研究采用了成像质谱流式(IMC)等多种技术对早期NSCLC患者的肿瘤和正常区域进行了深入的空间和表型分析,揭示了TME的四种主要空间结构并探讨了其与免疫逃逸和临床结果之间的关系。

01 TME图谱构建及特征分类
为了解TME的细胞组成及分布,研究人员使用IMC分析了38个标志物在肺癌和相邻正常组织中的原位表达。共鉴定到了7类主要的免疫细胞,29类免疫细胞亚型以及多种肿瘤和基质细胞类型,并以此描绘了NSCLC的空间图谱。同时研究人员也评估了细胞亚群和临床信息的关系,发现在肺腺癌(LUAD)和肺鳞状细胞癌(LUSC)中,B细胞和浆细胞的密度与高肿瘤突变负荷相关(图1A-B)。通过绘制的空间图谱,研究人员根据肿瘤和基质部位免疫细胞的数量及分布情况对患者TME进行了分类,分别是淋巴细胞和巨噬细胞高浸润的TME1、淋巴细胞和巨噬细胞低浸润的TME2、肿瘤和基质都低浸润淋巴细胞的TME3、中性粒细胞高度浸润的TME4(图1C-D)。

图1 肿瘤免疫微环境图谱绘制
02 NSCLC患者免疫微环境存在高度异质性
新抗原负担与肿瘤的免疫原性密切相关。研究人员进一步对细胞亚群与新抗原负担进行了相关性分析。结果显示在免疫浸润高的腺癌中,T细胞和巨噬细胞的空间生态位伴随着克隆新抗原负担的增加而增加。而在免疫排斥的鳞状细胞癌中,观察到浆细胞和B细胞生态位的增加(图2A-B)。
免疫细胞浸润程度低的原因有很多,一方面是免疫细胞运输出现问题,也可以能是肿瘤周围存在屏障导致免疫细胞无法浸润。因此研究人员关注了NSCLC患者成纤维细胞的空间分布,在早期NSCLC患者TME中,成纤维细胞分布在肿瘤周围,这种分布特征可能会导致免疫细胞浸润难度增加(图2C)。

图2 肿瘤免疫微环境的高度异质性
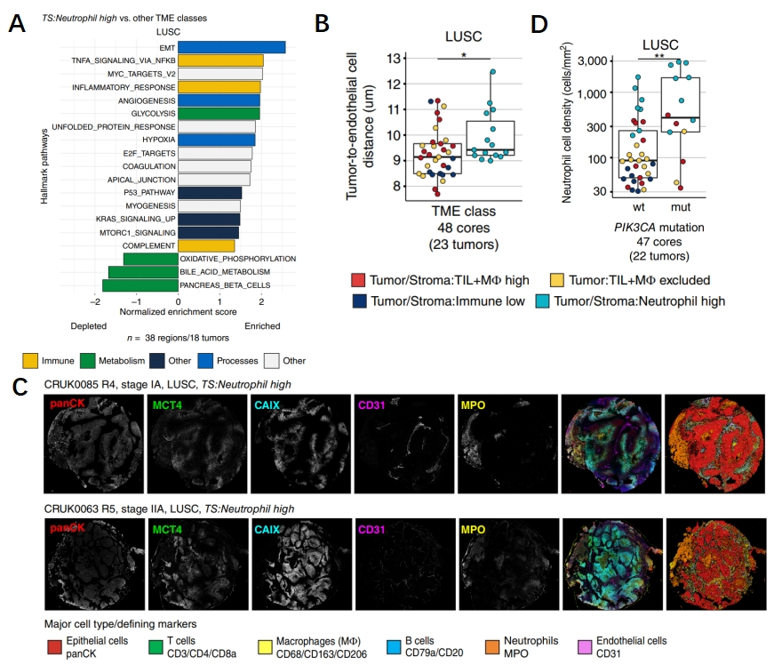
03 中性粒细胞高表达TME中肿瘤细胞与血管距离更远
以往NSCLC的研究表明,中性粒细胞基因特征是死亡率最高的免疫预测因子,并且中性粒细胞较高与T细胞浸润呈负相关。研究人员通过RNA-seq对高表达中性粒细胞的TME进行了分析,发现在高表达中性粒细胞的TME中,OXPHOS转录程序下调,同时MCT4蛋白表达增加,这可能导致TME中糖酵解活性和乳酸积累增加(图3A)。为了进一步研究TME异质性的问题,研究人员评估了肿瘤细胞与血管的空间距离,在中性粒细胞高表达的TME中,肿瘤细胞与血管之间的距离明显更远(图3B-C),这个结果表明,TME中糖酵解活性和乳酸积累增加与氧气供应减少相关。同时研究人员还发现与PI3KCA野生型肿瘤相比,高突变PI3KCA肿瘤的中性粒细胞高表达TME概率更高(图3D)。

图3 中性粒细胞高表达作为TME关键特征
04 TAN评分预测NSCLC患者结局
为了评估中性粒细胞高表达TME对NSCLC临床结局的预测能力,研究人员分析了转移瘤和无转移无复发患者肿瘤中的中性粒细胞密度。转移性肿瘤显示出更高的中性粒细胞密度(图4A)。单因素无病生存期(DFS)分析显示,非小细胞肺癌患者肿瘤高中性粒细胞评分预示着更短的生存期,中位数为21个月,而低中性粒细胞评分的患者生存期中位数为70个月(图4B)。后续研究人员针对TAN(肿瘤相关中性粒细胞)评分的独立性进行了评估,确定了TAN评分对NSCLC的预测与其他临床变量无关。

图4 TAN评分预测患者临床结局
总结与讨论
本研究深入剖析了非小细胞肺癌的肿瘤免疫微环境,通过空间组学技术不仅识别出多种肿瘤免疫微环境分类,同时强调了肿瘤内部的异质性。结合免疫微环境空间关系、肿瘤免疫逃逸及患者临床结局的思路为肿瘤疾病研究提供了新的视角。空间组学在理解肿瘤免疫相互作用中拥有独特优势,为临床诊断和开发新治疗策略中提供了重要信息。

| PCF空间单细胞蛋白组学优势


业务咨询400-869-2936或17316301592(微信同号)
相关文献
Enfield KSS, Colliver E, Lee C, et al. Spatial Architecture of Myeloid and T Cells Orchestrates Immune Evasion and Clinical Outcome in Lung Cancer. Cancer Discov. 2024;14(6):1018-1047.
![]()
1) Cancer Cell| 樊嘉院士/张力烨团队解析转移性肝细胞癌的时空演变
2) Nat Commun|直捣黄龙!空间单细胞组学发现外周血靶细胞亚群的组织落脚点
3)Nat Genet|马丁院士团队利用单细胞和空间多组学描绘宫颈鳞癌免疫微环境图谱
4) Cancer Cell | 北大医院李航/张宁/薛瑞栋团队揭示肢端黑色素瘤空间细胞互作关系
5) Cell:如何升华你的单细胞数据——PCF空间单细胞蛋白组联合scRNA-seq解析骨髓微环境
6) Cell长文:肿瘤研究中空间单细胞蛋白组技术如何提升10x 空转数据层次
7) 先睹为快!2024 AACR年会:PCF空间单细胞蛋白组应用案例集锦
9) Immunity(IF=32.4)|空间多组学联合揭示免疫检查点联合疗法响应机制
10) 真实数据!一张切片实现101种蛋白的超多重空间单细胞原位成像
| 工作邮箱:market@wayenbiotech.com
| 官网链接:www.wayenbio.com

被折叠的 条评论
为什么被折叠?



